How is ECF volume regulated?
By regulation of Na
What hormone promotes Na reabsorption?
Sodium
What does ANP stand for?
Atrial natriuretic peptide
What hormone promotes Na excretion?
ANP
What effect does aldosterone have on Na and K?
Sodium retention and potassium loss
What is diuresis?
Increased production of urine
What are the effects of aldosterone?

Which of ANP and aldosterone override the other?
ANP overrides aldosterone effects on Na reabsorption because of volume expansion
What is Conn’s syndrome?
Primary hyperaldosteronism
What is the medical term for increased serum Na?
Hypernatraemic
How does Conn’s syndrome impact K and Na?
K is depleted
Na is unaffected
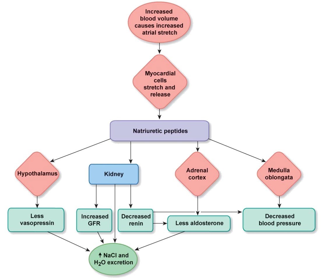
What is ANP secreted by?
Atrial cells
What is ANP secreted in response to?
Expansion of ECF volume
What does ANP cause?

What effect does ANP have on the hypothalamus?
Decreased vasopressin secretion
What effect does ANP have on the kidneys?
Increased GFR
Decreased renin secretion
What effect does ANP have on the adrenal cortex?
Less aldosterone production
What effect does ANP have on the medullar obongata?
Decreased blood pressure
What is osmotic diuresis?
Increase in urination rate caused by presence of certain substances in the small tubes of the kidneys, occurring when substances such as glucose enter the kidney tubules and cannot be reabsorbed due to pathology
Osmotic diuresis is important clinically in explaining what?
Explain what happens in uncontrolled diabetes where [BG] is not controlled so the high plasma glucose exceeds maximum resorptive capacity in the proximal tubule?
1) Glucose remains in tubule and exerts osmotic effect to retain water in tubule
2) Therfore [Na] in lumen is decreased because Na is present in larger volume
3) Since Na gains access to proximal tubule cells by pasive diffusion down concentration gradients created by active transports out basolateral surface, Na reabsorption will be decreased, also decreasing ability to reabsorb glucose since it shares symport with Na
4) In descending limb of loop of Henle, movement of water into interstitial from tubule is reduced because glucose and excess Na exert an osmotic effect to retain water, therefore fluid is descending limb is not so concentrated
5) Meaning fluid delivered to ascending limb is less concentrated
6) Since NaCl pumps in ascending limb are gradient limited, medullary interstitial gradient is much less and therefore large reduction of NaCl and water reabsorbed from loop of Henle
7) So large volume of water and NaCl delivered to distal tubule and interstitial gradient is gradually abolished
8) Under normal circumstances, large volume of NaCl and water delivered to distal tubule means there is excess ECF volume and therefore need to get rid of NaCl and water
9) Macula densa will detect high rate of delivery of NaCl so that renin secretion will be suppressed and therefore Na rebsorption at distal tubule will be decreased
10) So uncontrolled diabetes leads to large volume of nearly isotonic urine being excreted causing decrease in plasma volume
What does the 200mOsm gradient at each horizontal level of ascending limb reflect?
Pumping of the active pumps
What is the different in gradient between ascending limb and interstitial fluid at each horizontal level?
200mOsm
