Efectos secundarios gastrointestinales Flashcards

(27 cards)

1
Q

Efectos secundarios gastrointestinales más comúnes

A
How well did you know this?
1
Not at all
2
3
4
5
Perfectly
2
Q

¿Qué quimioterapeúticos tienen una tasa de 80% de diarreas?

A

Esquemas con 5-fluorouracilo e Irinotecan

How well did you know this?
1
Not at all
2
3
4
5
Perfectly
3
Q

Grados de severidad de la diarrea inducida por QT

A
How well did you know this?
1
Not at all
2
3
4
5
Perfectly
4
Q

¿Cuántos pacientes pasan por diarreas grado 3 o 4?

A

33%

How well did you know this?
1
Not at all
2
3
4
5
Perfectly
5
Q

¿Qué tanto impacto tiene la diarrea en el tratamiento?

A

↓ Dosis en hasta el 22% pt, retraso en el tratamiento 28%, interrupción del tratamiento 15%.

How well did you know this?
1
Not at all
2
3
4
5
Perfectly
6
Q

¿Qué pasa con la persistencia y gravedad de las diarreas por QT?

A

correlaciona con malnutrición y deshidratación -> caquexia, fatiga, falla renal, hemorroides, daño a la piel perianal

How well did you know this?
1
Not at all
2
3
4
5
Perfectly
7
Q

Fisiopatología de la diarrea inducida por QT

A

La mayor parte de la investigación básica de los mecanismos subyacentes se ha centrado en el
Irinotecan y SN38 -> Forma de mucositis

How well did you know this?
1
Not at all
2
3
4
5
Perfectly
8
Q

Por qué la diarrea persiste a pesar del tiempo

A
  1. La proliferación y diferenciación del epitelio GI se recupera en aprox 2 semanas postQT; sin embargo los cambios funcionales persisten a pesar de la recuperación morfológica.
  2. Inflamación y Ulceración ⬇ Alteración microbiota intestinal y la secreción GI
How well did you know this?
1
Not at all
2
3
4
5
Perfectly
9
Q

Cambios epiteliales por la diarrea inducida por QT

A
How well did you know this?
1
Not at all
2
3
4
5
Perfectly
10
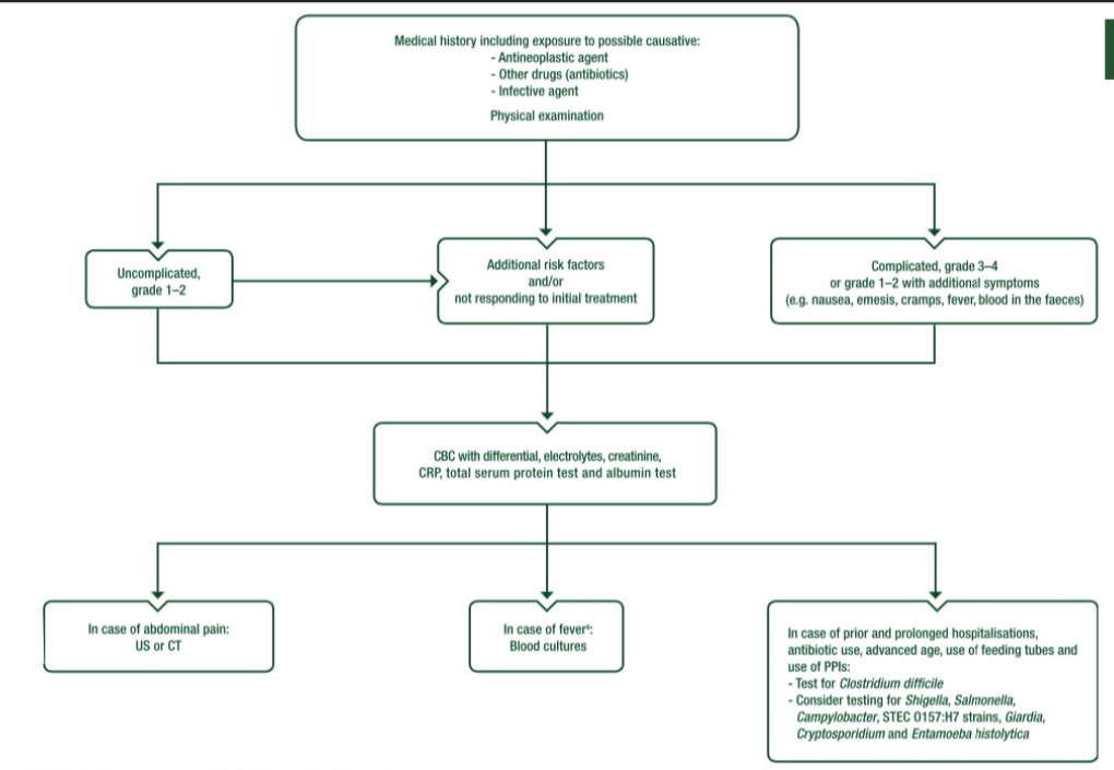
Q

Algoritmo de investigación en diarrea en pacientes por quimioterapia

A
How well did you know this?
1
Not at all
2
3
4
5
Perfectly
11
Q

Algoritmo de tratamiento para diarrea inducida por QT

A
How well did you know this?
1
Not at all
2
3
4
5
Perfectly
12
Q

Medicamento de elección para diarrea inducida por QT

A

Loperamida. Elección para la Diarrea por QT

How well did you know this?
1
Not at all
2
3
4
5
Perfectly
13
Q

¿Cuándo se debe suspender la loperamida?

A
  • 48 horas -> considerar otro medicamento. *Tintura de opio, morfina o codeína
  • Suspender Loperamida después de 12 horas sin diarrea
How well did you know this?
1
Not at all
2
3
4
5
Perfectly
14
Q

¿Qué otros medicamentos pueden ser usados para el Tx de diarrea inducida por QT?

A
How well did you know this?
1
Not at all
2
3
4
5
Perfectly
15
Q

Complicaciones del estreñimiento crónico inducido por QT

A

Dolor y distensión abdominal, hemorroides, fisura y desgarro rectal

How well did you know this?
1
Not at all
2
3
4
5
Perfectly
16
Q

Grados de severidad del estreñimiento inducido por QT

17
Q

Algoritmo para evaluación y tratamiento del estreñimiento inducido por quimioterapia

18
Q

Laxantes pertinentes para diarrea inducida por QT

19
Q

Generalidades del tenesmo rectal inducido por QT

20
Q

Tratamiento acorde a la escala analgésica de la OMS + Coadyuvantes del tenesmo rectal inducido por QT

21
Q

Tratamiento para el tenesmo rectal inducido por QT para pacientes en cuidados paliativos

A

Diltiazem VO 30 mg cada 6 h // 60 mg liberación prolongada BID) Nifedipino 10- 20 mg VO BID

22
Q

¿Qué es el hipo?

A

Reflejo autolimitado -> contracción súbita diafragmatica con cierre brusco de la glotis (nervio frénico y vago)

23
Q

Incidencia del hipo inducido por QT

A

1-9% de los pt con Cáncer avanzado tienen hipo persistente (>48 h) o refractario

24
Q

Algoritmo de investigación del hipo

25
Generalidades de la xerostomía inducida por QT
26
Tratamiento de la xerostomía inducida por QT
27
Medidas no farmacológicas para el tratamiento de la xerostomía inducida por QT