Cardiac Flashcards

(122 cards)

1
Q

How Long Should Noncardiac Surgery
Be Delayed Following Acute Myocardial
Infarction?

A

○ The American College of Cardiology and American Heart Association (ACC/AHA) recommend avoidance of surgery for 60 days after acute MI.
○ This is partly based on a large retrospective study of 563,842 patients with recent MI having hip surgery, cholecystectomy, elective abdominal aortic aneurysm repair, or lower limb amputation.
○ The rate of postoperative MI decreased significantly as the interval between preoperative MI and surgery increased (0–30 days = 32.8%; 31–60 days = 18.7%; 61–90 days = 8.4%; and 91–180 days = 5.9%).
○ The 30-day mortality rate associated
with postoperative MI decreased in a similar fashion (0–30 days = 14.2%; 31–60 days = 11.5%;
1–90 days = 10.5%; and 91–180 days = 9.9%).
○ It is worth noting that the elevated postoperative mortality risk when
undergoing surgery 6 months after MI (9.9%) is greater than the 30-day mortality after acute coronary syndrome (ACS)
from all causes by a factor of 2–3.
○ In patients undergoing surgery after recent MI, revascularization by percutaneous coronary intervention (PCI)/stenting or coronary artery bypass surgery has been shown to improve postoperative infarction, and 30-day and 1-year mortality rate by at least50% [4].
○ However, citing a lack of extensive evidence, the ACC/AHA recommend against routine coronary revascularization before noncardiac surgery outside of the current practice guidelines for coronary artery bypass grafting (CABG) and PCI

How well did you know this?
1
Not at all
2
3
4
5
Perfectly
2
Q

What Is the Difference Between Type 1 and Type 2 Myocardial Infarction?

A

○ Type 1 MI is a spontaneous MI in the setting of atherothrombotic coronary artery disease.
• Type 1 MI is what we usually consider a traditional MI.
• It is usually secondary to plaque
rupture or erosion.
○ Type 2 MI is due to a mismatch between myocardial oxygen supply and demand.
• Coronary artery disease may be
present, but it is not the primary cause. • Common underlying etiological causes include coronary artery dissection, spasm, emboli, anemia, arrhythmias, and hypotension.
• The key diagnostic features of type 2 MI are an elevated and changing
troponin, clinical features not consistent with type 1 MI, presence of clinical conditions known to disrupt oxygen supply/demand, e.g., tachycardia, and absence of causes
indicating other nonischemic causes of raised troponin, e.g., myocarditis

How well did you know this?
1
Not at all
2
3
4
5
Perfectly
3
Q

What Is Acute Coronary Syndrome?

A

“Acute coronary syndrome” is an umbrella term for myocardial infarction (STEMI or NSTEMI) and unstable angina.
• It is a medical emergency and necessitates referral to a cardiologist for evaluation and treatment that may include revascularization and subsequent initiation of antiplatelet therapy

How well did you know this?
1
Not at all
2
3
4
5
Perfectly
4
Q

What Complications Is the Patient
with Ischemic Heart Disease Subject
to in the Perioperative Period?

A

• Perioperative MI
• Cardiac failure
• Cardiac arrest
• Arrhythmia
• Stroke
• Death

How well did you know this?
1
Not at all
2
3
4
5
Perfectly
5
Q

What Are the Characteristic
Features of Perioperative
Myocardial Infarction?

A

○ Unlike spontaneously occurring MIs, it is quite usual for the patient experiencing a perioperative MI to be asymptomatic .
○ In a study of 2546 patients at increased cardiovascular risk undergoing noncardiac surgery, only 6% of patients with postoperative MI reported chest pain (the incidence of post-operative MI was 16%).
○ Because the typical symptoms of
myocardial ischemia are not exhibited, the diagnosis is easily missed.
○ Perioperative MI has a poor prognosis; despite its asymptomatic nature, 30-day mortality (10%) may be higher than that associated with non-postoperative MI (30-day
mortality for NSTEMI and STEMI is approximately 2% and 2–10%, respectively.
○ The highest risk of death is in the
first 48 postoperative hours.
○ Because of the silent nature of
postoperative ischemia, routine monitoring of troponin level is recommended in at-risk patients for the first 72 postoperative hours

How well did you know this?
1
Not at all
2
3
4
5
Perfectly
6
Q

What Is Myocardial Injury After Noncardiac Surgery (MINS)?

A

○ Myocardial injury after noncardiac surgery (MINS) is defined as prognostically relevant myocardial injury due to ischemia occurring within 30 days of noncardiac surgery.
○ Diagnosis is made in the presence of elevated troponin with or without ischemic symptoms or ECG changes.
○ MINS is common with a reported incidence of up to 18% and is associated with a high 30-day mortality rate (4.1%).

How well did you know this?
1
Not at all
2
3
4
5
Perfectly
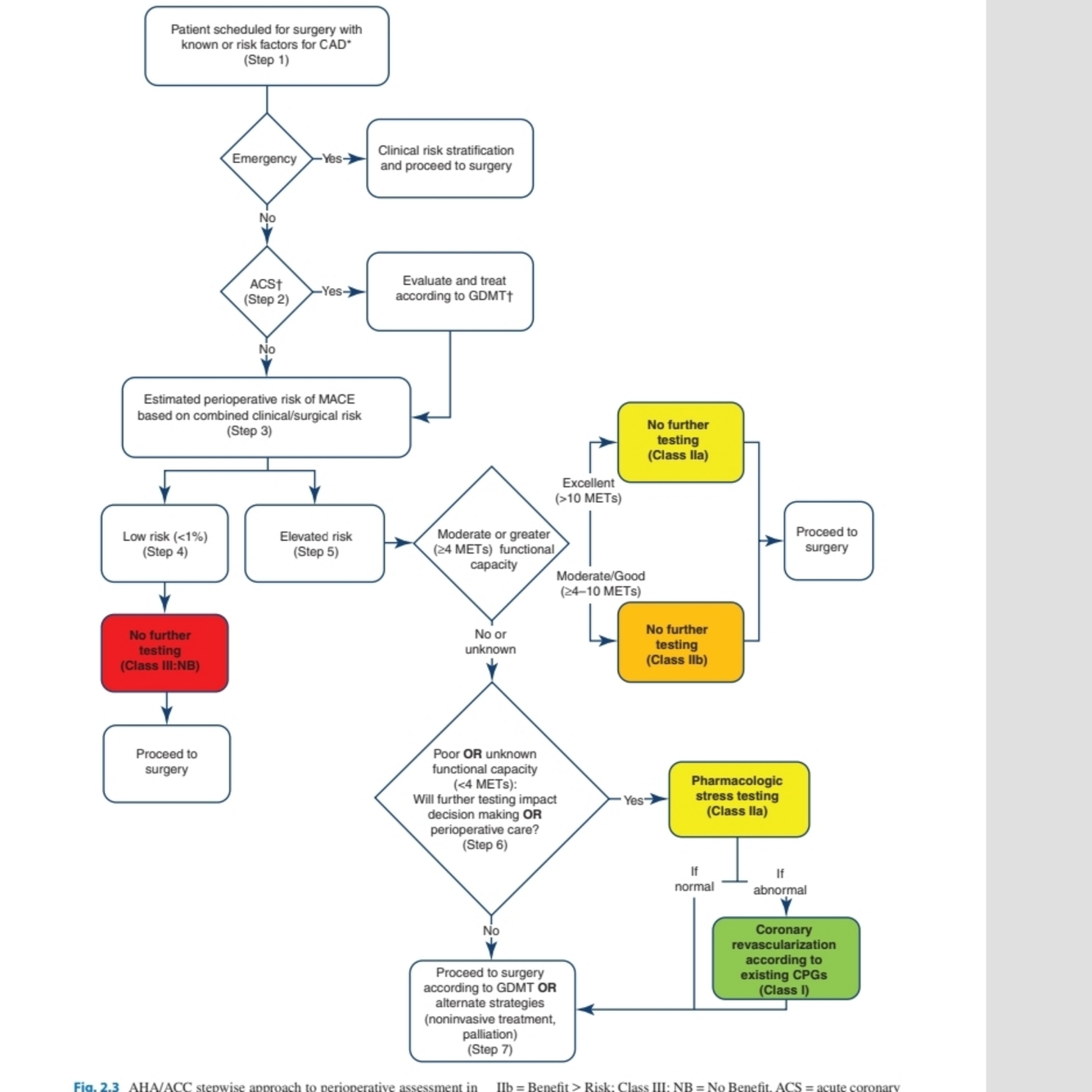
7
Q

Describe a General Approach to
Evaluation of a Patient with a History
of Acute Coronary Syndrome Who Is
Scheduled to Undergo Noncardiac Surgery?

A

• Has the patient had an ST elevation MI (STEMI) or a non-ST elevation MI (NSTEMI), and if so, was this a recent occurrence? Is ongoing unstable angina a concern?
• What is the estimated risk of a major adverse coronary event (MACE)?
• When is it appropriate to order further investigations, e.g., exercise or pharmacological stress testing, echocardiography or angiography?
• What is the patient’s functional capacity, and how does it relate to decision-making with regard to further investigations?
• When should revascularization be considered preoperatively?

How well did you know this?
1
Not at all
2
3
4
5
Perfectly
8
Q

Having Decided That Our Patient Has
Established Coronary Artery Disease, How
Do We Negotiate Step 2 of the ACC/AHA?

A

○ This patient’s surgery, though time-sensitive, is not an emergency.
○ There is time for further evaluation.
○ In this case, the patient can be referred to a cardiologist for optimization according to what the ACC/AHA refer to as “guideline-
directed medical therapy” for STEMI and NSTEMI

How well did you know this?
1
Not at all
2
3
4
5
Perfectly
9
Q

How Is the Risk of a Major Cardiovascular Complication Estimated Prior to Surgery?

A

○ A number of risk-prediction tools, e.g., Revised Cardiac Risk Index (RCRI) and the American College of Surgeons (ACS) National Surgical Quality Improvement Program (NSQIP) Surgical Risk Calculator are used to estimate the risk of non-fatal
perioperative MI or cardiovascular death (together, non-fatal
perioperative MI and cardiovascular death occasionally form a composite end-point in clinical trials, referred to as major adverse cardiovascular event [MACE])
○ The ACS NSQIP is a web-based universal risk calculator that is predictive for 18 disparate complications, including MI and cardiac arrest.
○ A separate risk calculator, the American College of Surgeons Myocardial Infarction and Cardiac Arrest Calculator (ACS MICA), looks specifically at perioperative cardiac events.
○ All risk-prediction tools incorporate elements of risk related to patient history in combination with surgical complexity.
○ Level B evidence (data derived from a single randomized trial or nonrandomized studies) suggests that patients found
to be at low risk of MACE do not benefit from further investigations prior to elective surgery

How well did you know this?
1
Not at all
2
3
4
5
Perfectly
10
Q

Revised Cardiac Risk Index or NSQIP Surgical Risk Calculator—Which Is Better for Assessing Perioperative Risk?

A

○ Critics of ACS NSQIP and MICA maintain that they likely underestimate cardiac risk because patients in contributing studies did not undergo perioperative troponin testing.
○ Similarly, neither NSQIP risk calculator has undergone external validation in a study that systematically monitored troponin measurements after noncardiac surgery
○ In contrast, the RCRI has been externally validated, and its predictive value was found to be significant in all types of elective noncardiac surgery except for abdominal aortic aneurysm repair.
○ A further criticism of the NSQIP calculators relates to the definition of MI in the studies used to derive the NSQIP risk indices, which included only STEMIs or a large increase in troponin (>3 times normal) that occurred in symptomatic patients.
○ As we saw earlier, most postoperative infarcts tend to be of the NSTEMI variety and silent.
○ Advocates for both NSQIP risk calculators point to the large patient numbers and multicenter methodology used in their development: over 200,000 patients from more than 250 hospitals for ACS MICA and over 1.4 million patients from 393 hospitals for ACS NSQIP.
○ The RCRI was developed from a prospective single-center cohort of 4315 patients.
○ In summary, the RCRI is a simple and easy-to-use risk prediction tool, while the ACS NSQIP provides a more detailed and wider ranging assessment of risk, beyond cardiovascular risk, which takes specific surgical procedures into account.
○ There is no evidence that one is clearly superior.

How well did you know this?
1
Not at all
2
3
4
5
Perfectly
11
Q

What Do the RCRI and the NSQIP Surgical
Risk Calculator Tell Us About Our Patient?

A

○ He has an RCRI score of 5 (all parameters are present except history of cerebrovascular disease).
○ This gives him a 15% risk estimate for MI, cardiac arrest, or death within 30 days of surgery.
○ According to the NSQIP surgical
risk calculator, he has a 5.6% risk of MI or cardiac arrest up to 30 days after surgery.

How well did you know this?
1
Not at all
2
3
4
5
Perfectly
12
Q

Having Established That the Patient Is at Risk
for a Major Cardiac Complication, What Are
the Next Steps in Assessment?

A

○ The next step in the evaluation of the high-risk patient is determination of functional capacity.
○ The long-established metabolic equivalent of task (MET) score is frequently used for this (Table 2.5).
○ The Duke Activity Status Index (DASI)
is a self-assessment tool consisting of 12 questions relating to activities of daily living which appears to be a more objective measure of functional capacity.
○ It has been shown to be a better predictor of death or MI within 30 days of major elective noncardiac surgery.
○ A finding of poor functional capacity warrants pharmacological stress testing (myocardial perfusion imaging or dobutamine stress echocardiography) if surgery is not urgent and the patient is a willing and appropriate candidate for revascularization.
○ In other words, we must be reasonably certain that stress testing will change our approach to perioperative care.
○ Patients who are at increased cardiac risk with unknown functional capacity may proceed to exercise stress testing if, similarly, it will alter preoperative optimization.
○ Routine exercise stress testing is not beneficial for patients undergoing low-risk surgery or for patients deemed to be low risk for MACE.

How well did you know this?
1
Not at all
2
3
4
5
Perfectly
13
Q

Is Echocardiographic Assessment of Left
Ventricular Function of Benefit?acs

A

○ There appears to be little value in performing preoperative echocardiography in a non-discriminatory manner in cardiac patients.
○ ACC/AHA recommend against routine
preoperative echocardiographic assessment of LV function except for investigation of dyspnea of unknown origin, worsening dyspnea in the heart failure patient, and reassessment of LV function in clinically stable patients with previously documented LV dysfunction who have not been assessed within the past year.
○ The Canadian Cardiovascular Society recommends against performing resting echocardiography to enhance perioperative cardiac risk estimation.
○ The two exceptions to this are clinical
evidence of an undiagnosed severe obstructive intracardiac abnormality (e.g., aortic stenosis, mitral stenosis, hypertrophic obstructive cardiomyopathy) or severe pulmonary hypertension

How well did you know this?
1
Not at all
2
3
4
5
Perfectly
14
Q

Which Noninvasive Imaging Technique—
Stress Radionuclide Myocardial Perfusion
Imaging or Stress Echocardiography—Is
Preferable?

A

○ Practical or logistical concerns often dictate which noninvasive stress imaging test in performed, e.g., local availability,
expertise, patient body habitus (precluding adequate echocardiography views), and cost.
○ Both imaging techniques have similar diagnostic accuracy.
○ A single meta-analysis demonstrated that stress myocardial perfusion imaging using single-photon emission computed tomography (SPECT) and stress echocardiography had similar sensitivities but stress echocardiography had higher specificity for detection of coronary artery disease.
○ Both myocardial perfusion imaging and stress echocardiography had better discriminatory capabilities than exercise stress testing

How well did you know this?
1
Not at all
2
3
4
5
Perfectly
15
Q

When Is Preoperative Angiography Indicated?

A

○ The indications for angiography before surgery are similar to those in a nonsurgical setting, i.e., high-risk features seen on noninvasive imaging.
○ Examples include a strongly positive exercise stress test, imaging study suggestive of a significant amount of viable myocardium at risk, and multiple reversible defects.

How well did you know this?
1
Not at all
2
3
4
5
Perfectly
16
Q

What Are the Indications for Revascularization in the High-Risk
Cardiac Patient Awaiting Noncardiac
Surgery?

A

○ Recommendations for revascularization are the same as those for all patients with coronary artery disease, i.e., there are no RCTs which demonstrate perioperative benefit from revascularization.
○ Indications for coronary revascularization (including the specific indications for CABG versus PCI) are beyond the scope of this book, but the decision to proceed is generally based upon the location and severity of the lesion, e.g., significant left main coronary artery disease, the number of diseased arteries, and the presence of left ventricular dysfunction.
○ It should be borne in mind that patients undergoing PCI will need to have surgery
deferred while on antiplatelet therapy.

How well did you know this?
1
Not at all
2
3
4
5
Perfectly
17
Q

For How Long Should Surgery Be Postponed in a Patient Who Has Undergone Coronary Artery Stenting?

A

○ Premature discontinuation of dual antiplatelet therapy (DAPT) in PCI patients can lead to stent thrombosis, MI, and death.
○ General recommendations for DAPT are extensively reviewed in the 2016 ACC/AHA Guideline Focused Update on Duration of Dual Antiplatelet Therapy in Patients with Coronary Artery Disease and the 2018 Canadian Cardiovascular Society/Canadian Association of Interventional Cardiology Focused Update of the Guidelines for the Use of Antiplatelet Therapy.
○ Patients with ACS who have undergone PCI with bare metal stent (BMS) or drug-eluting stent (DES) will require DAPT with aspirin and an ADP receptor antagonist, e.g., clopidogrel, ticagrelor, or prasugrel, for at least 12 months.
○ According to the more recently updated Canadian guidelines, patients who have elective PCI in the absence of ACS will require DAPT for 6 months in the form of aspirin and clopidogrel, if not at high risk of bleeding.
○ If risk of bleeding is high, DAPT is required for 1 month with BMS and
3 months for DES.
○ This is an evolving area as stent morphology and therapeutics are constantly being amended with one goal being to reduce the duration of DAPT.
○ Patients with a stent requiring elective noncardiac surgery should be evaluated bearing in mind the following considerations: urgency of surgery, risk of bleeding related to antiplatelet therapy, stent thrombosis in the absence of antiplatelet therapy, and type of stent, i.e., BMS versus DES.
○ Each patient should be managed on a case-by-case basis in consultation with the patient’s interventional cardiologist.
○ Recommendations in general are based on low-quality evidence. Canadian and US guidelines are provided

How well did you know this?
1
Not at all
2
3
4
5
Perfectly
18
Q

ACS in Our Patient Was Treated
with Intravenous Heparinization
and DAPT. If He Had Not Experienced Frank
Hematuria, For How Long Should DAPT Have
Been Continued?

A

Patients with medically managed ACS who are not
revascularized are treated with DAPT for at least 12 months
if bleeding complications do not occur

How well did you know this?
1
Not at all
2
3
4
5
Perfectly
19
Q

How Can Perioperative Cardiac Risk
Be Medically Modified?acs

A

○ The question of whether to initiate pharmacological agents or to maintain those on which the patient is already
established is an ever-changing domain.
○ A summary of current recommendations from the ACC/AHA and Canadian Cardiovascular Society is presented in Table 2.8

How well did you know this?
1
Not at all
2
3
4
5
Perfectly
20
Q

Should This Patient Have BNP Measured Preoperatively as a Screening Measure for Postoperative Myocardial Injury?

A

○ The Canadian Cardiovascular Society recommends measuring BNP before noncardiac surgery when RCRI ≥1, if the patient is 65 years or older or is 45–64 years with significant cardiovascular disease.
○ Patients with preoperative BNP >92 pg/mL should have daily pos-toperative troponin measurement for 48–72 hours to detect silent ischemia.
○ However, considering our patient had a recent episode of ACS with congestive cardiac failure and a recent BNP value of 464, it is of doubtful value.
○ In this case, daily postoperative troponin measurement is indicated regardless

How well did you know this?
1
Not at all
2
3
4
5
Perfectly
21
Q

True/False
Elective surgery should be deferred for at least
6 months after acute myocardial infarction.

A

F

How well did you know this?
1
Not at all
2
3
4
5
Perfectly
22
Q

True/False
By definition, myocardial injury after noncardiac
surgery occurs within 30 days of surgery.

A

T

How well did you know this?
1
Not at all
2
3
4
5
Perfectly
23
Q

True/False
Most perioperative myocardial infarcts are
symptomatic.

A

F

How well did you know this?
1
Not at all
2
3
4
5
Perfectly
24
Q

True/False
Revised Cardiac Risk Index (RCRI) is a superior peri-
operative cardiac risk prediction tool when compared
with the American College of Surgeons National
Surgical Quality Improvement Program (ACS NSQIP)

A

F

How well did you know this?
1
Not at all
2
3
4
5
Perfectly
25
True/False RCRI uses patient functional capacity as a variable when calculating perioperative cardiac risk.
F
26
What Are the Physiologic Effects of a Fontan Procedure?
○ The Fontan procedure is generally used in patients who have univentricular physiology such as hypoplastic left heart, tricuspid atresia, or a double inlet left ventricle. ○ A Fontan shunt bypasses the right ventricle and provides passive, non-pulsatile flow from the superior vena cava and inferior vena cava (IVC) to the pulmonary arteries. ○ Pulmonary blood flow is dependent on the difference between the central venous pressure (CVP) and the pulmonary venous atrium or transpulmonary gradient (TPG). ○ In terms of hemodynamic goals, it is reasonable to strive for a CVP of 10–15 and TPG of 5–10 mmHg
27
What Are Some of the Systemic Complications in the Patient with Failing Fontan Physiology?
• CARDIAC - Eventually pulmonary vascular resistance (PVR) increases, and it becomes difficult to maintain cardiac output. - Patients may develop systolic and diastolic dysfunction of the systemic ventricle, atrioventricular valve regurgitation, pulmonary hypertension, and significant arrhythmias. - As the systemic ventricular end-diastolic pressure rises, the common atrial pressure will also rise, and in turn, a higher CVP will be required to maintain cardiac output (CO). - Increased risk of arrhythmias and conduction abnormalities such as SVT or sinoatrial node dysfunction is often due to atrial scarring, dilation, and hypertrophy. • RESPIRATORY - Plastic Plastic bronchitis, restrictive lung disease, and/or reduced aerobic capacity due to nonpulsatile pulmonary flow and limited ability to augment pulmonary flow and pressure. • HEPATIC - Chronic elevations in CVP and decreased CO may result in Fontan-associated liver disease (FALD), elevated transaminases, cirrhosis, as well as factor loss, hypoalbuminemia, and hypogammaglobulinemia from protein-losing enteropathy (PLE). - Therefore, the patient’s coagulation status may range from pro(thromboembolic) to anticoagulated. • RENAL - Hypoalbuminemia may also increase the risk of perioperative renal dysfunction. • HEMATOLOGIC - From a hematological standpoint, patients may develop erythrocytosis secondary to chronic hypoxemia. - Hyperviscosity may be exacerbated in the setting of dehydration or fasting preoperatively. - Transfusion triggers in cyanotic patients may need to be altered to maintain tissue oxygenation. - A hematocrit >0.55 may falsely elevate the INR. - Adult congenital heart disease patients may also develop acquired von Willebrand disease. • NEUROLOGIC - Developmental delay or cognitive impairment may also present a challenge. - Patient anxiety is a common feature in those transitioning from pediatric to adult care. • AIRWAY - Securing the airway may present an issue if there is a history of subglottic stenosis secondary to prior prolonged intubation or an associated syndrome such as trisomy 21, DiGeorge, or Cornelia de Lange. - The possibility of tracheomalacia should also be considered if dilated pulmonary arteries compress the trachea. - Prior coarctation/aortic arch repair may cause recurrent laryngeal nerve dysfunction.
28
How Should This Patient with Fontan circulation Be Evaluated Preoperatively?
• Preoperative evaluation should involve interdisciplinary collaboration with the attending surgeon, adult congenital cardiologist, cardiac anesthesiologist, adult congenital cardiac surgeon, and electrophysiologist. - Moderate- or high-risk lesions are ideally managed at a center with expertise for advanced monitoring and management. • Detailed knowledge is required of the native congenital cardiac lesion and prior palliative and reparative interventions. – Identify specific anatomical repairs and any residual hemodynamic issues. – Establish whether prior procedures may affect proposed sites for peripheral/central venous/arterial or extracorporeal membrane oxygenation (ECMO) access. – Review imaging of upper/lower limb vessels to assess size and patency. • Establish current cardiopulmonary reserve. – Review investigations including cardiopulmonary testing (VO2 max studies), echocardiography, cardiac catheterization, MRI, and CT/CT angiography. – Evaluate arrhythmia control, implanted devices such as pacemakers or automated implantable cardioverter-defibrillators, and perioperative management in conjunction with an electrophysiologist. • Consider the proposed surgical procedure and potential hemodynamic effects, including potential for increased bleeding in the setting of elevated venous pressure
29
What Factors May Influence Planning for Sites of Invasive Monitoring? BT shunt
• Prior BT shunt – this surgical connection between the ipsilateral subclavian and pulmonary arteries may result in absent pulses or unreliable monitoring on the shunt side. Invasive arterial access should be planned for the opposite side or in the lower limbs if bilateral BT shunts have been placed. • Prior coarctation repair – any residual aortic coarctation may result in upper extremity (UE) hypertension and lower extremity (LE) hypotension. Both UE and LE should be monitored to assess perfusion. • Prior need for peripheral or central cannulation – as noted earlier, peripheral venous and arterial vessel patency should be assessed. If placement of a bicaval dual lumen catheter into the internal jugular vein is required for central venovenous ECMO, the anatomy and patency of this vessel should also be established.
30
What Perioperative Hemodynamic Goals Should Be Taken into Consideration when Preparing for Noncardiac Surgery in the Patient with Failing Fontan Physiology?
○ The patient with failing Fontan physiology requires careful consideration of choice of anesthetic technique including local, regional, neuraxial, or general anesthesia, agents, pressor/inotrope management, and ventilator mode. ○ As high preload is essential for the maintenance of cardiac output in the failing Fontan patient, spontaneous ventilation is preferred as positive pressure ventilation may dramatically decrease preload.
31
Are There Any Other Preoperative Considerations Specific to Fontan Patients for Noncardiac Surgery?
• These patients should be scheduled as first case of the day to minimize fluid shifts due to fasting and to ensure that adequate assistance is available if required. -Chronic medications are usually continued and may include pulmonary vasodilators, endothelin receptor antagonists, and calcium channel blockers. Angiotensin-converting enzyme inhibitors, angiotensin II receptor blockers, and diuretics are the exception. - Anticoagulants and antiplatelet agents should be coordinated by the multidisciplinary team, and bridging is generally required. • Premedication with benzodiazepines may benefit uncooperative patients, and ketamine may be warranted for those with developmental delay. • Bubble-free precautions including meticulous line de-airing as well as use of in-line air filters are warranted to avoid paradoxical embolism in the setting of intra-/extracardiac shunts. Fontan patients with venovenous collaterals are at increased risk of shunting. • Endocarditis prophylaxis should be considered. • Transcutaneous defibrillator pads should be applied during the perioperative period and the use of electrocautery discussed with the attending surgeon. • Both positive pressure ventilation and the institution of pneumoperitoneum during laparoscopy may significantly impair systemic venous return to the Fontan circulation and adversely affect cardiac output. -Carbon dioxide (CO2) insufflation pressures should be limited to less than 10–12 cmH2O. -Failing Fontan right to left shunt exacerbation may occur if PVR is increased by the physiologic effects of establishing a pneumoperitonuem. -These include atelectasis secondary to increased intra-abdominal pressure, decreased preload, and hypercarbia secondary to CO2 absorption
32
What Monitoring Modalities Do You Envisage Using for This Procedure Fontan?
• End-tidal CO2 may not accurately reflect arterial CO2 as intra-/extracardiac shunts reduce pulmonary blood flow and CO2 exchange. For this reason, invasive arterial monitoring allows for repeated blood sampling. • Central venous access is indicated for the high-risk patient undergoing major surgery or who may have challenging vascular access. Removal as soon as possible in the post- operative period will decrease the thrombotic risk. Anatomical reasons preclude the use of a pulmonary artery catheter in many patients with adult congenital disease. • Transesophageal echocardiography can be invaluable for perioperative management. • Cerebral oximetry may indirectly reflect the CO2. • 4-Band electroencephalography may aid in monitoring depth of anesthesia given the variability of pulmonaryblood flow and alveolar/blood transmission of volatile agents.
33
Is a Neuraxial Technique Appropriate for This Case? Fontan circulation
○ The successful and safe use of epidural anesthesia has been described for laparoscopic cholecystectomy in patients with severe COPD . However, neuraxial blockade should be avoided or utilized with extreme caution as the failing Fontan patient may not tolerate the reduction in systemic vascular resistance (SVR) associated with a sympathectomy. ○ If epidural anesthesia is utilized, invasive arterial monitoring is warranted for beat-to-beat blood pressure monitoring as well as to guide intravascular volume administration. Careful titration of the epidural anesthetic is necessary.
34
The Patient Is Curious About What to Expect in the Early Recovery Period. What Factors Should Be Taken into Consideration When Counseling Him? LAP choline Fontan circulation
• Fontan patients benefit from immediate postoperative extubation, especially if pulmonary hypertension is present. > Airway reactivity and coughing should be minimized to decrease the sympathetic response to extubation. • Patients should be carefully monitored in the post-anesthesia care unit. > Even partial airway obstruction with hypoxia and/or hypercarbia may increase PVR. • Sympathetic stressors such as pain and anxiety should be aggressively managed. • A period of controlled ventilation in an intensive care unit setting may be warranted.
35
A 20-year-old man presents for laparoscopic cholecystectomy for acute cholecystitis. He has a history of tricuspid atresia (Fig. 3.1) palliated with a right Blalock-Taussig (BT) shunt at birth (Fig. 3.2), a corrective superior vena cava to right pulmonary artery anastomosis (bidirectional Glenn shunt) procedure with ligation of the BT shunt at age 6 months (Fig. 3.3), and an extracardiac conduit from the inferior vena cava to right pulmonary artery (Fontan completion) at age 3 (Fig. 3.4). In addition to several failed attempts at ablative procedures for supraventricular tachycardia, this patient has developed severe atrioventricular valvular regurgitation of the systemic ventricle and has a residual extracardiac conduit fenestration with a right to left shunt. He has developed failing Fontan physiology, with significantly reduced exercise tolerance in the last 6 months, and was recently listed for cardiac transplantation when he developed cholecystitis. Can This Procedure Be Performed on an Ambulatory Basis?
○ Young patients with Fontan physiology may undergo minor surgical procedures on an outpatient basis with appropriate preoperative workup. ○ Minimum discharge criteria have been outlined in Table 3.2 [12]. ○ This patient has a right to left intracardiac shunt through a fenestration in the extracardiac conduit, resulting in cyanosis. ○ Paradoxical embolism may occur aggressive de-airing of all lines is essential, and air filters should be considered. ○ In addition, it is critical to maintain systemic vascular resistance (SVR) while avoiding to increase PVR. ○ This includes avoiding hypoxia, hypercarbia, metabolic acidosis, hypothermia, and sympathetic surges. ○ The choice and dose of induction and maintenance agents should minimize reductions in SVR. ○ Both central venous and arterial invasive monitoring will likely be required to maintain the balance between SVR and PVR. ○ The use of vasopressin versus phenylephrine to maintain SVR offers the advantage of avoiding a concomitant rise in PVR. ○ The clinical indicators of failing Fontan physiology in this particular patient warrant postoperative in-patient monitoring
36
True/False Questions Which of the following is not considered a high-risk congenital cardiac lesion in a patient coming for a non-cardiac surgical procedure? (a) Systemic ventricular function of less than 35%. (b) Pulmonary hypertension. (c) Intracardiac shunt. (d) Cyanotic disease. (e) Severe left-sided obstructive lesion.
C
37
True/False Questions 2. Which of the following is not a palliation treatment method for congenital heart disease? (a) Blalock-Taussig shunt. (b) Glenn shunt. (c) Pulmonary artery banding. (d) Norwood procedure. (e) Closure of atrial septal defect.
E?
38
What Complications Is the Patient with Cardiac Failure Subject to in the Perioperative Period?
> Postoperatively, patients with heart failure are subject to myocardial ischemia and infarction, atrial fibrillation and ventricular arrhythmias, pulmonary congestion leading to hypoxemia, thromboembolic stroke, and hepatic congestion and dysfunction. > A large retrospective multicenter cohort study from 2019 found that patients with heart failure undergoing elective noncardiac surgery had a significantly higher 90-day mortality compared to those without heart failure (crude mortality rate 5.49% compared with 1.22%) [1]. The risk increased progressively with decreasing systolic function.
39
How Is Cardiac Failure Classified?
> There is no universally accepted method for classification of heart failure. > The NYHA Functional Classification of the stages of heart failure according to symptomology is often utilized: • Class I: No symptoms and no limitation of ordinary physical activity • Class II: Mild symptoms, e.g., mild dyspnea or angina and slight limitation of ordinary activity • Class III: Marked limitation of physical activity due to symptoms even during less than ordinary activity and comfortable at rest • Class IV: Severe limitation and marked symptoms of heart failure at rest The American College of Cardiology (ACC) and the American Heart Association (AHA) classify heart failure according to disease progression [3]: • Stage A: Patients at risk of developing heart failure but without structural changes or symptoms of heart failure • Stage B: Structural heart disease but no symptoms or signs of heart failure • Stage C: Structural heart disease with current or prior symptomatic heart failure • Stage D: Advanced heart failure and marked symptoms despite maximal medical therapy
40
In Which Patient Populations Should We Maintain a High Index of Suspicion for the Presence of Cardiac Failure?
○ The commonest underlying causes of cardiac failure include hypertension; coronary artery disease; valvular disease, e.g., aortic stenosis and mitral regurgitation; atrial fibrillation; and dilated cardiomyopathy.
41
What Are Prognostic Indicators in the Heart Failure Patient Presenting for Elective Surgery?
We will address the following prognostic indicators in the next several questions: • Is the patient symptomatic? • Is cardiac failure compensated or decompensated? • Is left ventricular dysfunction systolic or diastolic (preserved EF)? • What is the plasma level of B-type natriuretic peptide (BNP) or the inactive N-terminal fragment NT-proBNP?
42
What Is the Prognostic Significance of Whether the Patient Is Symptomatic or Not? CCF
> Symptomatic heart failure is a known risk factor for postoperative cardiac complications. > Less is known about asymptomatic heart failure. > A single-center prospective cohort study reported the 30-day cardiovascular event rate for elective vascular surgery to be 49% in patients with symptomatic heart failure, 23% with asymptomatic systolic LV dysfunction, 18% with asymptomatic diastolic dysfunction, and 10% with normal LV function > While symptomatic heart failure patients have worse outcomes, this study demonstrated that asymptomatic left ventricular dysfunction more than doubled the risk of 30-day cardiovascular morbidity compared to those with normal left ventricular ejection fractions. > A more recent large retrospective study of heart failure patients undergoing elective surgery found crude mortality rates at 90 days of 10.1% and 4.8% for symptomatic and asymptomatic heart failure, respectively
43
How Is Acute Decompensated Heart Failure Recognized?
> Acute decompensated heart failure (ADHF) is a gradual or sudden worsening of the symptoms and signs of heart failure. > It is most often due to a deterioration in chronic heart failure (70% ADHF presentations). > However, up to 20% of patients hospitalized with ADHF are presenting with heart failure for the first time. > Clinical findings are related to pulmonary and systemic congestion. - Clinical manifestations of ADHF range from mild, e.g., progressive dyspnea, ankle swelling, abdominal distension, or tenderness (secondary to hepatic congestion), to severe pulmonary edema and cardiogenic shock. - ADHF may be precipitated by myocardial infarction or ischemia, arrhythmias, uncontrolled hypertension, non-compliance with medications, and infective exacerbations of COPD. No known precipitating factor has been identified in up to 50% of ADHF episodes [9]. - There is a high prevalence of atrial fibrillation, valvular disease, and dilated cardiomyopathy in patients presenting with ADHF, which is commensurate with the chronic nature of their underlying heart failure. - Patients presenting for surgery with ADHF should have the procedure postponed in all cases except when lifesaving surgery is necessary.
44
What Is Heart Failure with Preserved Ejection Fraction?
> Previously termed diastolic dysfunction, the prevalence of heart failure with preserved ejection fraction (HFpEF) is increasing such that approximately half of hospital admissions for heart failure have preserved LVEF. > HFpEF patients are more likely to be female, hypertensive, and of advanced age. > Other associated conditions include obesity, obstructive sleep apnea, and lung disease > Not all patients with echocardiographic evidence of diastolic dysfunction and preserved EF have HFpEF. > The clinical constellation of heart failure symptoms and signs must accompany these findings to make such a diagnosis > Echocardiographic findings typically seen with HFpEF include LV hypertrophy and left atrial enlargement. > Definitive diagnosis is made during cardiac catheterization on demonstration of elevated LV filling pressures with EF ≥50% [12]. > Heart failure with reduced ejection fraction (HFrEF), previously known as systolic heart failure, is typically associated with ischemic heart disease and valvular heart disease. - Patients typically have increased left ventricular volume and reduced ejection fraction. > No specific treatment has been shown to improve survival in patients with HFpEF. > The foundations of treatment are based on optimal management of hypertension, use of diuretics to relieve symptoms associated with congestion, and treatment of associated conditions, e.g., atrial fibrillation. > Amyloid cardiomyopathy is becoming increasingly recognized as an etiological factor in HFpEF [13]. > Screening for cardiac amyloidosis should be considered in at-risk patients (see Chap. 49 for a more detailed discussion on cardiac disease associated with amyloidosis).
45
How Should the Patient with Cardiac Failure Be Evaluated Preoperatively?
- Clinical evaluation of severity of symptoms and stability of disease can be performed in the office. - Functional capacity can be determined using the metabolic equivalent score or Duke Activity Status Index (see Chap. 2). - Symptoms and signs of heart failure which can be used to ascertain severity are outlined in Table 5.1. - As we have seen above, lack of symptoms does not mean that risk is negligible. - As outlined in Chap. 2, the Revised Cardiac Risk Index and NSQIP Surgical Risk Calculator are useful tools for evaluating perioperative risk [14, 15]. - ECG may provide important information relating to the etiology of heart failure, e.g., prior myocardial infarction, atrial fibrillation, and LV hypertrophy associated with hypertension. - A diagnosis of chronic heart failure due to LV systolic dysfunction is unlikely in the presence of a normal ECG or one that shows only minor abnormalities [16]. - CXR findings that help to differentiate heart failure from pulmonary causes of dyspnea include the presence of cardiomegaly, alveolar pulmonary edema (initially seen as perihilar batwing opacities but becoming more generalized over time), Kerley B lines of interstitial edema, prominence of the upper zone vessels, and pleural effusions. However, in the setting of optimization for elective surgery, a change or new findings on CXR would likely correlate with a clinical picture indicating acute decompensation, in which case surgery will almost certainly become deprioritized. - Brain natriuretic peptide (BNP) and N-terminal fragment of proBNP (NT-proBNP) are cardiac biomarkers released from the myocardium in response to stimuli such as ischemia or cardiomyocyte stretch. BNP is synthesized as a prehormone, proBNP, which upon release into the circulation is cleaved into the biologically active BNP and an inactive N-terminal fragment NT-proBNP [17]. - These biomarkers have excellent sensitivity but limited specificity for diagnosing heart failure. Moreover, BNP level may be proportionate to the risk. This is especially relevant for the perioperative physician. Much of the literature pertaining to BNP and cardiac failure concerns the acute phase of the condition. - With this in mind, a systematic review of 19 studies where plasma BNP from patients at all stages of the disease was used to determine the relative risk of cardiac events or death reported that every 100 pg/ml increase was associated with a 35% increase in the relative risk of death [18]. - There is ample evidence that persistently elevated plasma BNP, despite optimal medical treatment, is a poor prognosticator [19, 20]. - Echocardiography can provide useful information regarding cardiac function and structure. A reduced EF is an independent predictor of mortality in heart failure patients [21]. - However, a normal ejection does not rule out heart failure, considering that approximately half of hospital admissions for heart failure have preserved EF. Echocardiographic demonstration of preserved EF with concomitant structural abnormalities, e.g., LV hypertrophy or left atrial enlargement, is required, along with clinical findings, to confirm the presence of HFpEF. - Echocardiography is also useful for evaluation of valvular dysfunction, right ventricular function, and pulmonary artery pressure all prognostic indicators in heart failure [22]. - Though LVEF is an established prognostic indicator in cardiac failure, BNP measurement may be more accessible. - Preoperative NT-proBNP has been shown to be more predictive of major perioperative cardiac complications compared to echocardiography [23]. The Canadian Cardiovascular Society (CCS) recommends measuring NT-proBNP or BNP before noncardiac surgery in patients over 65 years or those between 45 and 64 years who have a Revised Cardiac Risk Index (RCRI) score of ≥1 (Table 5.2) [24]. CCS also recommends against obtaining a resting echocardiogram preoperatively to enhance cardiac risk estimation unless clinical examination suggests an undiagnosed, severe obstructive abnormality, e.g., aortic stenosi
46
What Are the Goals of Optimization for heart failure?
• Identify patients with asymptomatic heart failure. • Identify and minimize symptoms, especially those related to pulmonary congestion and low output failure. • Identify and treat precipitating factors, e.g., ischemia, hypertension, arrhythmia, and valvular disease. • Enhance end-organ perfusion and oxygenation.
47
What Medical Therapy Is Used to Optimize the Heart Failure Patient?
- Angiotensin-converting enzyme inhibitors (ACEi) or angiotensin receptor blockers (ARBs) are first-line therapies for the patient with heart failure with reduced EF. ARBs are used in patients intolerant to ACEi. - These medications should be withheld on the day of surgery to minimize excessive intraoperative hypotension. - Based on more recent data, a combination of a neprilysin inhibitor and ARB, angiotensin receptor blocker-neprilysin inhibitor (ARNI), sacubitril/valsartan, may be substituted for ACEi or ARB single therapy when the following conditions are met: • LVEF <40%, BNP or NT-proBNP has been elevated or the patient has been hospitalized for the treatment of heart failure in the past year, and serum potassium <5.2 mmol/L. Neprilysin inhibition decreases the degradation of atrial and brain natriuretic peptide and bradykinin – peptides that evoke vasodilation, natriuresis, and diuresis. • Specific beta-blockers for heart failure management are bisoprolol, extended-release metoprolol, and carvedilol. These specific beta-blockers have been shown to reduce mortality, hospitalization rate, and symptoms in patients with reduced LVEF Beta-blockers should be continued in patients already taking them but should not be started for the first time in the preoperative period. • Aldosterone receptor antagonists, e.g., spironolactone, reduce mortality in patients with LVEF <35% and NYHA Class II–IV heart failure. Careful monitoring of serum potassium and renal function is required as there is a risk of life-threatening hyperkalemia and renal insufficiency. • Diuretics are used for symptomatic relief of fluid retention. Patients taking diuretic therapy are at increased risk for perioperative hypovolemia and hypokalemia. This warrants a preoperative electrolyte screen. • Digoxin can be beneficial in patients with heart failure with reduced EF who are on optimal evidence-based medical therapy (ACEi or ARB or ARNI and beta-blocker and aldo-sterone receptor antagonist) but remain symptomatic.
48
What Is the Role of Implantable Cardioverter-Defibrillators and Permanent Pacemakers in the Heart Failure Patient?
○ Patients with LV dysfunction are at risk of sudden cardiac death secondary to ventricular arrhythmias. ○ This risk increases as LVEF decreases. ○ Implantable cardioverter-defibrillator (ICD) devices reduce mortality through prevention of sudden cardiac death in certain patients: those with LVEF of ≤35%, at least 40 days post myocardial infarction, NYHA Class II or III symptoms, on long-term guideline~directed medical therapy, and expected to live for 1 year or longer. ○ ICD devices can also act as pacemakers. ○ Cardiac resynchronization therapy (CRT) may be useful in certain heart failure patients, e.g., those with reduced EF (≤35%), who are in sinus rhythm with a QRS duration of ≥150 ms. ○ Specific indications and contraindications for CRT in heart failure are detailed in the 2013 ACCF/AHA Heart Failure Guidelines [3].
49
How Should the Decision-Making Process Be Approached Regarding the Appropriateness of the Proposed Surgery for This Patient?
- Both surgical and patient factors need to be assessed. - The proposed surgery is elective and low risk. - It is not particularly time-sensitive and subsequently could be delayed for a period of time if optimization was deemed possible. - Is optimization necessary or possible? The patient does not have symptoms and signs to suggest that he is in acute decompensated heart failure. Dyspnea at rest and non-compliance with cardiac failure medications are usually highly suggestive of this. Atrial fibrillation is seen in greater than 30% of patients with acute heart failure. This patient was in sinus rhythm. He is compliant with guideline-directed medical therapy. His hypertension and diabetes are controlled. Therefore, even though he is a high-risk patient with a plasma BNP of 736 pg/mL and LVEF of 15–20%, he is stable and may proceed for this procedure as booked without further evaluation or intervention, once a thorough discussion has taken place with the patient outlining the risks and benefits of proceeding
50
What Complications Is the Patient with Atrial Fibrillation Subject to in the Perioperative Period?
• Increased risk of thromboembolic stroke secondary to atrial thrombus formation • Bleeding due to prophylactic anticoagulation • Intra- and postoperative hemodynamic instability due to fast AF and rapid ventricular response • Intra- and postoperative cardiac ischemia due to fast AF and rapid ventricular response • Congestive cardiac failure and reduction in cardiac output • Diastolic heart failure (heart failure with preserved ejection fraction)
51
What Potentially Modifiable Conditions Associated with AF Should Be Optimized in This Patient Prior to Surgery?
Coronary heart disease, hypertension, diabetes mellitus, obstructive sleep apnea, alcohol consumption, and hyperthyroidism may be seen in the patient with atrial fibrillation and each condition is potentially modifiable
52
Are There Any Other Factors Which May Contribute to the Development of AF?
– Valvular disease especially mitral stenosis/rheumatic heart disease – Previous cardiac or thoracic surgery – Age > 65 years – Caucasian ethnicity – Male sex (despite a lower incidence of atrial fibrillation, women have a significantly higher risk of stroke and cardiovascular death secondary to atrial fibrillation). ○ Age >65 years, Caucasian ethnicity, and male sex (despite their lower incidence of atrial fibrillation, women have a significantly higher risk of stroke and cardiovascular death secondary to atrial fibrillation)
53
How Should the Patient with AF Atrial Be Evaluated Preoperatively? History
The following should be noted: • Onset, duration, and severity of AF. • AF may be classified as paroxysmal, persistent, or permanent. - Paroxysmal AF terminates spontaneously or with intervention within 7 days of onset. - Persistent AF does not terminate spontaneously within 7 days of onset and lasts from months to years. It may be stopped with treatment. - Permanent AF is unresponsive to treatment. • Precipitating factors: alcohol, exercise, and emotion. • Medications: rate control/antiarrhythmic/anticoagulation/anti-platelet. • Coexisting cardiovascular disease, i.e., heart failure, hypertension, valvular heart disease, history of transient ischemic attack (TIA), or cerebrovascular accident (CVA). ○ Not all patients are symptomatic. - Typical symptoms include palpitations, tachycardia, fatigue, lightheadedness, or mild dyspnea. More severe symptoms include dyspnea at rest, angina, or syncopal attacks.
54
How Should the Patient with AF Atrial Be Evaluated Preoperatively? Physical Exam
A complete cardiovascular examination should be performed focusing in particular on pulse rate and rhythm, heart sounds, and murmurs (e.g., mitral stenosis). Signs of heart failure should also be sought. AF and heart failure share common mechanisms and treatment strategies and often occur together. The causative relationship between the two conditions has not been elucidated, i.e., is atrial fibrillation a cause or a conse- quence of heart failure [1].
55
How Should the Patient with AF Atrial Be Evaluated Preoperatively? Investigations
A baseline ECG is a prerequisite. In addition to elucidating information pertaining to rate control and rhythm, other elec- trocardiographic markers of cardiac disease, e.g., ischemic or hypertensive changes, must be sought. A chest radiograph should be performed looking at heart size and signs of heart failure. A transthoracic echocardiogram (TTE) may be con- sidered in new or recent onset atrial fibrillation looking at right and left atrial size, right and left ventricular size and function, valvular disease, and left ventricular hypertrophy. The value of echocardiography in persistent AF is less well defined and decided on a case by case basis.
56
How Is the Stroke Risk in Patients with AF Calculated?
○ Estimation of embolic risk determines whether long-term oral anticoagulation is indicated in the patient with AF [2]. ○ Reduction in risk of embolization should exceed the risk of bleeding associated with anticoagulation, in particular, intracranial bleeding. ○ CHA2DS2-VASc (Table 6.1) is a scor-ing system used to identify which patients should and should not be placed on thromboprophylaxis [3, 4]. ○ ACC/AHA guidelines recommend use of the CHA2DS2-VASc score for assessment of stroke risk in nonvalvular AF patients . Patients with AF and an elevated CHA2DS2-VASc score of 2 or greater in men and 3 or greater in women should be anticoagulated. ○ DOACs are recommended over warfarin except in patients with moderate to severe mitral stenosis or a mechanical heart valve. In patients with severe end-stage chronic renal disease or are on dialysis, warfarin and apixaban are reasonable choices for anticoagulation [6]. ○ For moderate-risk patients, the recommendations are more ambivalent with a risk/benefit assessment performed on an individual basis to determine whether the patient is antico-agulated or not. However, expert opinion leans toward full anticoagulation for this intermediate category .
57
How Would the Presence of Valvular Heart Disease with AF Impact Preoperative Optimization?
○ Patients with moderate to severe mitral stenosis and AF should be anticoagulated with warfarin. ○ There is insufficient evidence at this time to treat these patients with non-vitamin K oral anticoagulants, i.e., the direct thrombin inhibitor dabigatran, and the factor Xa inhibitors rivaroxaban, apixaban and edoxaban. ○ DOACs are contraindicated in patients with mechanical heart valves. This recommendation is based on the observed increase in ischemic stroke rate and bleeding complications in patients receiving dabigatran compared with warfarin in the RE-ALIGN trial. ○ The American College of Cardiology/American Heart Association (ACC/AHA) guidelines recommend warfarin anticoagulation for patients with AF who have mechanical heart valves.
58
What Specific Medications for Rate and Rhythm Control Should We Expect to See in the Preoperative Patient with AF?
○ The principal goals of long-term management of AF are symptom control and the prevention of thromboembolism. ○ Pharmacological therapy is based on rate or rhythm control and anticoagulation. ○ Rhythm- and rate-control strategies are associated with similar rates of mortality and serious morbidity, such as embolic risk. ○ As we have seen above, each patient is risk stratified on an individual basis and assessed for suitability for anticoagulation prophylaxis. ○ Patients over 65 years are normally managed using a rate-control strategy. ○ This is due to concerns about the side effects of antiarrhythmic drug therapy or radiofrequency catheter ablation. ○ A rate-control strategy generally uses drugs that block the atrioventricular node, e.g., beta-blockers, rate-slowing calcium channel blockers, and digoxin. ○ A rhythm-control strategy may be reasonable for older patients who continue to experience clinically significant symptoms on a rate-control strategy. ○ For most patients with AF younger than age 65, particularly those who are symptomatic, a rhythm-control strategy is frequently used, primarily for symptom relief as AF is not well tolerated in this population. ○ A rhythm-control strategy uses either antiarrhythmic drug therapy (Fig. 6.3) or percutaneous catheter ablation. ○ Electrical cardioversion may be necessary to maintain sinus rhythm. ○ Antiarrhythmic medications are generally started before cardioversion and continued to maintain sinus rhythm. ○ Typical antiarrhythmic medications include amiodarone, propafenone, sotalol, and flecainide.
59
Does This Patient Need to Be Bridged?
○ Temporary disruption of anticoagulation increases risk of perioperative thromboembolism, while continuation of anti-coagulation increases the risk of bleeding. ○ The decision to discontinue anticoagulation and whether to bridge with a short-acting parenteral agent is made on a case-by-case basis after estimates of thromboembolic and bleeding risk are taken into account. ○ For patients taking warfarin, bridging is typically reserved for those at very high risk of thromboembolism, e.g., recent stroke or patients with a mechanical heart valve. ○ Bridging with a low-molecular-weight (LMW) heparin is started 3 days before surgery (Figs. 6.4 and 6.5) [9]. ○ Warfarin may be restarted the evening of surgery or the first postoperative day at the same dose as the patient was taking preoperatively. ○ Bridging may need to be continued until INR reaches therapeutic values. ○ Our patient did not need to be bridged; the much more rapid offset and onset times for DOACs eliminate the need for bridging in most cases (Fig. 6.6)
60
Surgery and DOACs: An Approach
- Decide if interruption of DOAC therapy is required by determining the risk of bleeding during the proposed procedure. - Surgery with a low risk of bleeding (e.g., cataract/dental extraction) usually does not require any change in DOAC management. Whereas, other procedures (e.g., prostate/vascular/major orthopedic) carry a high risk of hemorrhage in the anticoagulated patient, and temporary cessation of DOAC treatment is warranted. - Determine the half-life of the DOAC that is being discontinued, the impact of renal function on elimination of that DOAC, and the renal function of the patient. - The goal is to allow a time equivalent to five half-lives of the DOAC (adjusted for renal function if necessary) to elapse after the last dose of the DOAC prior to surgery.
61
True/False Questions 1. The following are components of CHA2DS2-VASc (a) Congestive heart failure. (b) Coronary heart disease. (c) Hypertension. (d) Age ≥60. (e) Previous stroke/TIA.
1a. T 1b. F 1c. T 1d. F 1e. T 2a. T 2b. T 2c. T 2d. T 2e. F
62
2. In the patient with AF, warfarin anticoagulation is pre- ferred to a DOAC in the presence of which of the following? (a) A mechanical heart valve. (b) Severe mitral stenosis. (c) End-stage renal disease. (d) When cost of concern to the patient. (e) History of systemic embolization.
2a. T 2b. T 2c. T 2d. T 2e. F
63
What Complications Is the Patient with AS Subject to in the Perioperative Period?
• Myocardial ischemia: The left ventricle responds to chronic outflow obstruction in a gradual, compensatory manner by becoming concentrically hypertrophic [1]. Associated diastolic dysfunction and subsequent decreased coronary perfusion pressure eventually result in myocardial ischemia, i.e., there is inadequate oxygen supply to an enlarged muscle. This is a slow process, and patients can remain asymptomatic for many years. Unmasking of the disease process and sudden decompensation may occur in states of increased cardiac output, e.g., perioperative hemodynamic stress response. A study of over 5000 patients with AS undergoing noncardiac surgery reported a significantly higher incidence of acute myocardial infarction when compared with controls (3.86% vs. 2.03%) [2]. • Heart failure • Stroke • Mortality: Due to the large number of heterogeneous patient and surgery factors, there is considerable debate regarding the association – or at any rate the degree of association – between aortic stenosis and increased perioperative mortality. In a large meta-analysis of 29,327 subjects, patients with AS, regardless of severity, were not shown to be at increased risk of mortality when undergoing noncardiac surgery [3]. However, they did have significantly higher rates of adverse cardiovascular events. • Bleeding: von Willebrand factor abnormalities are com- mon in patients with severe aortic stenosis and are improved by valve replacement [4].
64
How Should the Patient with AS Be Evaluated Preoperatively?
History and physical examination provide important indica- tors of disease severity, but echocardiography will be most useful for categorizing the extent of AS and its hemodynamic effects. The complexity of the surgical procedure and associ- ated risks are additional factors to consider.
65
How Should the Patient with AS Be Evaluated Preoperatively?History
The classic symptoms of AS are those associated with angina, presyncope or syncope, and congestive cardiac failure, i.e., exertional chest pain, dizziness, and dyspnea on exertion. Angina is the first to appear in 50–75% of AS patients, but only 25–50% of these patients have coronary artery disease [5]. Life expectancy, in the untreated patient, is typically 5 years after onset of angina, 3 years after onset of syncope, and 2 years after development of cardiac failure.
66
How Should the Patient with AS Be Evaluated Preoperatively? Physical Exam
When undiagnosed, findings suggestive of AS include ejection systolic murmur, reduced intensity of the second heart sound, and a carotid pulse with a slow rate of rise and reduced peak [1]. Findings associated with cardiac failure should be recorded at the preoperative visit.
67
How Should the Patient with AS Be Evaluated Preoperatively? Investigations
Transthoracic echocardiography Recommended in patients with clinical evidence of moderate to severe AS who have not had an echocardiogram within 1 year or if there has been a significant clinical change since the last echocardio- graphic examination [6]. Coronary angiography Time-permitting, recommended in patients with symptomatic chest pain to distinguish between obstructive coronary artery disease and supply/demand imbal- ance secondary to compensatory myocardial hypertrophy. ECG Useful for diagnosis of left ventricular hypertrophy, ischemia, conduction abnormalities, and arrhythmias.
68
What Is the Etiology of AS?
AS is either congenital or acquired. A congenital bicuspid (rather than the normal tricuspid) valve may become calci- fied in adults. A normal tricuspid aortic valve can become degeneratively calcified with age. Rheumatic aortic valve disease is usually associated with mitral valve disease.
69
How Is the Severity of AS Categorized?
- AS is classified as mild, moderate, or severe. - Aortic valve area, mean and peak pressure gradient across the aortic valve, as well as jet velocity can be used to assess severity. - Patients with a low ejection fraction and severe AS will have a small transvalvular pressure gradient and subsequently are at risk for underestimation of disease severity
70
Which Patients with AS Are Considered Candidates for Surgical Repair/ Replacement?
- The need for aortic valve replacement (AVR) is determined by taking account of (1) whether the patient is symptomatic, (2) severity of disease, and (3) left ventricular ejection fraction (LVEF). - Surgery should be offered to patients with symptomatic severe AS (mean pressure gradient >40 mm Hg). - Patients with asymptomatic severe AS with LVEF <50% or having other cardiac surgery should also be offered AVR surgery. - Patients with asymptomatic severe AS and an abnormal exercise tolerance test are reasonable candidates for surgery. - Patients with moderate AS (mean pressure gradient 20–39 mm Hg) who are asymptomatic are considered surgical candidates only if having other cardiac surgery. - Patients with moderate AS who are symptomatic are considered for surgery if LVEF <50% and/or valve area is <1 cm2. - Patients may proceed to transcatheter aortic valve implantation if suitable, rather than open surgery requiring cardiopulmonary bypass.
71
What Are the Reasons for Not Replacing a Severely Stenotic Valve Prior to Noncardiac Surgery?
• Very short life expectancy • Lack of symptoms related to AS and patient aware and willing to accept the increased perioperative risk • Emergency noncardiac surgery or cancer surgery • Patient refusal of AVR procedure
72
What Potentially Modifiable Conditions Associated with AS Should Be Considered/Optimized in This Patient Prior to Surgery?
• Coexisting coronary artery disease (CAD) has been reported as being significantly greater in patients with AS compared with controls (54.7% vs 34.4%) [8]. • Patients with concomitant CAD and AS may represent a particularly high-risk group who are at increased risk for perioperative adverse outcomes including acute myocardial infarction [3]. • Arrhythmias can be associated with hemodynamic decompensation in patients with AS. Atrial contraction normally contributes approximately 15–20% to stroke volume. This increases to 40–50% in AS patients where reduced left ventricular compliance secondary to hypertrophy leads to reduced passive diastolic filling. A heart rate of 70–80 beats per minute is targeted, slow enough for diastolic filling and fast enough to maintain cardiac output even with a fixed reduced stroke volume.
73
Is Spinal Anesthesia an Option for This Patient?
The sympatholysis associated with spinal anesthesia may cause decreased systemic vascular resistance with subsequent reduced coronary perfusion pressure, myocardial ischemia, and systemic hypotension. While single shot spinal anesthesia is not absolutely contraindicated, the successful and safe use of more gradual techniques, e.g., continuous spinal or epidural blockade, has been previously described [9, 10] and may be more prudent in this case.
74
What Is the Significance of Prediabetes in This Patient?
- Prediabetes is an intermediate state between normoglycemia and diabetes. - It includes patients with impaired glucose tolerance, impaired fasting glucose, and mildly raised hemoglobin A1C. - It is associated with an increased risk of all-cause mortality and cardiovascular disease [11]. - The mainstay of treatment is lifestyle modification.
75
True/False Questions 1. The following are clinical elements associated with AS (a) Normal S2. (b) Dyspnea on exertion. (c) Pansystolic murmur. (d) Fainting episodes. (e) Atrial fibrillation
1a. F 1b. T 1c. F 1d. T 1e. T
76
2. Regarding severity of AS (a) Disease severity is best assessed using dobutamine stress test. (b) Severe disease is frequently present in the absence of symptoms. (c) Patients with a low EF and severe AS are at risk of overestimation of disease severity. (d) A mean pressure gradient across the aortic valve of greater than 20 mm Hg is considered severe AS. (e) Patients with asymptomatic severe AS and LVEF <50% are candidates for surgery.
2a. F 2b. T 2c. F 2d. F 2e. T
77
What Are the Symptoms/Signs That Might Suggest the Presence of Severe PAH?
○ Presentation is nonspecific, but symptoms of right heart failure are usually predominant – dyspnea, fatigue, angina-like chest pain, and syncope. ○ Physical signs include left parasternal lift, loud S2, a tricuspid regurgitant murmur, elevated JVP, hepatomegaly, and ankle edema.
78
What Is the Definition of PAH?
○ PAH is said to be present when PAPm is ≥25 mmHg at rest when measured directly via right heart catheterization [2]. ○ The upper resting value for normal PAPm is 20 mmHg (usual range 9–18 mmHg). ○ PAPm is calculated by using the following equation
79
How Should “Elevated” PAP Reported in a Routine Echocardiogram Be Interpreted?
○ Echocardiography is a vital noninvasive screening and diagnostic tool in the assessment of cardiac function and hemodynamics. ○ As part of a complete echocardiographic examination, estimated PAP values (using validated formulas) are reported if the quality of the study and appropriate Doppler-/2D-derived data can be obtained. ○ While the sensitivity of Doppler echocardiography in estimating PAP is adequate, specificity/accuracy is relatively low when compared to direct measurement during right heart cathe-terization [3]. This is particularly true in the presence of severe tricuspid regurgitation where there is a very high likelihood (>50%) of overestimating PAPm [4]. ○ In interpreting Doppler-derived elevated values of PAP, clinical correlates and other 2D echocardiographic findings suggestive of RV chronic pressure overload (dilated/rounded right atrium (RA), PA enlargement, RV dilatation/dysfunction, and D-shaped LV) should be sought to support a potential diagnosis of PAH. ○ It is generally agreed that echocardiographic-derived estimated PAPs values of <40 mmHg, in the absence of any other clinical or echocardiographic findings suggestive of PAH, are reassuring and in most cases obviate the need for invasive right heart catheterization.
80
What Are the Causes of PH?
Multiple pathophysiological processes can lead to the development of PH (Fig. 8.3) [6]. A clinical classification of PH into groups that share characteristics and management has been developed by the World Symposium on Pulmonary Hypertension Group [7]. The groups are outlined as follows: • Group 1. Pulmonary arterial hypertension (PAH) – Can be idiopathic, heritable, drug-/toxin-induced, or associated with connective tissue disease and multiple other disorders. – PAH patients have precapillary PH. This is characterized by PAPm ≥25 mmHg at rest, an end-expiratory pulmonary wedge pressure (PAWP) ≤15 mmHg, and pulmonary vascular resistance (PVR) >3 Woods units (WU). WU is calculated using the equation: PAPs – PAWP/cardiac output (CO) expressed in l/min. A PVR >3 WU is considered abnormal [3]. • Group 2. Pulmonary hypertension due to left heart disease – These patients have postcapillary PH. – Postcapillary PH is characterized hemodynamically by PAPm ≥25 and PAWP >15 mmHg • Group 3. Pulmonary hypertension due to lung disease/ hypoxia – These patients have precapillary PH. • Group 4. Chronic thromboembolic pulmonary hypertension – These patients have precapillary PH. • Group 5. Pulmonary hypertension with unclear multifactorial mechanisms – These patients have mixed pre-/postcapillary PH.
81
What Are the Treatment Options for Patients with PH?
○ There are specific medications directed at patients who fall into Groups 1 and 4. - There are no specific therapies other than management of the underlying disease state responsible for the development of PH for Groups 2, 3, and 5. ○ In Group 1 patients, as in this case, the goal is to achieve improved exercise capacity, quality of life, and good RV function [2]. - Pharmacological therapy aimed at the three signaling pathways currently known to be involved in the development of PAH is the mainstay of management. - Drugs are available to target the prostacyclin pathway (proteinoids), the endothelin pathway (endothelin receptor antagonists), and the nitric oxide (NO) pathway (phosphodiesterase 5 inhibitors and soluble guanylate cyclase stimulators). - Combination therapy directed at these pathways is becoming standard [8]. ○ In Group 4, patients’ lifelong anticoagulant therapy is recommended, and, if technically operable and has a suitable risk/benefit outcome, pulmonary endarterectomy is an appropriate option. - Balloon pulmonary angioplasty is a less invasive option for nonsurgical candidates. - The ultimate surgical intervention is lung transplantation. Medical care includes anticoagulants, diuretics, and O2.
82
Is This Patient at “Normal” Risk for Elective Surgery?
PAH is associated with an increased risk of death or adverse outcome during the perioperative period. A recent single- center retrospective review detailed a morbidity of 27% and a 30-day mortality of 5.4% associated with noncardiac surgery in patients with PAH [9]. Reassuringly, in the context of this patient, an adverse outcome is usually associated with emergency surgery, advanced NYHA functional classification, and the presence of coexisting cardiac and renal disease [9]. With current multidisciplinary management of PAH, patients with advanced disease, if functionally stable, can undergo elective surgery reasonably safelyIn the specific case of PAH (Group 1 PH), the REVEAL (Registry to Evaluate Early and Long-term PAH Disease Management) risk score is helpful in determining prognosis [10]. Although not specifically related to perioperative risk, it is clear that overall prognosis is diminished in the presence of deteriorating functional status, abnormally high resting heart rate, systolic hypotension, and elevated BNP levels. The presence of any of these should prompt pause and recon- sideration of proceeding with elective surgery.
83
Should Regional Anesthesia Be Discussed as an Option for Patients with PH?
It is generally agreed that, if the choice is available, periph- eral regional anesthesia (PRA)/monitored anesthetic care (MAC) should be the preferred route of anesthetic manage- ment for patients with PH. The unique benefits of PRA/MAC (avoiding general anesthetic-induced systemic hypotension, myocardial depression, and alteration in pulmonary ventilation-perfusion [V/Q] status) should be emphasized. However, in the case of PH associated with lung disease, impaired pulmonary function could preclude the use of a supraclavicular block, given the known risk of temporary phrenic nerve paralysis with this approach. Central neuraxial blockade can be accompanied by preload and afterload reduction of the right ventricle and, in the case of thoracic epidural or high spinal anesthesia, inhibition of the enhanced cardiac sympathetic tone that forms part of the adaptive response to PH. Nevertheless, appropriately performed and monitored, this mode of anesthesia is recommended over general anesthesia if this is a feasible option [1].
84
How Should This Patient’s Medications Be Managed Preoperatively?
Pulmonary vasodilator therapy should be continued up to and after the day of the procedure.
85
What Is the Preferred Location to Perform Elective Invasive Surgery in Patients with Severe PH?
Patients with PH who fall into World Health Organization (WHO) Functional Assessment for Pulmonary Hypertension Class III (marked limitation of physical activity, less than ordinary activity causing undue dyspnea or fatigue) or IV (inability to carry out any physical activity without symp- toms; dyspnea and fatigue may even be present at rest) are particularly challenging to manage intraoperatively. Vasopressor (vasopressin/norepinephrine), pulmonary artery vasodilator therapy (NO/epoprostenol), and inotropic man- agement of right heart failure are not infrequently employed in the perioperative period. Surgery in these patients should be performed in a center where expertise and resources are immediately available to manage an acute deterioration in functional status, up to and including the use of right ventricular assist devices and extra- corporeal membrane oxygenation (ECMO)
86
True/False Questions 1. In a patient with suspected PAH (a) Symptoms may include gradual onset of dyspnea. (b) A tricuspid regurgitant murmur is frequently heard. (c) An estimated PAPm obtained by Doppler echocardiography of 35 mmHg is diagnostic. (d) The diagnosis is ruled out if the PAPm by heart cath- erization is <25 mmHg. (e) Thromboembolic disease may coexist.
1a.T 1b.T 1c.F 1d.T 1e.T
87
2. A patient with PAH presenting for surgery (a) A normal resting heart rate is reassuring. (b) BNP determination is helpful in assessment. (c) Pulmonary vasodilator therapy should be held on the day of surgery to avoid hypotension. (d) Regional anesthesia is usually preferable to general anesthesia. (e) A supraclavicular block is always preferred for upper limb procedures.
2a.T 2b.T 2c.F 2d.T 2e.F
88
What Is a Cardiac Implantable Electronic Device (CIED)?
There are two main categories of CIED that we are con- cerned about in the perioperative period: pacemaker devices and implantable defibrillators.
89
What Are the Indications for Permanent Cardiac Pacing?
The American College of Cardiology Foundation/ American Heart Association and the European Society of Cardiology/European Heart Rhythm Association have developed guidelines for pacemaker implantation that discuss indications for permanent pacing in considerable detail [1, 2]. The most common indication is persistent symptomatic bradycardia secondary to sinus node disease or symptomatic atrioventricular (AV) block, e.g., complete or third-degree heart block and symptomatic Mobitz I or II second-degree heart block. Patients with intermittent bradycardia secondary to sinus node disease, paroxysmal AV block, reflex asystolic syncope, and asymptomatic pauses (>6 s) are usually considered for pacemaker therapy
90
What Do the Letters of the Pacemaker Code Signify?
The North American Society of Pacing and Electrophysiology (NASPE)/British Pacing and Electrophysiology Group (BPEG) device coding system is universally accepted. There are five letters to the pacemaker code. Only the first three are commonly used (Table 9.1) [3]. The first letter describes the chamber being paced (A = atrium, V = ventricle, D = dual)
91
Our Patient Has a VDD Pacemaker. What Does This Mean?
The ventricle is the chamber being paced. Sensing occurs in both the atrium and ventricle. The response may be to inhibit or trigger pacing. Ventricular activity is triggered in response to sensed atrial activity, thus preserving AV synchrony. This mode is useful in patients with a slow ventricular rate or AV nodal block. Conversely, asynchronous modes, e.g., AOO, VOO, and DOO, pace at a predetermined rate regardless of underlying activity. These are the modes of choice in an emergency or perioperatively when the pacemaker is subject to electromagnetic interference.
92
What Complications Is a Patient with a CIED Subject to in the Perioperative Period?
Pacemaker devices and implantable defibrillators are subject to malfunction or failure secondary to electromagnetic interference. This is manifest as pacemaker inhibition due to oversensing (pacemaker fails to deliver pacing), inadvertent software or electrical reset to backup pacing modes (VVI or VOO), or sudden asynchronous pacing. Inappropriate delivery of a shock is the principle risk for patients with an implantable cardioverter-defibrillator (ICD).
93
What Are Potential Sources of Electromagnetic Interference in the Perioperative Setting?
• Electrocautery • Radiofrequency ablation • Magnetic resonance imaging • Nerve stimulators • Extracorporeal shock wave lithotripsy
94
Is Electroconvulsive Therapy (ECT) a Source of Electromagnetic Interference?
This field is not very well studied. The American Society of Anesthesiologists (ASA) Task Force notes that no clinical studies were found that report electromagnetic interference or permanent CIED malfunction associated with ECT [4]. However, the recommendation is that the CIED be comprehensively interrogated by the ordering CIED physician or team before the procedure. Pacemakers may have to be programmed to an asynchronous mode to avoid inhibition in pacemaker-dependent patients. ICD functions should be disabled for shock therapy. Ventricular arrhythmias may occur secondary to ECT, and a high degree of preparedness is advised.
95
Are There Any Guidelines to Aid in Decision- Making with Regard to the Safety of Patients with CIEDs in the Perioperative Period?
A practice advisory has been published by the ASA, and an expert consensus statement has been jointly issued by the Heart Rhythm Society (HRS), the ASA, and the Society of Thoracic Surgeons [4, 5]. The Canadian Cardiovascular Society and the Canadian Anesthesiologists’ Society have published a society position statement as a perioperative ref- erence for physicians and surgeons [6]. The British Heart Rhythm Society has provided guidelines for the manage- ment of CIEDs around the time of surgery [7]
96
Who Is Responsible for Ensuring that the Patient’s CIED Functions Appropriately Throughout the Perioperative Period?
A multidisciplinary team-based approach is advocated [8]. Recommendations should be sought well in advance, if possible, from the physician who usually manages the patient’s CIED. An individualized approach is taken based on patient- and surgery-specific information communicated to the CIED team by the anesthesiologist or surgeon. The resultant plan can be subsequently implemented on the day of surgery by the CIED technician or nurse. However, in case of emergency and out-of-hours surgery that precludes preoperative consultation with the CIED team, it is incum- bent on the anesthesiologist to manage the device.
97
What Information Should Be Communicated to the CIED Team in Advance of Surgery?
• Surgical procedure • Type of electrocautery to be used • Other possible sources of electromagnetic interference • Patient position for the surgery • Location of the pulse generator
98
What Factors Must Be Established Preoperatively in the Patient with a CIED?
1. Establish the presence of a CIED from patient history, physical examination, health record, chest radiograph, or ECG. 2. Determine device type from the manufacturer’s identifi- cation card (usually available from the patient), chest radiograph, or from the patient’s cardiologist. The chest radiograph can provide information on lead configura- tion and subsequently whether the device is single or dual chamber, biventricular, or an ICD [8]. 3. Determine the degree of pacemaker dependence [4]: – Has the patient experienced symptomatic bradycar- dia requiring pacemaker insertion? – Is there absence of spontaneous ventricular activity when the pacemaker is reprogrammed to VVI mode at the lowest programmable rate? – Has the patient undergone successful AV nodal ablation with pacemaker placement? – A pacemaker spike before every P-wave and/or QRS complex on the ECG indicates pacemaker dependence. 4. Date of last device interrogation. 5. Indication for device, e.g., third-degree heart block, sick sinus syndrome, or second-degree AV block after acute myocardial infarct 6. Estimated battery life must be documented as 3 months or greater. 7. Pacing mode and programmed lower rate. 8. Underlying rhythm and heart rate. 9. Response of device to magnet placement – asynchro- nous pacing in most cases unless the magnet response parameter has been reprogrammed. 10. Last pacing threshold, i.e., the minimum amount of electrical energy that consistently produces cardiac depolarization. To ensure an adequate pacing safety margin, the pacemaker output should be two to three times the pacing threshold. 11. Presence of any new leads less than 3 months old – these are at risk of dislodgement during cardiac surgery and central line placement.
99
What Is the Significance of Unipolar Versus Bipolar Pacemaker Leads?
Unipolar leads have a negative electrode in the heart, and the casing of the generator serves as the positive electrode. With bipolar leads, the negative electrode is located at the tip of the lead in the heart and the positive electrode is approxi- mately 1 cm proximal to the tip. Bipolar pacemaker leads are less prone to electromagnetic interference because a large enough voltage change is unlikely to be generated in the small space between the two electrodes. Most modern pacemaker devices have bipolar leads.
100
Do CIEDs Have Any Other Inbuilt Protective Mechanisms to Prevent Electromagnetic Interference?
Modern devices have noise protection algorithms and use electrical filters and circuit shields that protect against electrical noise outside of the expected physiologic cardiac frequency range.
101
Does This Patient’s Device Need to Be Interrogated Prior to Surgery?
Modern devices have noise protection algorithms and use electrical filters and circuit shields that protect against electrical noise outside of the expected physiologic cardiac frequency range.
102
The CIED Programmer Was Previously Concerned About a “Failure to Capture.” What Is “Failure to Capture”?
Pacemaker capture is defined as depolarization and resultant contraction of the atria and/or ventricles in response to a pacemaker stimulus.
103
Is There a Requirement for the Pacemaker Device to Be Reprogrammed Prior to Surgery?
Reprogramming of a pacemaker to an asynchronous mode is only required for pacemaker-dependent patients who are expected to be subject to significant electromagnetic inter- ference. In contrast, regardless of the expected degree of electromagnetic interference, patients with an ICD must have the anti-tachyarrhythmia functions suspended for surgery. This can be done with a magnet.
104
The CIED Team Tells You to Apply a Magnet to the Pacemaker Intraoperatively. How Do You Respond?
○ Application of a magnet over a CIED induces an asynchronous mode in a pacemaker, and an ICD will have its tachycardia detection disabled, thus preventing discharge. ○ Magnet application will not reprogram the ICD to an asynchronous mode, i.e., defibrillation will be deactivated but pacing behavior will not change. If an asynchronous pacing mode is deemed prudent for surgery in a patient with an ICD, this will need to be programmed in advance. ○ Magnet application is convenient as the perioperative team is not dependent on the availability of a technician from the electrophysiology laboratory. In addition, the magnet can be easily removed if, for instance, a patient with a CIED develops a competing rhythm or a patient with an ICD develops a malignant tachycardia. ○ The main disadvantages of magnet use relate to dependence on patient positioning and body habitus. For instance, magnet application is less than reassuring in an obese patient undergoing spinal instrumentation in a prone position. - Conversely, CIED reprogramming preoperatively has the disadvantage that changes cannot be made expeditiously in the absence of a programmer. - Reports of magnet placement having unexpected results, i.e., inadequate pacemaker capture or failure of expected disabling of tachyarrhythmia therapy in an ICD [9, 10], demonstrate how this is not a panacea for the perioperative management of these devices. There are reasons why magnet use may be inappropriate or not work as intended, e.g., magnet responsiveness can be disabled in CIED pro-gramming. Asynchronous pacing rates vary. Some can be in the range of 90–100, which is ill advised for patients with coronary artery disease or valvular heart disease. Once these shortcomings are appreciated and the anesthesiologist has the knowledge to perform basic device assessment, magnet application can be appropriate and may be necessary in emergency situations, and a magnet should be available for all cases involving CIEDs even when reprogramming has been deemed unnecessary
105
Should an Echocardiogram Be Performed Preoperatively in This Patient?
Current evidence is not strongly supportive of routine preop- erative resting echocardiography for noncardiac surgery unless clinical examination is suggestive of an undiagnosed, severe obstructive intracardiac abnormality (e.g., aortic ste- nosis, mitral stenosis, hypertrophic obstructive cardiomyop- athy), or severe pulmonary hypertension [11].
106
What Valvular Abnormality Is Not Uncommonly Associated with Transvalvular ICD/Pacemaker Lead Presence?
The vast majority of CIED leads are placed transvenously into the right side of the heart. It is now recognized that tricuspid valve dysfunction/damage can occur in the CIED population [12]. Tricuspid valve leaflets can be perforated by a lead, entanglement of a lead in one of the three cusps that make up the valve can occur, or a lead can become adherent to a cusp by fibrous attachment. The hemodynamic conse- quences of the aforementioned are the development of tricuspid regurgitation (TR) and volume overload. While the TR may be mild initially, TR induces volume retention, tricuspid annular, and atrial dilatation, events that are a harbinger of right-sided heart failure. This may be of particular concern in the patient with poor left-sided heart function, a frequent indication for ICD placement. A history suggestive of right-sided failure should always be sought and the tricuspid area examined by auscultation. Evidence of significant TR is an indication for screening echocardiography.
107
Is Spinal Anesthesia Contraindicated for This Patient?
The sympathectomy induced by neuraxial blockade results in a decrease in stroke volume and, subsequently, in cardiac output. A reduction in preload, secondary to venodilatation, is a greater contributory factor in comparison to the reduc- tion in afterload resulting from decreased arterial resistance. The resultant hypotension may be more pronounced in older patients with greater sympathetic tone. This hypotension is normally treated with a sympathomimetic agent, e.g., ephed- rine. However, this chronotropic response is unpredictable in patient with a pacemaker, e.g., it will depend on how pacemaker-dependent the patient is.
108
True/False Questions 1(a) Magnet application will reprogram an ICD to an asynchronous mode. 1(b) A pacemaker with the code DDD is considered to have an asynchronous mode. 1(c) Sick sinus node syndrome is a common indication for permanent cardiac pacing. 1(d) Signs of pacemaker dependence are often visible on examination of the ECG. 1(e) The first letter of the generic NAPSE / BPEG pacemaker code describes the chamber being sensed.
1a. F 1b.F 1c.T 1d.T 1e.F
109
2. In the preoperative setting, cardiac implantable electronic devices should be formally reprogrammed to asynchronous modes in the following scenarios: (a) The patient is not pacemaker dependent. (b) Monopolar cautery will be utilized by the surgical team. (c) Distance from CIED to source of electromagnetic interference < 15 cm. (d) Patient is undergoing electroconvulsive therapy and is not pacemaker dependent. (e) The patient is undergoing an emergency laparotomy at 3 am.
2a.F 2b.T 2c.T 2d.F 2e.F
110
What Is Marfan Syndrome?
○ MFS is a disorder of connective tissue. ○ It is usually associated with mutations in the fibrillin-1 gene (FBN-1). ○ MFS is inherited in an autosomal dominant fashion, although about 25% of cases are due to sporadic new mutations; a family history is not always present . ○ The incidence of MFS is reported as 2–3/10,000 individuals. ○ Fibrillin is a large glycoprotein that is an important component of connective tissue in arteries, lung, skin, the ocular lens, and dura mater. ○ The diagnosis of MFS is primarily a clinical one. -Genetic testing for mutations in the fibrillin-1 gene is available and may be used to confirm diagnosis. -However, genetic testing is neither sensitive nor specific enough to make a reliable diagnosis. ○ To put this in context, more than 1800 different mutations of the fibrillin-1 gene have been identified. - Some of these mutations do not result in a typical Marfan phenotype but are associated with a milder disease.
111
What Are the Clinical Manifestations of MFS?
○ MFS is a multisystem disorder with abnormalities mainly involving the skeletal, cardiovascular, ocular, and pulmonary systems in addition to the skin and dura. ○ A set of defined diagnostic criteria, known as the Ghent nosology, comprising major and minor manifestations, has been developed to aid recognition and diagnosis. ○ Aortic root dilatation/dissection and ocular lens dislocation (ectopia lentis) are the cardinal clinical features. ○ The revised Ghent criteria are summarized in Tables 12.2 and 12.3.
112
What Is the Aortic Root?
The aortic root is defined as that part of the left ventricular outflow tract that supports the leaflets of the aortic valve.
113
What Are Nuss Bars?
○ The Nuss procedure is a surgical procedure performed to correct pectus excavatum. ○ It is considered a minimally invasive procedure where one to three curved metal bars are inserted behind the sternum. ○ They are usually removed after approximately 3 years
114
What marfans syndrome Pulmonary Manifestations May Be Relevant Perioperatively?
○ Early onset of emphysema is common. -These emphysematous changes may exacerbate the restrictive changes associated with kyphoscoliosis. -Associated upper lobe bullae can predispose to pneumothorax. - A history of recurrent pneumothorax can be found in up to 10% of MFS patients
115
What Cardiac Findings Are Associated with Marfan syndrome?
○ Cardiac disease is the major cause of morbidity and mortality in MFS. (a) The atrioventricular (AV) valves are most commonly affected. -Thickening of either the mitral, tricuspid, or both AV valves is common and associated with variable degrees of prolapse and regurgitation (MVR). - Mitral valve prolapse has a high prevalence in the general population (2–3%). - In a population-based cohort study of 204 patients with MFS, mitral valve prolapse was identified in 40% and severe MVR in 12% of study subjects. -Severe MVR was associated with concomitant tricuspid valve prolapse and the sporadic form of MFS. - The incidence of mitral valve prolapse was found to increase with advancing age. - In children with early-onset severe MFS, MVR can lead to congestive cardiac failure, pulmonary hypertension, and death. - It is the leading cause of mortality in early childhood MFS. (b) Aneurysmal dilatation of the aortic root results in aortic regurgitation, dissection, or rupture. - Aortic aneurysm and dissection are the most life-threatening complications of MFS. - In contrast to atherosclerotic aortic aneurysm, dilatation is greatest at and may even be restricted to – the aortic root. - The most important considerations when calculating risk of rupture are maximal diameter and family history of dissection. - Monitoring is performed annually with echocardiography or cross-sectional imaging with magnetic resonance imaging (MRI) or CT. - Surgery is recommended when the diameter of the ascending aorta at the level of the aortic sinuses is ≥5 cm. - Surgery may be performed earlier in the presence of a family history of dissection, increased rate of dilatation, or severe aortic regurgitation with left ventricular dilatation. - The standard surgical approach is the Bentall procedure, which involves composite graft replacement of the aortic valve, aortic root, and ascending aorta with reimplantation of the coronary arteries into the graft. - A valve-sparing root and ascending aortic replacement can be performed in the presence of a normal aortic valve. - Undiagnosed MFS frequently leads to aortic dissection. Dissection in MFS usually begins proximally, just above the origin of the coronary arteries, and can extend throughout the entire aorta (type A dissection). - According to the Stanford classification, type A dissections affect the ascending aorta and the arch. Type B dissections do not involve the ascending aorta. Type A dissection is a surgical emergency. Type B dissection (descending aorta) can often be managed conservatively. -Surgery may be required in the event of development of complications of the dissection or failure of medical management. (c) Dilatation may also involve the distal thoracic aorta, the abdominal aorta, the pulmonary artery, and the carotid arteries. (d) Dilated cardiomyopathy unrelated to valvular disease has been described but is an unusual finding in MFS
116
What Is the Medical Management for MFS?
• Annual monitoring of aortic growth, including absolute size and rate of growth by echocardiography or CT/MRI, if echocardiography is technically difficult due to the presence of a pectus deformity or kyphoscoliosis • Beta-adrenergic blockade is the standard of care to delay or prevent aortic aneurysm and dissection. Treatment with beta-blockers is thought to reduce aortic wall stress and the rate of aortic dilatation. -Treatment should be started early in the disease process regardless of the diameter of the aorta. • Angiotensin-converting enzyme (ACE) inhibitors or angiotensin receptor blocker (ARBs) can be used for blood pressure control in patients who are intolerant of beta-blockade. - The 2010 American College of Cardiology/American Heart Association/ American Association for Thoracic Surgery Guidelines for the Diagnosis and Management of Patients with Thoracic Aortic Disease recommend a combination of beta-blockade and ACE inhibitor/ARB therapy titrated to the lowest blood pressure tolerable without adverse effects. • Calcium channel blockade may increase the risk of aortic dissection compared to other antihypertensive agents, and its use for the medical management of MFS is not widely agreed upon.
117
What Is the Life Expectancy for Individuals with MFS?
○ Improvements in early diagnosis and effective medical and surgical management have resulted in a near normal life expectancy for patients with MFS. ○ This is a dramatic improvement from that seen in the early 1970s when the average age of death was in the fourth and fifth decades
118
How Should the Patient with MFS Be Evaluated Preoperatively?
○ Preoperative history, physical examination, and investigations will, to a large extent, be directed by the presence and extent of cardiopulmonary disease. -This includes assessment for atrioventricular and aortic valve regurgitation and associated congestive cardiac failure and aortic dilatation and dissection. - MFS patients have an annual assessment of aortic diameter by echocardiography or CT/MRI. - This usually includes echocardiographic evaluation of ventricular function. - This should be performed preoperatively if an appropriately recent study is not available for review. ○ Optimization of arrhythmia management, whether medically or by implantable device, needs to occur at the preoperative evaluation stage (see below for implantable cardioverter-defibrillator [ICD] discussion). The degree to which the ○ lungs have been altered by emphysematous changes and restrictive kyphoscoliosis can be assessed by chest radiograph and pulmonary function testing. - Airway evaluation may reveal abnormalities that predispose to difficult intubation, e.g., high palate, overcrowding of the teeth, prognathism, and ligamentous hyperlaxity of the temporomandibular joints and cervical spine. -All joints should be assessed for laxity in order to avoid dislocation during intraoperative patient positioning.
119
How Should This Patient’s ICD Be Managed Perioperatively?
○ This topic is addressed in detail in Chap. 9. 1. Ensure that the ICD has undergone a device check in the previous 6 months. 2. The anti-tachyarrhythmia function must be suspended for surgery and resumed in the post-anesthesia care unit postoperatively. -This can be performed with a magnet in an emergency
120
Why Was This Patient on Warfarin?
○ He had undergone bioprosthetic aortic valve replacement 1 month prior to this episode of thyrotoxicosis. ○ Anticoagulation is maintained in this population for 3–6 months in patients with risk factors for thromboembolic events. ○ This patient had a history of atrial fibrillation and, in addition, was known to have a severely dilated left atrium and was thus deemed to be at high enough risk to warrant anticoagulation.
121
True/False Questions 1. (a) Autosomal dominant inheritance is a pattern of inheritance where a parent with the condition has a 50% chance of having a child with the condition. (b) MFS is definitively diagnosed by genetic testing for a mutation on the fibrillin-1 gene. (c) A history of ocular lens dislocation is a major diagnostic criterion for MFS. (d) Pneumothorax is a rare finding in Marfan syndrome. (e) Aortic aneurysm and dissection are the of morbidity and mortality in MFS.
a) T b) F c) T d) F e)
122
2. (a) Beta-adrenergic blockade is the standard of care to delay aortic dilatation. (b) ACE inhibitors and ARBs are contraindicated in patients with aortic dilatation. (c) Type A aortic dissection does not affect the ascending aorta. (d) Type A aortic dissection is a surgical emergency. (e) Dilated cardiomyopathy unrelated to valvular disease is an unusual finding in MFS.
a) T b) F c) F d) T e) F