Technical Analysis Flashcards

(139 cards)

1
Q

What is technical analysis?

A

Study of collective market sentiment,

expressed in buying and selling of assets;

prices are determined by the interaction of supply and demand

How well did you know this?
1
Not at all
2
3
4
5
Perfectly
2
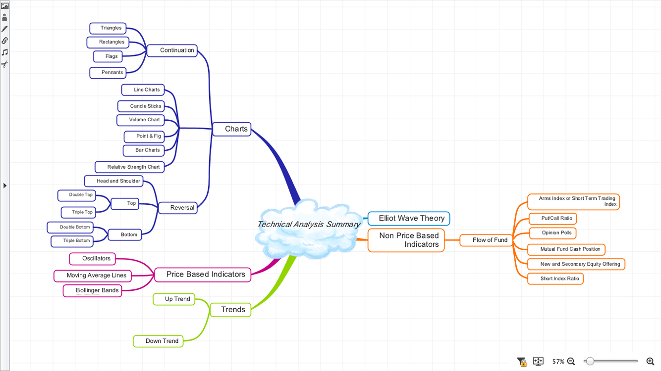
Q

Technical Analysis Summary

A

1: - Charts
2: - Trends
3: - Price Based Indicators
4: -Non Price Based Indicators
5: -Ellliot Wave Theory

How well did you know this?
1
Not at all
2
3
4
5
Perfectly
3
Q

Charts

Low Calorie Rice

Prepared By Variender

A

1: - Line Charts
2: - Candle Sticks
3: - Volume Chart
4: - Point & Fig
5: - Bar Charts
6: - Relative Strength Chart

How well did you know this?
1
Not at all
2
3
4
5
Perfectly
4
Q

Trends

A

1: - Up-Trend
2: - Down-Trend

How well did you know this?
1
Not at all
2
3
4
5
Perfectly
5
Q

Chart Patterns

Reversal and Continuation

A

1: - Reversal Patterns
a: - Head and Shoulders & Inverse Head and Shoulders
b: - Top
i. Double Top
ii. Triple Top
c: - Bottom
i. Triple Bottom
ii. Triple Bottom
2: - Continuation Patterns
a: - Triangles
b: - Rectangles
c: - Flags
d: - Pennants

How well did you know this?
1
Not at all
2
3
4
5
Perfectly
6
Q

Price Based Indicators

A

**A:- Oscillators **

1: - Rate of Change Oscillators
2: - Relative Strength Index
3: - Moving Average Convergence and Divergence (MACD)
4: - Stochastic Oscillator
* * B:- Moving Average Lines**

C:- Bollinger Bands

How well did you know this?
1
Not at all
2
3
4
5
Perfectly
7
Q

Non Price Based Indicators

A

1: - Arms Index or Short Term Trading Index
2: - Put/Call Ratio
3: - Opinion Polls
4: - Mutual Fund Cash Position
6: -New and Secondary Equity Offering
7: -Short Index Ratio

How well did you know this?
1
Not at all
2
3
4
5
Perfectly
8
Q

What does price and volume reflect?

A

the collective behavior of buyers and sellers

How well did you know this?
1
Not at all
2
3
4
5
Perfectly
9
Q

What is the key assumption of TA?

A

1: -Market prices reflect both rational and irrational investor behavior;
2: - Implies that the efficient markets hypothesis does not hold

How well did you know this?
1
Not at all
2
3
4
5
Perfectly
10
Q

What do TAs believe about investor behavior?

A

it is reflected in trends and patterns that tend to repeat and can be identified and used for forecasting prices

How well did you know this?
1
Not at all
2
3
4
5
Perfectly
11
Q

What are two advantages of TA?

A

1) Actual price and volume data is observable whereas much of fundamental data is subject to assumptions or restatements
2) It can be applied to prices of assets that do not produce future cash flows

How well did you know this?
1
Not at all
2
3
4
5
Perfectly
12
Q

If prices have changes exponentially over long periods of time what might an analyst do to his charts?

A

draw a chart on a logarithmic scale instead of a linear scale

How well did you know this?
1
Not at all
2
3
4
5
Perfectly
13
Q

Charts

A

1: - Line Charts
2: - Candle Sticks
3: - Volume Chart
4: - Point & Fig
5: - Bar Charts
6: - Relative Strength Chart

How well did you know this?
1
Not at all
2
3
4
5
Perfectly
14
Q

What are the three main types of charts?

A

1) line charts
2) bar charts
3) candlestick charts

How well did you know this?
1
Not at all
2
3
4
5
Perfectly
15
Q

Candlestick Chart

A

1: -Bar Chart that draws a box from the opening price to the closing price on the vertical line for each trading period
2: - The box is empty if the close is higher than the open and filled if close is lower than the open

Note:-See where is open and where is close .When the price goes down then the close is below

How well did you know this?
1
Not at all
2
3
4
5
Perfectly
16
Q

Candlestick Chart

A
How well did you know this?
1
Not at all
2
3
4
5
Perfectly
17
Q

Candlestick Chart

A
How well did you know this?
1
Not at all
2
3
4
5
Perfectly
18
Q

Bar Charts

A

1: -Vertical lines from the high to low price for each trading period.
2: - A mark on the left side of the line indicates the opening price and a mark on the right side of the vertical line indicates the closing price

How well did you know this?
1
Not at all
2
3
4
5
Perfectly
19
Q

Line Charts

A

Closing prices for each period are connected by a line

How well did you know this?
1
Not at all
2
3
4
5
Perfectly
20
Q

Volume Chart

A

1: -Vertical line from zero to the number of shares (bonds,contracts) exchanged during each trading period .
2: - Often displayed below a bar or candlestick chart of the same asset over the same range of time.

How well did you know this?
1
Not at all
2
3
4
5
Perfectly
21
Q

Point and Figure

A

1: - Displays price tends on a grid
2: -Price is on the vertical axis and each unit on the horizontal axis presents a change in the direction of price trend

How well did you know this?
1
Not at all
2
3
4
5
Perfectly
22
Q

Resistance and Support Levels in Point and Figure Charts

A
How well did you know this?
1
Not at all
2
3
4
5
Perfectly
23
Q

Relative Strength Chart

A

1: -Line chart of the ratios of closing prices to a benchmark index .
2: -These charts illustrate how one asset or market is performing to another
3: - Relative strength charts are useful for performing inter-market analysis and for identifying attractive asset classes and assets with in each class that are out performing others

How well did you know this?
1
Not at all
2
3
4
5
Perfectly
24
Q

What does relative strength mean?

A

a trend that indicates the asset is outperforming the benchmark

How well did you know this?
1
Not at all
2
3
4
5
Perfectly
25
What does relative weakness mean?
a trend that indicates the asset is underperforming the benchmark
26
Trends
1: - Up-Trend 2: - Down-Trend
27
What is an uptrend?
if prices are consistently reaching higher highs and retracing to higher lows; Demand is increasing relative to supply An upward sloping trend-line can be drawn that connects the low points for a stock in an uptrend
28
What is a downtrend?
1: - If prices are consistently declining to lower lows and retracing to lower highs; 2: -Supply is increasing relative to demand 3: -A downward sloping trend line can be drawn that connects the high points in a downtrend .
29
Break**D**own from **U**ptrend Break**O**ut from **D**owntrend **_DUOD_**
When the prices crosses the trendline by what the analyst considers a significant amount A break**D**own from the **U**ptrend or A break**O**ut from the **D**owntrend is said to occur Either a breakdown or breakout may signal the end of previous trend .
30
What is a breakout?
When price crosses the trendline from a downtrend by what the analyst considers a significant amount
31
What is a breakdown?
When price crosses the trendline from an uptrend by what the analyst considers a significant amount
32
What is a support level?
Buying which is expected to emerge that prevents further price decreases Support and Resistance Level are the prices at which technical analysts expect supply and demand to equalize Past highs are viewed as resistance levels and past lows are viewed as support levels.
33
What is a resistance level?
selling which is expected to emerge that prevents further price increases Support and Resistance Level are the prices at which technical analysts expect supply and demand to equalize Past highs are viewed as resistance levels and past lows are viewed as support levels.
34
What is a change in polarity?
Belief that breached resistance levels become support levels and that breached support levels become resistance levels
35
Chart Patterns
1: - Reversal Patterns a: - Head and Shoulders b: - Inverse Head and Shoulders c: - Top i. Double Top ii. Triple Top d: - Triple i. Triple Top ii. Triple Bottom 2: - Continuation Patterns a: - Triangles b: - Rectangles c: - Flags d: - Pennants
36
Reversal Patterns
These price patterns are thought to indicate that the preceding trend has run its course and a new trend in the opposite direction is likely to emerge
37
Reversal Patterns Types
a: - Head and Shoulders and b: -Inverse Head and Shoulder b: - Top i. Double Top ii. Triple Top c: - Bottom i. Double Bottom ii. Triple Triple
38
What is a head-and-shoulders pattern?
This pattern suggests the demand that has been driving the uptrend is fading especially if each of the highs in the pattern occurs on declining volume
39
Head and Shoulders
A technical analysis term used to describe a chart formation in which a stock's price: 1. Rises to a peak and subsequently declines. 2. Then, the price rises above the former peak and again declines. 3. And finally, rises again, but not to the second peak, and declines once more. The first and third peaks are shoulders, and the second peak forms the head.
40
Double Top
These are pattern similar to the head and shoulders pattern in that they indicate weakening in the buying pressure that has been driving the uptrend The price reaches a resistance level at which selling pressure appears repeatedly preventing any further increase in price As with head and shoulder the size of double and triple top pattern can be used to project a price target for next downtrend
41
Double Top
Double tops are commonly found during an uptrend in prices where a new high is formed followed by a slight pullback and a retest of the new high, but ultimately failing to surpass the price level established at the first peak. This results in a movement of prices to a lower level and completes the pattern of the double top. The second peak does not have to stop exactly at the price reached from the first peak but should be relatively close. This pattern is usually indicative of a trend that is weakening where buying interest is decreasing.
42
Triple Top
These are pattern similar to the Head & Hhoulders pattern in that they indicate weakening in the buying pressure that has been driving the uptrend. The price reaches a resistance level at which selling pressure appears repeatedly preventing any further increase in price As with head and shoulder the size of double and triple top pattern can be used to project a price target for next downtrend
43
Triple Top
A pattern used in technical analysis to predict the reversal of a prolonged uptrend. This pattern is identified when the price of an asset creates three peaks at nearly the same price level. The bounce off the resistance near the third peak is a clear indication that buying interest is becoming exhausted. It is used by traders to predict the reversal of the uptrend.
44
When does the Double Top takes place
Uptrend
45
When does the Triple Top Takes Place
Uptrend It is used by traders to predict the reversal of the uptrend.
46
What is the Size of the difference in Head and Shoulders ?
Size is the difference in price between the head (the highest price reached ) and neckline (the support level at which the price retraced after the left shoulder and head have formed) If the price declines beyond the neckline after the right shoulder forms the down trend is projected to continue from that breakdown price by about the size of the head and shoulder pattern
47
Example of Size of Head and Shoulders
Example :- Top of the head = 80 Size of the pattern = 80-55 = 25 Price Target for ensuing downtrend = 55-25=30 Neckline = 55
48
Inverted Head and Shoulder
A chart pattern used in technical analysis to predict the reversal of a current downtrend. This pattern is identified when the price action of a security meets the following characteristics: 1. The price falls to a trough and then rises. 2. The price falls below the former trough and then rises again. 3. Finally, the price falls again, but not as far as the second trough. Once the final trough is made, the price heads upward toward the resistance found near the top of the previous troughs. Investors typically enter into a long position when the price rises above the resistance of the neckline. The first and third trough are considered shoulders, and the second peak forms the head. Reversal patterns for downtrend are called Inverse Head and Shoulders, Double bottom and Triple Bottom patterns and can be analysed in the same way as the reversal patterns for uptrends
49
Double Bottom
Reversal patterns for downtrend are called inverse head and shoulders,double bottom and triple bottom patterns and can be analysed in the same way as the reversal patterns for uptrends
50
Double Bottom
A double bottom is simply the opposite of a double top. This pattern occurs during a downtrend and is a signal of a reversal of the downtrend into an uptrend. This pattern is easily recognizable after the fact by its resemblance to the letter "W". The initial downward move will find a support at the first bottom and then the price action will rally off the support to a temporary new high (the middle of the "W"). Another selloff will take place that will reach the same support level of the first bottom, and consequently cause another rally upwards. Lastly, the trend is confirmed when the price breaks through the upper resistance to complete the pattern and reversal
51
When does the Double Bottom Takes Place
Downtrend
52
Triple Bottom
Reversal patterns for downtrend are called 1: -Inverse Head and Shoulders, 2: -Double Bottom 3: -Triple Bottom These can be analysed in the same way as the reversal patterns for uptrends
53
Triple Bottom
A pattern used in technical analysis to predict the reversal of a prolonged downtrend. The pattern is identified when the price of an asset creates three troughs at nearly the same price level. The third bounce off the support is an indication that buying interest (demand) is outweighing selling interest (supply) and that the trend is in the process of reversing.
54
When does Triple Bottom Takes Place
55
Continuation Pattern Definition
Def:- It suggests a pause in a trend rather than a reversal These indicate temporary pauses in a trend which is expected to continue(in the same direction) Def:- A technical analysis pattern that suggests a trend is exhibiting a temporary diversion in behavior, and will eventually continue on its existing trend.
56
Continuation Pattern Types
a: - Triangles b: - Rectangles c: - Flags d: - Pennants
57
What are triangles?
Form when prices reach lower highs and higher lows over a period of time. Trendlines on the highs and on the lows thus converge when they are projected forward. Triangles suggest buying and selling pressure have become roughly equal temporarily but they do not imply a change in the of the trend
58
Triangle Types
1: -Symmetrical (Higher Lows and Lower Highs ) 2: -Ascending (Higher Lows and a Resistance Level ) 3: -Descending (Lower Highs and a Support Level )
59
Size of Triangle
The size of a triangle or the difference between the two trend lines at the time when the pattern begin to form can be used to set a price target assuming the price breaks out of the triangle and the previous trend continuos
60
What are rectangles?
When trading temporarily forms a range between a support level and a resistance level; It suggests the prevailing trend will resume and can be used to set a price target; They do not imply a change in direction of a trend
61
Flags
Flags and pennants refer to rectangles and triangles that appear in the short term price charts
62
Pennants
Flags and pennants refer to rectangles and triangles that appear in the short term price charts
63
Price Based Indicators
1: - Oscillators 2: - Moving Average Lines 3: - Bollinger Bands
64
What is an oscillator?
group of technical tools TAs use to identify overbought/oversold markets; based on market prices but scaled so that they "oscillate" around a given value such as zero or between two values such as zero and 100; extremely high values indicate overbought condition whereas extremely low values indicate oversold condition; can be used to identify convergence or divergence.
65
What are four examples of oscillators?
1) ROC (rate of change) 2) RSI (relative strength index) 3) MACD (moving average convergence/divergence) 4) stochastic oscillator
66
What does convergence indicate?
price trend is likely to continue
67
What does divergence indicate?
potential change in price trend
68
What is the ROC oscillator?
100 x latest closing price - closing price from n period earlier; buy when ROC changes from negative to positive during an uptrend and sell when ROC changes from positive to negative during downtrend
69
What is the MACD?
difference between two exponentially smoothed moving averages of the price and the "signal line"; oscillates around 0 but are not bounded; points where the two lines cross can be used as trading signals; MACD line crossing above the smoother signal line is viewed as a buy signal and the MACD line crossing below the signal line is viewed as a sell signal
70
What is the RSI?
ratio of total price increases to total price decreases over a selected number of periods; oscillated between 0-100; high values (over 70) indicate overbought, low values (below 30) indicate oversold
71
Oscillators Definition
These are indicators based on market prices but scaled so that they Oscillate around a given value such as Zero or between two values such as zero or 100. Extreme high values of of an oscillator are viewed as indicating that the market is overbought and vice versa That is Technical analysis use price based indicators to identify market conditions are 1: - Overbought:- Prices have increased too rapidly and likely to decrease in the near term 2: -Oversold:-Prices have decreased too rapidly and are likely to increase in the near term
72
Oscillators Convergence
These charts also indicate the convergence or divergence of the Oscillator and market price ## Footnote Convergence occurs when the oscillator shows the same pattern as the prices eg both reaching higher highs. Convergence suggests the price trend is likely to continue
73
Oscillators Divergence
Divergence occurs when oscillator shows a different pattern than prices (eg failing to reach a higher high when the price does ) Divergence indicate a potential change in trend in the near term
74
Oscillator Uses
1: -Used to determine relative strength of a trend 2: -When Oscillators reach historically high or low levels they may signal a trend reversal 3: -For a non-trending market oscillators can be used for short term trading decisions
75
Oscillators Types
1: - Rate of Change Oscillators 2: - Relative Strength Index 3: - Moving Average Convergence and Divergence (MACD) 4: - Stochastic Oscillators
76
Rate of Change Oscillator
**Measures** This measures the percentage change in the price from one period to the next. ** Fluctuates** It fluctuates above and below the zero line as the Rate of Change moves from positive to negative ** Compares** This compares the price in current period with the price n periods ago.
77
Relative Strength Index (RSI)
Based on ratio of total price increases to total price decreases over a selected number of periods scaled to oscillate between 0 & 100. Ratio of Total Price Increase to Total Price Decrease Over a selected periods Scaled to oscillate between 0 to 100 High value indicate over brought Low value indicate oversold
78
Moving Average Convergence and Divergence (MACD)
Drawn using exponential moving averages with greater weights in recent observations MACD Signal line is exponentially smoothed average of MACD line generally 9 days. This indicator oscillates around 0 but has no limits. Analyst compares the current MACD Level with historical values to get over brought or oversold signal
79
Stochastic Oscillators
Calculated from the latest closing price and highest and lowest prices reached in a recent period such as 14 days . % K line :- It is calculated as difference between the recent recent high and low The % D Line :- It is a 3 period average of % K Line Points where %D Line crosses %K line can be used as trading signals
80
What is a moving average?
mean of the last 'x' closing prices; often viewed as support or resistance levels
81
Moving Average Lines
:-Moving average lines area frequently used method to smooth the fluctuations in a price chart. :-A 20-day moving average is the arithmetic mean of the last 20 closing prices. :-Moving average lines can help illustrate trends by smoothing short term fluctuations But When the number of periods is large a moving average line can obscure changes in trend :-The larger number of periods chosen the smoother the resulting moving average line would be
82
In an uptrend where is price in relation to the moving average?
price is higher than the moving average
83
In a downtrend where is price in relation to the moving average?
price is lower than the moving average
84
Bollinger Bands
Are constructed based on the standard deviation of closing prices over the last n periods
85
What are bollinger bands?
constructed based on the standard deviation of closing prices over the last 'n' periods; move away from each other when volatility increases and move closer together when prices are less volatile
86
How are Bollinger Bands Constructed
Bollinger bands are drawn a given number of standard deviations above and below a moving average line
87
When is the probability of Price Falling in Bollinger Band
Prices are believed to have a higher probability of falling when they are near the upper band.
88
When is the probability of Prices Rising in Bollinger Bands
And higher probability of rising when near the lower band
89
When Price Volatility Increases Bands
Bands move away from each other
90
When Price Volatility Decreases Bands
Move closer when price less volatile
91
What does the prices at or above upper Bollinger Band mean
May be viewed as indicating an overbought market one that is too high and likely to decrease in near future
92
What does prices at or below the Bollinger Band Indicate
Prices at or below the lower Bollinger Band may be viewed as indicating oversold market one that is to low and is likely to increase in near term
93
What is the Contrarian Strategy for the Bollinger Bands ?
Is to buy when the prices are at the lower band or sell when the prices is at the upper band
94
Contrarian Strategy
Is to buy when the prices are at the lower band or sell when the prices is at the upper band
95
What do contrarians believe?
markets get overbought or oversold because most investors tend to buy and sell at the wrong times, and thus it can be profitable to trade in the opposite direction
96
What is a golden cross?
when short-term average crosses the long-term average from below; 'buy' signal; emerging uptrend
97
What is a dead cross?
when a short-term average crosses the long-term average from above, 'sell signal'; emerging downtrend
98
Non Price Based Indicators
1: - Arms Index or Short Term Trading Index 2: - Put/Call Ratio 3: - Opinion Polls 4: - Mutual Fund Cash Position 5: -New and Secondary Equity Offering 6: -Short Index Ratio
99
What are some non-price-based indicators?
1) put/call ratio 2) VIX (volatility index) 3) opinion polls 4) margin debt 5) short interest ratio
100
Arms Index Or Short Term Trading Index (TRIN)
1: -It is a measure of funds flowing into advancing and declining stocks 2: -Value less than one indicate more trading volume in advancing stocks than in declining stock while values greater than 1 mean more volume is in declining stocks than in advancing stocks 3: -On the Charts of TRIN for US Stocks Spike upward had coincided with large daily losses in the stock market While spike downward have coincided with large daily gains in the stock market
101
What is the TRIN index?
Short-term trading index; Measure of funds flowing into advancing and declining stocks;
102
What does a TRIN value = 1?
funds are flowing evenly into advancing and declining stocks
103
What does a TRIN \> 1 mean?
majority of volume is in declining stocks
104
What does a TRIN \< 1 mean?
majority of volume is in advancing stocks
105
Put/Call Ratio
:-Put option volume divided by call option volume The put/call ratio is a contrarian indicator and contrarian investors seek to profit by doing the opposite of what market sentiment suggests. If the put/call ratio is decreasing, it implies the volume of call options on a particular stock is greater than the volume of put options. That would generally indicate a bullish scenario, but because this ratio is a contrarian indicator, a decreasing ratio is actually bearish because sentiment is overly positive and a correction (decline) is likely to occur. PCR \>.5 indicates market is bearish :- Extremely high ratios indicate strongly bearish investor sentiment and possibly an oversold market while extremely low ratios indicate strongly bullish sentiment and perhaps an overbought market
106
What is the Put/Call ratio?
Put volume / Call volume; Reflects activity by investors with negative and positive outlooks about the asset; Increase in the ratio indicates a negative outlook, Decrease in the ratio indicates a positive outlook; Generally viewed as a contrarian indicator
107
Decreasing Put/Call Ratio Means
** Bullish Scenario and Contraian's Bearish Strategy ** Extremely low ratios indicate strongly bullish sentiment and perhaps an overbought market That would generally indicate a bullish scenario, but because this ratio is a contrarian indicator, a decreasing ratio is actually bearish because sentiment is overly positive and a correction (decline) is likely to occur. PCR \>.5 indicates market is bearish
108
Increasing Put/Call Ratio Means
Bearish Scenario and Contranian's Bullish Strategy Extremely high ratios indicate strongly bearish investor sentiment and possibly an oversold market
109
Opinion Polls
Opinion polls that attempts to measure investor sentiments directly
110
Mutual Fund Cash Position
:-It is the ratio of mutual funds cash to total assets :-Mutual fund cash position tend to increase in a falling market and decrease in a rising market High:- High cash position means future buying power in the market Low:- They are already invested and market prices reflect their purchases
111
What is the mutual fund cash position?
ratio of mutual fund's cash to total assets; viewed as a contrarian indicator; high ratio suggests market prices are likely to increase; low ratio indicates they are already invested and prices are likely to decrease
112
High Mutual Fund Cash Position
High cash position means future buying power in the market
113
Low Mutual Fund Cash Position
]They are already invested and market prices reflect their purchases May signal future selling
114
New and Secondary Equity Offerings
IPOs and Secondary Offerings add to the supply of stocks Because issuers tend to sell new shares when stock prices are thought to be high,increase in issuance of new shares may coincide with market peaks
115
Short Index Ratio
Shares sold short divided by average daily trading volume
116
High Short Index Means
A high short interest ratio means investors expect the stock price to decrease It also implies future buying demand when short sellers must return their borrowed shares.
117
Short interest
Short interest is the number of shares investor have borrowed and sold short
118
Short Index Ratio is the opposite of
**Opposite of margin debt** That is increase in shares sold short indicate strong negative sentiment. Yanni Investor Hope kar rahe hain ki market fall hogi . Tabhi woh log short kar rahe hain
119
Volatility Index (VIX)
Measure of volatility on S&P 500 stock index option
120
High Levels of VIX Index Means
High levels of VIX indicate bearish market sentiments which contrarians interpret as bullish
121
High Put Call Ratio High VIX High Short Interest Ratio
High levels of ***Put/Call ratio,*** ***VIX*** ***and*** ***Short Interest Ratio*** indicate bearish market sentiments which contrarians interpret as bullish
122
Margin Debt Outstanding
Amount of margin debt outstanding
123
Margin Debt
Also used as a sentiment indicator It is also a useful flow of funds indicator Increasing margin debt indicate that investors want to buy more stocks Decreasing margin debt indicates increased selling
124
What is margin debt?
increase suggest aggressive buying by bullish margin investors; as they reach their limits of margin credit their ability to continue buying decreases which can cause prices to begin declining; as prices decrease investors may need to sell securities to meet margin calls and these sales drive prices lower still; in general increasing margin debt tends to coincide w/increasing prices and decreasing margin debt tends to coincide w/decreasing prices.
125
Increasing Margin Debt
High levels of margin debt indicate bullish sentiment which contrarians interpret as bearish Increase in total margin debt outstanding suggest aggressive buying by bullish margin investors Increase in margin coincides coincide with increasing market prices and decrease in margin debt tends to coincide with decreasing market prices
126
Decreasing Margin Debt
Low levels of margin debt indicate bearish sentiment which contrarians interpret as bullish Decrease in total margin debt outstanding suggest reduced buying by margin investors Decrease in margin debt tends to coincide with decreasing market prices
127
What is intermarket analysis
refers to analysis of the interrelationships among the market values of major asset classes such as stocks, bonds, commodities and currencies; useful for comparing the relative performance of equity market sectors or industries and of various international markets
128
Cycles
129
Famous Cycles
Some technical analysts apply cycle theory to financial markets in an attempt to identify cycles in prices. Cycle periods favoured by technical analyst includes 1: - 4-year Presidential Cycles 2: - 18 Year Cycles 3: - Decennial Patterns or 10 Year Cycles 4:- 54-Year-Cycles called Kondratieff Waves
130
What is a Kondratieff wave?
a 54-year cycle that some technical analysts believe exists for equity market prices
131
What is Elliot Wave Theory?
Belief that financial market prices can be described by an interconnected set of cycles; range from few minutes to centuries; if the prevailing trend is down, downward moves have five waves and upward moves have three waves; if prevailing trend is up, uptrend consists of five waves and downward moves occur in three waves.
132
Elliot Wave Theory
One of the most developed cycle theories is the Elliot Wave Theory which is based on an interconnected set of cycles that range from a few minutes to centuries According to Elliot wave theory in an uptrend the upward moves in prices consist of five waves and the downward moves occurs in three waves Each of these waves is composed of smaller waves that exhibit the same pattern The sizes of these waves are thought to correspond Fibonacci Ratios Fibonacci numbers are found by starting with 0 and 1 then adding each of two previous numbers to produce the next . 0,1,1,2,3,5,8,13,21 and so on Ratios of Fibonacci Numbers are useful for estimating price target For Example a down leg can be 1/2 or 2/3 the size of an up leg or a price target can be 13/8 of the previous high Ratio of consecutive Fibonacci numbers converge to .618 and 1.618 as the numbers in the sequence gets larger These 2 values are commonly used to project the price targets
133
How Many Waves are there in an Elliot Wave Theory Uptrend
According to Elliot wave theory in an uptrend the upward moves in prices consist of five waves
134
How Many Waves are there in an Elliot Wave Theory Downtrend
The downward moves occurs in three waves Each of these waves is composed of smaller waves that exhibit the same pattern The sizes of these waves are thought to correspond Fibonacci Ratios Fibonacci numbers are found by starting with 0 and 1 then adding each of two previous numbers to produce the next . 0,1,1,2,3,5,8,13,21 and so on Ratios of Fibonacci Numbers are useful for estimating price target For Example a down leg can be 1/2 or 2/3 the size of an up leg or a price target can be 13/8 of the previous high Ratio of consecutive Fibonacci numbers converge to .618 and 1.618 as the numbers in the sequence gets larger These 2 values are commonly used to project the price targets
135
How is size of Elliot Waves Determined
The sizes of these waves are thought to correspond Fibonacci Ratios
136
What are Fibonacci numbers?
Fibonacci numbers are found by starting with 0 and 1 then adding each of two previous numbers to produce the next . 0,1,1,2,3,5,8,13,21 and so on ## Footnote Ratios of Fibonacci Numbers are useful for estimating price target
137
How are Fibonacci Numbers and Elliot Wave Connected
Elliot Wave theorists believe that the ratios of Fibonacci numbers are useful for estimating price targets
138
How is price estimated by Fibonacci Numbers in Elliot Wave Theory
Ratios of Fibonacci Numbers are useful for estimating price target For Example :- A down leg can be 1/2 or 2/3 the size of an up leg or a price target can be 13/8 of the previous high Ratio of consecutive Fibonacci numbers converge to .618 and 1.618 as the numbers in the sequence gets larger These 2 values are commonly used to project the price targets
139