Emergency/ACLS/PALS Flashcards

(38 cards)

1
Q

What is your action when you have question in emergency/ACLS/PALS

A

Does the patient has Pulse?

  • This is unstable VF OR pulseless VT
  • I will call for help and activate emergency response
  • I will start two minutes CPR
  • I will give an oxygen and attached defibrillator.
How well did you know this?
1
Not at all
2
3
4
5
Perfectly
2
Q

High quality CPR

A
  • Push hard and fast 5 cm depth and 100-120/min
  • Allow chest recoil
  • Minimize interruption
  • Avoid excessive ventilation
  • Rotate compressor every 2 minutes
How well did you know this?
1
Not at all
2
3
4
5
Perfectly
3
Q

ROSC
Return of spontaneous circulation

A

“With ROSC achieved, I will stabilize the patient by securing the airway, optimizing oxygenation, and maintaining SBP ≥90 mmHg with fluids or vasopressors. I’ll assess responsiveness, consider targeted temperature management if unresponsive, perform a 12-lead ECG, address reversible causes, and transfer to the ICU for monitoring.”

How well did you know this?
1
Not at all
2
3
4
5
Perfectly
4
Q

5Hs and 5Ts

A

5 H’s (Reversible Causes of Cardiac Arrest):

Hypoxia
Hypovolemia.
Hydrogen ion (Acidosis)
Hyper-/Hypokalemia
Hypothermia

5 T’s
Tension pneumothorax
Tamponade (cardiac)
Thrombosis (pulmonary)
Thrombosis (cardiac)
Toxins

How well did you know this?
1
Not at all
2
3
4
5
Perfectly
5
Q

Hypertensive during sedation

A
  • Stop the procedure
  • Confirm BP
  • Check adequate level of sedation and profound LA.
  • Obtain optimal oxygenation
  • I will treat it with antihypertensive

Options:

Esmolol
- Ultra-short acting beta-1 selective blocker.
- 5–10 mg over 1 minute every 3 minutes with a maximum dosage of 300 mg.
- Duration 20 minutes and onset 1 minute
- HTN with tachycardia.

Labetalol
- Non-selective beta-blocker and selective alpha-1 blocker.
- Good for HTN with tachycardia.
- 5–10 mg IV every 10 minutes with a maximum dosage of 300 mg.
- Onset 5 minute , duration 3-6 hours

Hydralazine
- Direct arterial vasodilation
- Good treatment of choice for HTN with bradycardia (avoid in patients at risk for myocardial ischemia).
- Causes reflex tachycardia
- 2.5–5 mg IV over 2 minutes (redose every
10 minutes) with a maximum dosage of 25 mg.
- Onset 5 minutes with duration of action of 2 hours.

How well did you know this?
1
Not at all
2
3
4
5
Perfectly
6
Q

WHO criteria for diagnosis of MI

A

At least two of the following three criteria, according to the World Health Organization:

1- Angina consistent with ischemia.
2- Elevation of cardiac markers in blood (Troponin-I, CK-MB, Myoglobin).
3- Characteristic changes on electrocardio- graphic tracings taken serially.

How well did you know this?
1
Not at all
2
3
4
5
Perfectly
7
Q

Cardiac Markers

A

Troponin-I:
A cardiac-specific protein released during myocardial injury; the most sensitive and specific marker for myocardial infarction (MI).
Gold standard
Most specific and sensitive.
Normal Range: <0.04 ng/mL
>0.4 ng/mL typically indicates myocardial injury.

CK-MB (Creatine Kinase-Myocardial Band):
An isoenzyme of CK specific to cardiac muscle, used to detect myocardial damage.
Normal Range: 0–5 ng/mL or <5% of total CK.

Myoglobin:
A heme protein released from muscle injury, including cardiac muscle, used as an early marker of myocardial injury.
Normal Range: 25–72 ng/mL

How well did you know this?
1
Not at all
2
3
4
5
Perfectly
8
Q

Transcutaneous pacing

A

Transcutaneous pacing is a temporary method to deliver electrical impulses through the skin via electrodes to stimulate the heart when there is severe bradycardia or heart block unresponsive to medication.

How well did you know this?
1
Not at all
2
3
4
5
Perfectly
9
Q

Ventricular Tachycardia (VT)

A

A rapid heartbeat originating in the ventricles, defined as three or more consecutive ventricular beats at a rate >120 bpm (typically 150–200 bpm).

Causes:
- Ischemic heart disease: MI, CAD.
- Heart failure, cardiomyopathies, valvular disease.
- Electrolyte imbalances: Hypokalemia, hyperkalemia, hypomagnesemia.
- Medications: Antiarrhythmics, QT-prolonging drugs.

How well did you know this?
1
Not at all
2
3
4
5
Perfectly
10
Q

Ventricular Fibrillation

A

Uncoordinated fluttering of ventricles leading to cessation of cardiac output

How well did you know this?
1
Not at all
2
3
4
5
Perfectly
11
Q

Pulseless Electrical Activity

A

Presence of organized cardiac electrical activity without sufficient mechanical contraction to produce a palpable pulse.

Normally caused by reversible condition and can be treated if identified (e.g., cardiac tamponade, hypovolemia, drug overdose).

How well did you know this?
1
Not at all
2
3
4
5
Perfectly
12
Q

Torsades de Pointes

A

Non-uniform delay of repolarizations producing early after depolarizations.

Seen in electrolyte imbalances (e.g. hypokalemia, hypomagnesaemia), persistent bradycardia, and drugs that block cardiac potassium currents.

Treatment is magnesium sulfate (loading dose 1–2 g IV diluted in D5W/NS which is given over 5–20 minutes).

How well did you know this?
1
Not at all
2
3
4
5
Perfectly
13
Q

Allergic Reactions

A

Anaphylaxis events mediated by type I IgE

Can be:
1- Non-immune (anaphylactoid reaction) in cases of drug reaction.
2- Immune class I reactions, B lymphocytes produce IgE

  • Severity ranges from simple contact dermatitis to Stevens-Johnson syndrome and toxic epidermal necrolysis.
  • The most common are feelings of warmth and tingling, pruritus, flushing and urticaria is also common.
How well did you know this?
1
Not at all
2
3
4
5
Perfectly
14
Q

Pathophysiology of allergic reaction or anaphylaxis

A

B lymphocytes produce IgE that binds to mast cells and basophils that cause degranulation leading to release of histamines and other mediators such as leukotrienes and prostaglandins.

How well did you know this?
1
Not at all
2
3
4
5
Perfectly
15
Q

Anaphylaxis

A

Life-threatening condition with cardiovascular collapse, interstitial edema, and bronchospasm.

How well did you know this?
1
Not at all
2
3
4
5
Perfectly
16
Q

Treatment of Mild Allergy

A
  • Diphenhydramine 50 mg IV/PO or 100 mg IM.
  • Histamine may circulate for 3 days or more, so oral diphenhydramine should be given every 4 hours for the first 2 days.
  • Warn the patient of sedative effects with both oral and written instructions.
17
Q

Treatment of Severe Allergic Reaction/ Anaphylaxis

A
  • Activate EMS
  • Secure and maintain airway.
  • Follow ACLS protocols.
  • Fluids: 1 L bolus LR for adults or 20 mL/kg LR or NS in children.
  • Epinephrine:
    – IM 1:1000 0.15 mg if 10–25 kg or 0.3 mg
    >25 kg in vastus lateralis or deltoid muscles.
    Repeat q 5–15 minutes based on response.
    – IV:
    Adult: 1 mg 1:10,000 q 2 minutes
    Peds: 0.01mg/kg bolus q 1–2 minutes
  • β-2 agonist inhaler for bronchospasm 3 puffs
  • Histamine 1 blocker – diphenhydramine
    1 mg/kg IV for children or 50 mg for
    adults.
  • Steroids:
    Hydrocortisone 2.5 mg/kg IV or 100 mg IV over 1 minute
    methylprednisolone 1 mg
    dexamethasone 4–12 mg IV slowly over 1 minute.
  • Patient to be admitted or transferred to an acute care facility for further monitoring.
18
Q

What is your primary survey?

A

“In the primary survey, I’d ensure the airway is clear and protect the cervical spine (A), assess breathing and provide oxygen if needed (B), check circulation, control bleeding, and start IV fluids (C), assess neurological status with GCS or AVPU (D), and fully expose the patient to identify injuries while preventing hypothermia (E).

19
Q

What is your secondary survey consist of?

A

“In the secondary survey, I’d perform a head-to-toe examination to identify other injuries. This includes a detailed history (AMPLE): Allergies, Medications, Past medical history, Last meal, and Events leading to the injury. I’d also evaluate vital signs, inspect, palpate, and auscultate all regions, and order imaging or lab tests as necessary.”

20
Q

How do you differentiate between stroke and bell’s palsy?

A

In stroke, the temporal branch is not affected so the forehead movement is maintained.

21
Q

Amiodarone

A

Class III anti-arrhythmic potassium channels blocker.

22
Q

Wolff-Parkinson-White (WPW) Syndrome

A

WPW is a pre-excitation syndrome caused by an accessory pathway (Bundle of Kent) that bypasses the AV node, leading to rapid conduction.

ECG Findings:
Short PR interval (<120 ms).
Delta wave (slurred upstroke of QRS).
Wide QRS complex.

Symptoms:
Palpitations, dizziness, syncope.
Risk of paroxysmal supraventricular tachycardia (PSVT) or atrial fibrillation.

Management:
Stable: Vagal maneuvers or IV procainamide 15mg/kg for arrhythmias.
Unstable: Cardioversion.
Definitive: Radiofrequency ablation of the accessory pathway.

Procainamide: Class 1 anti arrhythmia Na channel blocker

23
Q

High quality CPR

A

Depth: At least 2 inches (5 cm) for adults; 1/3 chest depth for children/infants.

Rate: 100–120 compressions per minute.

Allow Recoil: Allow full chest recoil after each compression.

Minimal Interruptions: Keep pauses under 10 seconds.

Ventilations: Visible chest rise; avoid over-ventilation.

Ratio: 30:2 for adults (1 rescuer); 15:2 for children/infants (2 rescuers)

24
Q

Where do you keep succinylcholine in your office?

A

In the emergency crash cart and omnicell by anesthesia workstation for quick access during emergencies, such as laryngospasm.

It is refrigerated at 2–8°C (36–46°F) to maintain stability. If removed from refrigeration, it is stable for up to 14 days at room temperature.

25
Hypoglycemia
* Signs and symptoms caused by elevated levels of glucagon and epinephrine (autonomic response) and insufficient glucose (neuroglycopenic symptoms). * < 60 mg/dL: anxiety, irritability, nausea, vomiting, flushing, hunger, and sweating. * <50 mg/dL: see neuroglycopenic symptoms such as inattention, headache, lethargy, blurry vision, agitation, confusion, and focal neurological defects. * <30 mg/dL: seizures and coma may ensue.
26
Treatment of Hypoglycemia
Treatment of Hypoglycemia * Glucose measurement. * IV access. * Supplemental oxygen. * EKG and BP monitoring. Awake patient: * If the patient is able to swallow, give 15 g of a simple carbohydrate (such as 6 oz of regular soda or 1 tablespoon honey). Glucose does not absorb through oral mucosa (needs to be swallowed). Sedated patient: * If the patient is unable to swallow, obtain IV access. - Adults D50W, 1 amp. - 25–50 mL of D50W IV push (which is 12.5–25 grams of dextrose). - Unpredictable rise in glucose levels from 40 to 350 mg/dL. - Children give D25W, 2–4 mL/ kg. - Due to hypertonicity of the solution, small veins may sclerose. - Response to IV dextrose is within 5 minutes but peaks at 30 minutes. * If no IV access, provide glucagon SC or IM 1 mg for adults or 0.5 mg for children. - Glucagon causes the liver to convert glycogen to glucose via glycogenolysis. The response is within 10 minutes (peaks 30 minutes and the duration is 1–2 hours).
27
Premature Ventricular Complexes (PVC)
* Ectopic impulses originating in the ventricular myocardium. * See widened QRS complex without a preceding P wave. * Volume of blood ejected during PVC is smaller than that ejected during a sinus beat. * Common reasons for PVC development: hypoxemia, catecholamine excess (pain, anxiety, caffeine, cocaine, or amphetamines), MI, valvular heart disease, electrolyte imbalances, or digitalis toxicity. - Lown’s criteria is used to classify PVC according to frequency and morphology - First three classes, if asymptomatic, do not require treatment. * PVC should be treated if 6 or more PVCs/min, polymorphic, occur in runs of ≥3, or R-on-T phenomenon. Must treat even if asymptomatic, as there is an increased risk of developing life- threatening ventricular dysrhythmia. Class 1<30/hour Class 2 ≥30/hour Class 3 Multiform or multifocal Class 4A 2 consecutive Class 4B ≥3 consecutive runs of ventricular tachycardia Class 5 R on T phenomenon Treatment: 1. Ensure defibrillator is available. 2. Rule out causative factors if setting allows 3. Treat with β-blockers such as esmolol (500 mcg/kg IV) or Metoprolol (5–10 mg IV q15 mins). Antidysrhythmics are indicated if VT develops.
28
Complications of succinylcholine
* Myalgias * Malignant hyperthermia * Hyperkalemic cardiac arrest * Masseter muscle spasm in pediatric
29
High aspiration risk groups
* Pregnant * Diabetics * Anxious * Geriatric * Obese * Smokers * GERD * Hiatal Hernia
30
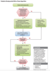
Adult Cardiac Arrest Algorithm
31
ACLS termination criteria
32
Adult Bradycardia Algorithm
Epinephrine infusion, 2–10 mcg/min IV – Add 1 mg of 1:1,000 in 500 mL normal saline and infuse at 1–5 mL/min.
33
Adult Tachycardia With a Pulse Algorithm
34
Pediatric Cardiac Arrest Algorithm
35
Pediatric Tachycardia With a Pulse Algorithm
36
Pediatric Bradycardia With a Pulse Algorithm
37
Methemoglobinemia
* Associated Local Anesthetics: Prilocaine or Articaine * Condition characterized by block the enzyme Methemoglobin Reductase * Prevents the conversion of hemoglobin, keeping it in the oxidized Fe+3 form ("locks oxygen to hemoglobin") * Presentation * Cyanosis * Lethargy * Respiratory distress * Chocolate-colored blood * Left shift in oxygen-hemoglobin curve (acidosis) * Treatment: 1 to 2 mg/kg of 1% Methylene Blue IV
38
DD of malignant syndrome
Equipment malfunction muscler dystrophy serotonin syndrom Thyroid storm