IND AS 2 - Inventories Flashcards

(18 cards)

1
Q

What are the scope exclusions from the standard on IND AS 2 - Inventories

A
How well did you know this?
1
Not at all
2
3
4
5
Perfectly
2
Q

What is the definition of Inventory as per IND AS 2 and what does it encompass of?

A

Inventories encompass of:
a) goods purchased and held for resale (e.g. merchandise purchased by a retailer and held for resale, or land and other property held for resale);
b) finished goods produced, or work in progress being produced, by the entity; and includes
c) materials and supplies awaiting use in the production process.
Costs incurred to fulfill a contract with a customer that do not give rise to inventories are accounted as per Ind AS 115.

How well did you know this?
1
Not at all
2
3
4
5
Perfectly
3
Q

What is the definition of Net realisable value as per the Provisions of IND AS 2 and how is it different from Fair value - Cost to sell and the reason why both of these are not necessarily be the same?

A
  • Net realisable value is the estimated selling price in the ordinary course of business less the estimated costs of completion and the estimated costs necessary to make the sale.
  • Net realisable value refers to the net amount that an entity expects to realize from the sale of inventory in the ordinary course of business.
  • Fair value reflects the price at which an orderly transaction to sell the same inventory in the principal (or most advantageous) market for that inventory would take place between market participants at the measurement date.
  • The former is an entity-specific value; the latter is not. Net realisable value for inventories may not equal fair value less costs to sell
How well did you know this?
1
Not at all
2
3
4
5
Perfectly
4
Q

What is the measurement requirement for cost of Inventories as per IND AS 2?

A
How well did you know this?
1
Not at all
2
3
4
5
Perfectly
5
Q

What are the Components that go into the cost of purchase of Inventories as per IND AS 2?

A
How well did you know this?
1
Not at all
2
3
4
5
Perfectly
6
Q

What are the components of cost of Conversion as per the provisions of IND AS 2?

A
How well did you know this?
1
Not at all
2
3
4
5
Perfectly
7
Q

What is the treatment of Fixed production overheads in comparison with the variable Production overheads? when Normal capacity should be used in place of Actual capacity to record accurate cost per unit of Inventory?

A

General Rule - Normal capacity in case of Fixed OH when the Actual production is less than normal Production

Actual Capacity when Actual Production is greater than Normal Production

In case of Variable OH - It will always be based on actual production made

How well did you know this?
1
Not at all
2
3
4
5
Perfectly
8
Q

What is the treatment of Other cost? when it is to be included and excluded from the cost of the inventory as per IND AS 2?

A

Other costs are included in the cost of inventories only to the extent that they are incurred in bringing the inventories to their present location and condition.

How well did you know this?
1
Not at all
2
3
4
5
Perfectly
9
Q

What is the treatment of Joint and By Products and how the accounting for the same has to be performed as per this standard?

A
How well did you know this?
1
Not at all
2
3
4
5
Perfectly
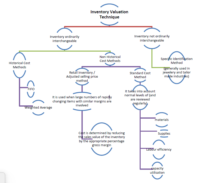
10
Q

What are the cost formulas that has to be applied for valuation of Inventory on the closing date?

A
  • An entity shall use the same cost formula for all inventories having a similar nature and use to the entity.
  • However, a difference in geographical location of inventories (or in the respective tax rules), by itself, is not sufficient to justify the use of different cost formulas.
How well did you know this?
1
Not at all
2
3
4
5
Perfectly
11
Q

What is the formula for computing Weighted average cost of Inventory ?

A
  • involves the computation of an average unit cost by dividing the total cost of units by the number of units
  • The average unit cost then has to be revised with every receipt of inventory, or alternatively at the end of predetermined periods
How well did you know this?
1
Not at all
2
3
4
5
Perfectly
12
Q

What is the meaning of the term NRV and what are the costs that can be included in the estimated cost to complete or cost to sell as per IND AS 2?

A

Net realisable value is the estimated selling price in the ordinary course of business less the estimated costs of completion and the estimated costs necessary to make the sale.

Cost to complete the WIP as at the end of the period is considered in the estimated cost to complete on the balance sheet date.

Also Trade discount, since it is as per prevalent commercial practices, will be allowed to be reduced from the estimated cost to sell. But cash discount will not be allowed to be reduced from estimated cost to sell due to the fact it is given to encourage immediate payment by the customer.

How well did you know this?
1
Not at all
2
3
4
5
Perfectly
13
Q

What types of Fluctuations in the value of inventory after the balance sheet date is permitted to be adjusted against the value of inventory as at the balance sheet date as per IND AS 2?

A

Estimates of net realisable value are based on the most reliable evidence available at the time the estimates are made, of the amount the inventories are expected to realise. These estimates take into consideration fluctuations of price or cost directly relating to events occurring after the end of the period to the extent that such events confirm conditions existing at the end of the period.

Exception: However, if this product is, for example, an exchange traded commodity, and the loss realised can be attributed to a fall in prices on the exchange after the period end date, then this loss would not, in itself, provide evidence of the net realisable value at the period end date.

How well did you know this?
1
Not at all
2
3
4
5
Perfectly
14
Q

What will be value of NRV when there is a firm sales contract wherein a sale price different than the NRV is agreed with? how will this affect the valuation as on the balance sheet date as per IND AS 2?

A

Estimates of net realisable value also take into consideration the purpose for which the inventory is held. For example, the net realisable value of the quantity of inventory held to satisfy firm sales or service contracts is based on the contract price.

the sales contracts are for less than the inventory quantities held, the net realisable value of the excess quantity is based on general selling prices.

If there is a firm contract to sell quantities in excess of inventory quantities that the entity holds or is able to obtain under a firm purchase contract, this may give rise to an onerous contract liability that should be provided for in accordance with Ind AS 37 “Provisions, Contingent Liabilities and Contingent Assets”.

How well did you know this?
1
Not at all
2
3
4
5
Perfectly
15
Q

How the inventory write down to NRV, if any has to be done? has it to be done on an item by item basis or category based?

A

Inventories are usually written down to net realisable value item by item. It is not appropriate to write inventories down on the basis of a classification of inventory, for example, finished goods, or all the inventories in a particular operating segment.

The cost and net realisable value should be compared for each separately identifiable item of inventory, or group of similar inventories, rather than for inventory in total.

How well did you know this?
1
Not at all
2
3
4
5
Perfectly
16
Q

What is the main principle that has to be followed in writing down Inventories to NRV?

A

Materials and other supplies held for use in the production of inventories are not written down below cost if the finished products in which they will be used are expected to be sold at or above cost.

For FG - when the same can be sold as FG - the replacement cost of the materials may be the best available measure of their net realisable value. In other words, if an entity writes down any of its finished goods, the carrying value of any related raw materials should also be reviewed to see if they too need to be written down.

For RM - When FG may not sell and we need to sell as RM only - Often raw materials are used to make a number of different products. In these cases it is normally not possible to arrive at a particular net realisable value for each item of raw material based on the selling price of any one type of finished item.

If the current replacement cost of those raw materials is less than their historical cost, a provision is only required to be made if the finished goods into which they will be made are expected to be sold at a loss. No provision should be made just because the anticipated profit will be less than normal.

See The chart in Pg 1 1 of FR shield which is easier to understand and remember

17
Q

What are the important principles to be followed during the subsequent reassessment of NRV? what is the difference between carrying value of inventory and cost of inventory and how does the reassessment made in comparison to the other?

A

A new assessment is made of net realisable value in each subsequent period. When the circumstances that previously caused inventories to be written down below cost no longer exist or when there is clear evidence of an increase in net realisable value because of changed economic circumstances, the amount of the write-down is reversed (ie the reversal is limited to the amount of the original write-down) so that the new carrying amount is the lower of the cost and the revised net realisable value.

See Example in Pg 11 of FR shield to gain a grip of this concept better. The Max write up will be restricted to the cost of Inventory and not the carrying value of inventory on the date of reassessment

18
Q

What will be treatment of Normal /Abnormal loss as per the provisions of IND AS 2?

A

See Pg. 9 of FR Shield for better understanding of this.