Med Onco Flashcards

(267 cards)

1
Q

What is the effect of hormone replacement therapy on risk for

endometrial CA
colorectal CA
fractures
breast CA

A

Hormone replacement therapy (HRT) with conjugated equine estrogens plus progestins increases the risk of breast cancer. Epidemiologic studies have demonstrated a rapid decrease in elevated breast cancer incidence coincident with the discontinuation of HRT. it takes 6-7 years to double breast cancer risk.

HRT increases the risk of endometrial cancer, however, administration of conjugated estrogens with progesterone abrogates the increased risk of endometrial cancer compared to estrogen alone HRT

HRT decreases the risk of bone fractures and colorectal cancer.

How well did you know this?
1
Not at all
2
3
4
5
Perfectly
2
Q

Which subset of patient is MRI recommended for screening for breast cancer

A

● Women with dense breasts
● First cancer was not detected by mammography
● Axillary breast cancer presentation but no definable breast mass on PE or mammography
● History of radiation therapy to the chest between ages 10 and 30 years
● High genetic risk, such as BRCA1 or BRCA2 carriers or those with Li-Fraumeni, Cowden’s, or Bannayan-RileyRuvalcaba syndromes

How well did you know this?
1
Not at all
2
3
4
5
Perfectly
3
Q

35/F with a solitary breast mass left underwent MRM. Her histopathology report revealed invasive ductal carcinoma. Her breast panel IHCs findings revealed ER (+) PR (-) Her 2 (2+). What would be the BEST recommendation to this patient?
A. Request for repeat IHCs
B. Request for HER-2 FISH testing
C. Proceed with treatment with Hormonal therapy only
D. Proceed with treatment with Hormonal and Anti-Her2 Therapy

A

Answer: B. Request for HER-2 FISH testing

The two most important predictive factors in breast cancer are ER and HER2 expression, and they should be performed on all primary or metastatic cancer biopsy specimens. HER2 status is determined using either IHC staining for protein overexpression or fluorescent in situ hybridization (FISH) for gene amplification. IHC staining of 3+ (on a scale of 0–3+) is considered positive, whereas 0–1+ is considered negative. For cases with 2+ staining, reflex FISH analysis is recommended. FISH can either be used as the initial evaluation or for additional evaluation in IHC 2+ cases. HER2 is considered amplified if the ratio of HER2 to centromere signal on chromosome 17 is ≥2.0. FISH is unnecessary if IHC is 3+ or 0–1+, nor is there a reason for IHC testing if FISH is ≥2.0

How well did you know this?
1
Not at all
2
3
4
5
Perfectly
4
Q

How do you differentiate the luminal staging of Breast CA?

A
How well did you know this?
1
Not at all
2
3
4
5
Perfectly
5
Q

Example of SERMs

A

Tamoxifen, Raloxifene, Toremifene

How well did you know this?
1
Not at all
2
3
4
5
Perfectly
6
Q

Example of Aromatase inhibitors

A

Anastrozole, Letrozole –> reversible

Exemestane–> irreversible

How well did you know this?
1
Not at all
2
3
4
5
Perfectly
7
Q

Example of LHRH agonists

A

goserelin, leuprolide

need androgen receptor blockers such as flutamide and bicalutamide to avoid flare phenomenon

How well did you know this?
1
Not at all
2
3
4
5
Perfectly
8
Q

BRCA 1 gene mutation commonly fall to which molecular subtype of breast cancer

A

Basal

How well did you know this?
1
Not at all
2
3
4
5
Perfectly
9
Q

Indications for Post Mastectomy Radiation due to high risk of locoregional recurrence

A

● Tumors ≥5 cm
● Four or more positive axillary lymph nodes
● Postoperative positive margins

How well did you know this?
1
Not at all
2
3
4
5
Perfectly
10
Q

How is breast CA prognosis affected by pregnancy?

A

Breast cancer prognosis during pregnancy is similar, stage for stage, as that for age-matched women who are not pregnant.

How well did you know this?
1
Not at all
2
3
4
5
Perfectly
11
Q

How does fats affect the risk of prostate CA?

A

High consumption of dietary fats, such as α-linoleic acid or polycyclic aromatic hydrocarbons that form when red meats are cooked, is believed to increase the risk of prostate cancer

How well did you know this?
1
Not at all
2
3
4
5
Perfectly
12
Q

Medications that prevent prostate CA

A

Currently, no approved preventive agent for prostate cancer

How well did you know this?
1
Not at all
2
3
4
5
Perfectly
13
Q

Which is TRUE about PSA testing in prostate cancer screening, diagnosis, and treatment?

A. PSA test is prostate cancer-specific
B. Digital rectal exam (DRE) may increase PSA levels
C. PSA is a useful test for screening 50 years old men for prostate cancer
D. PSA level is strongly associated with the risk and outcome of prostate cancer

A

D. PSA level is strongly associated with the risk and outcome of prostate cancer

The level of PSA in the blood is strongly associated with the risk and outcome of prostate cancer. A single PSA measured at age 60 is associated (area under the curve [AUC] of 0.90) with a lifetime risk of death from prostate cancer. Most (90%) prostate cancer deaths occur among men with PSA levels in the top quartile (>2 ng/mL), although only a minority of men with PSA >2 ng/ mL will develop lethal prostate cancer.
Option A is incorrect. PSA is produced by both nonmalignant and malignant epithelial cells and, as such, is prostate-specific, not prostate cancer–specific.

Option B is incorrect. Serum levels of PSA may increase from prostatitis, BPH, or prostate cancer. Serum levels are not significantly affected by the DRE.

Option C is incorrect. Recommendations for screening with PSA are based on shared decision-making for men between the ages of 55 and 69. PSA-based screening is a target age group for whom benefits may outweigh the harm. Outside this age range, PSA-based screening as routine is not recommended.

How well did you know this?
1
Not at all
2
3
4
5
Perfectly
14
Q

Which diagnostic test is recommended for staging and treatment planning for prostate cancer?

A

MRI

How well did you know this?
1
Not at all
2
3
4
5
Perfectly
15
Q

This androgen deprivation therapy (ADT) used in managing metastatic non-castrate prostate cancer may initially cause a clinical flare of disease and is relatively contraindicated when given alone for patients with spinal cord compromise.

A

Leuprolide

GnRH agonists/antagonists, such as leuprolide acetate and goserelin acetate, initially produce a rise in LH and FSH followed by a downregulation of receptors in the pituitary gland, which effects a chemical castration. The initial rise in testosterone may result in a clinical flare of the disease, and as such, these agents are relatively contraindicated in men with significant obstructive symptoms, cancerrelated pain, or spinal cord compromise, events that do not occur with GnRH antagonists such as degarelix (Option D).

How well did you know this?
1
Not at all
2
3
4
5
Perfectly
16
Q

Most common anatomic site of the prostate where prostate cancer develops?

A

Peripheral

How well did you know this?
1
Not at all
2
3
4
5
Perfectly
17
Q

Most common malignancy that can cause Superior Vena Cava (SVC) syndrome among adult cancer patients?

A

Small Cell lung CA

Lung cancer, particularly of small-cell and squamous cell histology, accounts for ~85% of all cases of malignant origina

How well did you know this?
1
Not at all
2
3
4
5
Perfectly
18
Q

primary treatment for SVCS caused by non-small-cell lung cancer and other metastatic solid tumors

A

RT

How well did you know this?
1
Not at all
2
3
4
5
Perfectly
19
Q

Most common type of malignancy causing metastatic spinal cord compression

A

Lung CA

How well did you know this?
1
Not at all
2
3
4
5
Perfectly
20
Q

Most common site of spine involvement in metastatic spinal cord compression?

A

Thoracic

The thoracic spine is the most common site (70%), followed by the lumbosacral spine (20%) and the cervical spine (10%). Involvement of multiple sites is most frequent in patients with breast and prostate carcinoma

How well did you know this?
1
Not at all
2
3
4
5
Perfectly
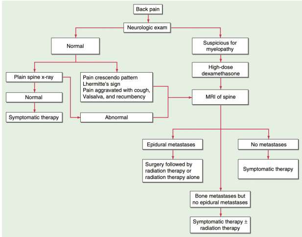
21
Q

Next step when patient with CA presents with back pain and + Lhermitte sign

A

MRI of the spine

How well did you know this?
1
Not at all
2
3
4
5
Perfectly
22
Q

What is the initial management for suspicious or confirmed metastatic spinal cord compression?

A

High-dose steroids

The treatment of patients with spinal cord compression (SCC) is aimed at relief of pain and restoration/ preservation of neurologic function. Radiation therapy plus glucocorticoids is generally the initial treatment of choice for most patients with SCC.

How well did you know this?
1
Not at all
2
3
4
5
Perfectly
23
Q

Electrolyte abnormalities associated with Tumor Lysis syndrome

A

Tumor lysis syndrome (TLS) is characterized by hyperuricemia, hyperkalemia, hyperphosphatemia, and hypocalcemia and is caused by the destruction of a large number of rapidly proliferating neoplastic cells.

How well did you know this?
1
Not at all
2
3
4
5
Perfectly
24
Q

Tumors associated with TLS

A

TLS is most often associated with the treatment of Burkitt’s lymphoma, acute lymphoblastic leukemia, and other rapidly proliferating lymphomas, but it also may be seen with chronic leukemias and, rarely, with solid tumors

How well did you know this?
1
Not at all
2
3
4
5
Perfectly
25
Preventive approaches for tumor lysis syndrome among high-risk cancer patients include the following; EXCEPT: A. Aggressive hydration B. Allopurinol C. Febuxostat D. Sodium bicarbonate
Urinary alkalinization with sodium bicarbonate is no longer recommended. It increases uric acid solubility, but a high pH decreases the solubility of xanthine, hypoxanthine, and calcium phosphate, potentially increasing the likelihood of intratubular crystallization.
26
How do you prevent TLS?
Hydration 3000 mL/ m2 with PNSS or 0.45 NSS Allopurinol 300 mg/ m2
27
Indications for HD if with TLS
28
What treatment modality has been shown to be successful in managing chemotherapy-induced Hemolytic - Uremic Syndrome (HUS)?
Rituximab This condition may rarely occur after treatment with antineoplastic drugs. Mitomycin and gemcitabine are the most common offenders. Other antineoplastic drugs are gemcitabine, cisplatin, bleomycin, and proteasome inhibitors, and with VEGF inhibitors
29
What is the primary therapy or prevention for polyposis coli?
Total colectomy
30
This chemotherapeutic agent remains the backbone of systemic therapies in colorectal cancer
5-FU
31
Most common site of distant metastasis in colorectal cancer
Liver
32
Clinical criteria for the diagnosis of Lynch syndrome or also known as hereditary nonpolyposis colon cancer
Bethesda criteria for clinical diagnosis of Lynch Syndrome ( Remember 3-2-1) 3 - three or more relatives with histologically documented colorectal cancer, one of whom is a first-degree relative of the other two 2 - at least two generations with colorectal cancer involvement 1 - one or more cases of colorectal cancer diagnosed before age 50 in the family
33
What symptoms are more common in right sided compared to left sided colon CA?
34
This is the most common side effect of Irinotecan when used in colorectal cancer
diarrhea Diarrhea is the major side effect of irinotecan. Irinotecan-induced diarrhea is enhanced by the intestinal bacterial production of beta-glucuronidases, causing the transformation of SN38-G to SN38 causing diarrhea.
35
Chemotherapeutic agents affect bone marrow function. In general, which bone marrow cell type is MOST susceptible to the effects of cytotoxic drugs?
PMNs
36
Which drug used in the prevention of chemo-induced nausea and vomiting (CINV) acts primarily by promoting gastric motility by inhibiting peripheral dopamine receptors and is used in high doses for highly emetogenic chemotherapy?
Metoclopramide
37
ideal time to administer primary G-CSF prophylaxis
The best time to give primary G-CSF administration is 24-72 hours after chemotherapy Continue until ANC > 10,000 /uL
37
What are the preventive uses of G-CSF?
38
Dose of G-CSF
39
pathognomonic finding of anthracycline-induced cardiotoxicity
The pathognomonic finding of anthracycline-induced cardiotoxicity is myofibrillar dropout on endomyocardial biopsy Myocardial toxicity of anthracyclines is dose-dependent. Approximately 5% of patients receiving >450–550 mg/m2 total dose of doxorubicin will develop CHF, but it can also develop at substantially lower doses in some patients.
40
Chemotherapy or hormonal agents associated with CHF
41
Chemotherapy or hormonal agents associated with Pulmonary fibrosis
42
Chemotherapy or hormonal agents associated with pneumonitis
43
Chemotherapy or hormonal agents associated with secondary malignancies or myelodysplasia
44
Chemotherapy or hormonal agents associated with immune dysfunction and recurrent infections
45
Chemotherapy or hormonal agents associated with infertility
46
Chemotherapy or hormonal agents associated with hemorrhagic cystitis
47
Chemotherapy or hormonal agents associated with renal tubular dysfunction
48
Chemotherapy or hormonal agents associated with neuropathy
49
Chemotherapy or hormonal agents associated with ataxia
50
Chemotherapy or hormonal agents associated with vasomotor symptoms
51
Chemotherapy or hormonal agents associated with sexual dysfunction
52
most significant risk factor for cancer overall
age
53
ECOG status of a 70 year old female with metastatic breast cancer to the spine, capable of only limited self-case and confined to her bed more than 50% of waking hours
3
54
How do you differentiate complete vs partial response to tx based on RECIST criteria
55
Definition of progressive dse based on RECIST criteria
56
Conditions associated with elevated HCG
57
Conditions associated with elevated calcitonin
58
Conditions associated with elevated catecholamines
59
Conditions associated with elevated AFP
60
Conditions associated with elevated prostatic acid phosphatase
61
Conditions associated with elevated neuron specific enolase
62
Conditions associated with elevated LDH
63
Conditions associated with elevated PSA
64
Conditions associated with elevated monoclonal globulin
65
Conditions associated with elevated CA19-9
66
Conditions associated with elevated CD 30
67
Conditions associated with elevated CD 25
68
Which of the following statements describes the mechanism of action of cyclophosphamide accurately? A. Forms covalent bonds with DNA bases, leading to cross-linkage of DNA strands B. Interferes with purine synthesis, conveying the greatest toxicity to cells in the S-phase C. Creates double stranded breaks through which another segment of DNA duplex passes before rejoining D. Binds to DNA through the DNA minor groove eventually leading to the disruption of the FUS-CHOP transcription action
Option A is the mechanism of action of alkylating agents such as cyclophosphamide (cell cycle nonspecific). Option B is the MOA of anti-metabolites (like 5FU or capecitabine). Option C is the MOA of Top-2 inhibitors (like doxorubicin), and option D is the specific MOA of trabectedin, another alkylating agent
69
The efficacy of which drug is enhanced by leucovorin by increasing the binding of a ternary complex with thymidylate synthase? A. Methotrexate B. 5-fluorouracil C. Pemetrexed D. 6-Thioguanine
The action of 5-fluorouracil is synergistic with leucovorin. Option A is incorrect because leucovorin lessens the toxicity of methotrexate to normal tissues (folate rescue, otherwise cells die a thymine-less death) . Options C and D are also incorrect because leucovorin has no role in enhancing their efficacy. Additional information: Pemetrexed: give folate and VitB12 to reduce hematologic toxicity 6-thioguanine: Increased toxicity with thiopurine methyltransferase deficiency
69
Which mechanism explains early diarrhea, occurring less than 24 hours after irinotecan administration? A. Acetylcholinesterase inhibition by the prodrug B. Acetylcholinesterase inhibition by the active metabolite, SN-38 C. Direct mucosal cytotoxicity from the prodrug D. Direct mucosal cytotoxicity by the active metabolite, SN-38
Early diarrhea is caused by acetylcholinesterase inhibition by the prodrug, Irinotecan. In order to prevent this, patients are premedicated with atropine. Late diarrhea occurs due to direct mucosal cytotoxicity by the active metabolite, SN-38. For late diarrhea, use loperamide 4mg after the first stool then 2mg Q2 hours until 12h without stool (max 16mg/24h)
70
This antibody drug conjugate (ADC) uses an antibody to NECTIN 4 to treat advanced urothelial neoplasms expressing this target. Internalization of the ADC-Nectin complex allows the release of auristatin, an antimicrotubule. A. Belantamab mafodotin B. Ziv-aflibercept C. Ado-trastuzumab emtansine D. Enfortumab vedotin
This is the MOA of Enfortumab vedotin Belantamab mafodotin targets B-cell maturation (BCMA) expressed myeloma, ziv-aflibercept targets VEGF and is used in colorectal cancer with 5fubased chemotherapy. Ado-trastuzumab emtansine targets Her2/neu receptors as treatment in advanced breast cancer
71
Which agent may be given to patients with metastatic prostate cancer to inhibit androgen synthesis by blocking the action of CYP17A1? To counteract adverse events related to mineralocorticoid excess, this is often given together with corticosteroids. A. Abiraterone B. Leuprolide C. Enzalutamide D. Relugolix
Abiraterone inhibits the action of CYP17A1, thus preventing androgen biosynthesis Leuprolide is an LHRH agonist, while Relugolix is a GNRH antagonist, preventing the release of LH and FSH, and consequently testosterone. Enzalutamide is a second generation androgen receptor (AR) antagonist inhibiting androgen binding to AR, androgen receptor nuclear translocation, and subsequent interaction with chromosomal DNA for signaling
72
A third generation TKI and the only agent with T315I activity for CML
Ponatinib
73
A patient with metastatic non-small cell lung cancer starts taking a tyrosine kinase inhibitor that targets ALK but also has anti-ROS activity. After 2 months on the treatment, he reports having suicidal ideations, altered mood and sleep. Which among the following TKIs did the patient receive? A. Ceritinib B. Crizotinib C. Lorlatinib D. Larotrectinib
Answer: C. Lorlatinib Explanation: Lorlatinib targets both ALK but also has anti-ROS activity. Apart from suicidal ideations, altered mood, sleep and cognitive disturbances, this is also known to cause dyslipidemia. Ceritinib is an ALK-inhibitor, Crizotinib inhibits both ALK and ROS but both drugs are not known to affect mood or cognition. Larotrectinib does not have ALK or ROS activity, but rather, targets NTRK fusion mutations
74
Only oral medication approved as maintenance treatment for germline BRCA mutated pancreatic adenocarcinoma after stable disease or response to first line platinum based chemotherapy
Olaparib
75
Which of the following cancer treatments warrants periodic monitoring for hyperglycemia? A. Abemaciclib B. Adagrasib C. Alpelisib D. Axitinib
Answer: C. Alpelisib Alpelisib is a PI3K inhibitor that can cause uncontrolled hyperglycemia. It is important to monitor glucose levels and hba1c. MTOR inhibitors (everolimus, temsorolimus) and BRAF inhibitors (regorafenib, dabrafenib) can also cause hyperglycemia Abemaciclib is a CDK4/6 inhibitor that can cause neutropenia, diarrhea and hepatotoxicity. Adagrasib targets KRAS G12C mutated non-small cell lung cancer. Axitinib is a multikinase inhibitors that causes hemorrhaging, clotting, diarrhea, hand foot syndrome, high blood pressure, proteinuria and even posterior reversible encephalopathy syndrome (like other multikinase inhibitors)
76
Necrotizing encephalopathy is the most severe form of radiation injury and almost always is associated with concurrent use of which chemotherapeutic drug? A. 5-fluorouracil B. Capecitabine C. Gemcitabine D. Methotrexate
Answer: D. Methotrexate
77
Which specific genetic alteration is usually seen in etoposide-related acute myeloid leukemia? A. Chromosome 5 or 7 deletion B. Chromosome 11q23 translocation C. Chromosome T(14;18) translocation D. Chromosome T(15;17) translocation
B. Chromosome 11q23 translocation This mutation in AML patients is seen after exposure to top-inhibitors (with etoposide conferring the highest risk), rarely preceded by MDS. Chromosome 5 or 7 mutations, may be seen in patients on previous alkylating agents especially when combined with radiation ad is often preceded by myelodysplasia. Chromosome T(14;18) translocation is the defining molecular event in follicular lymphoma. While chromosome T(15;17) translocation is the defining molecular event in acute promyelocytic leukemia, conferring sensitivity to retinoic acid
78
A 65 year old woman, nonsmoker, underwent a biopsy of an incidental lung mass. It yielded the following pathologic findings: well-differentiated, glandular carcinoma with a mix of acinar and solid features. Which combination of IHCs best represents the histology of his lung cancer? A. TTF-1 positive, Napsin-A negative B. TTF-1 negative, Napsin-A negative C. TTF-1 negative, Napsin-A positive D. TTF-1 positive, Napsin-A positive
Answer: D. TTF-1 positive, Napsin-A positive Explanation: The pathologic findings point to an adenocarcinoma histology, which confers the following positive IHC results: napsin A (>90% of the time) and TTF1 (>70% of the time).
79
25. Which of the following statements is accurate regarding the use of sputum cytology in the diagnosis of lung cancer? A. Although lower yield than other specimen types, the yield is highest for peripherally located tumors such as adenocarcinomas B. The specificity is about <70%, while sensitivity is 100% C. This specimen is usually adequate for PDL1 testing and molecular testing D. At least three sputum specimens are recommended
Answer: D. At least three sputum specimens are recommended Explanation: Option D is correct because it increases specificity Option A is incorrect because the yield is highest for centrally located tumors (not peripheral) such as small cell or squamous tumors. Option B is incorrect: it should be specificity of 100%, while sensitivity of <70%. Option C is incorrect since specimen or tumor cells are usually scars, preventing PDL1 testing and other molecular testing.
80
Contraindications for curative resection for lung CA
necessitating chemoradiation or chemotherapy instead Extrathoracic metastases, super vena cava syndrome , vocal cord paralysis, phrenic nerve paralysis, tumor within 2cm of the carina, metastases to the contralateral lung, metastases to the supraclavicular lymph nodes, metastases to contralateral mediastinal node, involvement of main pulmonary artery
81
For a patient who will undergo first-line palliative chemotherapy for his metastatic lung adenocarcinoma, which chemotherapy agent will you combine with Cisplatin for improved survival? A. Gemcitabine B. Pemetrexed C. Paclitaxel D. Ramucirumab
Answer: B. Pemetrexed Pemetrexed in combination with platinum chemotherapy has high activity in adenocarcinomas. Higher thymidylate synthase is seen in squamous cancer – hence, lower responsiveness to pemetrexed. Activity of gemcitabine is not impacted by levels of thymidylate synthase – thus cisplatin/gemcitabine combination or cisplatin/paclitaxel would be used for squamous histology. Lastly, ramucirumab in combination with docetaxel is used in the second line setting for squamous or non-sqauamous histologies– not as first line.
82
Recommended 1st line tx for metastatic thymoma
CAP protocol Cisplatin, Doxorubicin, Cyclophosphamide
83
Etiologic factors assoc with esophageal adeno CA
Chronic gastroesophageal reflux Obesity Barrett's Male sex cigarette smoking - also risk factor for SCCA
84
Risk factors for SCCA of the esophagus
85
Which diagnostic modality is most appropriate to determine the clinical T-stage of esophageal carcinomas?
Esophageal UTZ
86
Which germline mutation increases one’s risk of developing gastric signet ring cell adenocarcinoma? Patients with this inherited mutation can be considered for prophylactic gastrectomy. A. RHBDF2 B. CDH1 C. MMR D. BRCA2
Answer: B. CDH1 Option B, CDH1, causes a specific subtype of gastric cancer: the diffuse or signet ring cell adenocarcinoma histology) RHBDF2 is the germline mutation associated with tylosis palmaris et plantaris – a syndrome at high risk for esophageal SCCs. MMR deficiency is seen in lynch syndrome (also increases one’s risk of gastric cancer). BRCA 2 germline mutations also increases one’s risk for gastric cancer, pancreatic and prostate cancer, but more implicated in male and female breast cancers.
87
Which genomic result will influence your therapeutic choice when treating metastatic gastric adenocarcinomas? A. Epstein Barr Virus DNA by PCR B. MMR protein deficiency C. CDH1 mutation D. TP53 mutation
B. MMR protein deficiency Explanation: For MSI-high or dMMRP gastric cancers, Pembrolizumab is used (currently approved in second line setting) Determining the EBV, TP53 or CDH1 status of the gastric malignancy does not influence treatment (although, these can be prognostic). Other genomic findings that can influence treatment include: MSIH and PDL1 result (using pembrolizumab or adding nivolumab to chemotherapy), and Her2 expression or amplification (adding trastuzumab or trastuzumab deruxtecan)
88
8A patient presents with stage II gastric MALT lymphoma. Upon further testing, the tumor tests positive for H.pylori on histopathology and t(11;18) by PCR. What is the most appropriate treatment for this patient? A. Rituximab, cyclophosphamide, doxorubicin, vincristine, prednisone (RCHOP) B. RCHOP and radiation C. Antibiotics for H.pylori D. Antibiotics for H. pylori and Rituximab
Answer: D. Antibiotics for H. pylori and Rituximab Option D is correct - adding radiation or rituximab is done due to lower response of t(11;18) translocation positive gastric MALT tumors to H. pylori eradication alone (making option C incorrect). Options A and B (RCHOP+/- radiation) would be appropriate for diffuse large b cell lymphomas
89
A patient presents with a large, localized gastric mass. Resection was done and histopathology reveals a spindle cell subtype, with a high mitotic count. Further testing reveals positivity for cKIT 11 mutation. Which postoperative treatment option is appropriate? A. Rituximab B. Octreotide C. Sorafenib D. Imatinib
Explanation: For high-risk GISTs (larger size, higher mitotic index), adjuvant therapy with imatinib for 3 years improves relapse-free and overall survival. Furthermore, patients with cKIT mutations (especially in exon 11) have good response and median survival with Imatinib Other options are not indicated as adjuvant treatment for resected GIST
90
A patient has hepatocellular carcinoma, child-pugh B, ECOG 1, with portal invasion. Which is the most appropriate treatment option for his Barcelona stage? A. Transplantation B. Chemoembolization C. Systemic therapy D. Best supportive care
Child Pugh A-B, ECOG 1-2 with portal invasion, N1 or M1 = Barcelona C, which necessitates systemic therapy. Transplantation is for Barcelona A, if a transplant candidate. Chemoembolization or TACE is for Barcelona B. Best supportive care is for Barcelona D
91
What is the most common molecular aberration in hepatocellular carcinoma?
TERT promoter TERT promoter mutations are common in 56% of HCC tumors. TP53 mutavons are the most frequent alteravons with a specific hotspot of mutavon (R249S) in pavents with aflatoxin B1 exposure. While Alcohol abuse and HCV infecvon have been associated with CTNNB1 mutavons.
92
Which of the following is not a radiologic hallmark of hepatocellular carcinoma? A. Presence of nodule of any size B. Cirrhotic liver C. Vascular uptake in the arterial phase D. Washout in the portal venous or delayed phases
Answer: A. Presence of nodule of any size Explanation: Option A should be >1cm; <1cm is unlikely to be HCC, repeat ultrasound at 4 months is recommended. The other options are radiologic hallmarks of HCC.
93
Criteria for hepatocellular carcinoma that is eligible for liver transplant according to Milan criteria
1 nodule <5cm, 2-3 nodules <3cm, no microvascular invasion, no extrahepatic spread.
94
What is your preferred treatment option for a patient with HCC, with a 5cm single nodule, no vascular involvement but with significant comorbidities? A. Transplantation B. Resection C. Ablation or TACE D. Systemic therapy
Answer: C. TACE. Size of single tumor precludes transplantation (1 nodule, <5cm in milan criteria). Significant comorbidities precludes resection. Patient, however, is still eligible for TACE
95
A patient with HCC has already received two lines of systemic treatment. His latest scans show tumor progression and his latest serum AFP is still >400 (same as baseline). What is your next best treatment option? A. Regorafenib B. Cabozantinib C. Durvalumab D. Ramucirumab
Answer: D. Ramucirumab This may be given as a third line treatment, for patients with baseline AFP value of >400, specifically. Other treatment options (A and B) may be given as third line options as well. Durvalumab can be given as first line treatment (not preferred, but noninferior to sorafenib based on the Himalaya trial – NCCN guidelines).
96
Which classification of cholangiocarcinomas often present with FGFR2 fusions or IDH1/2 mutations? A. Perihilar B. Intrahepatic C. Distal D. Mixed
Answer: B. Intrahepatic Intrahepatic cholangiocarcinomas often present with FGFR2 fusions or IDH1/2 mutations. ERBB2/3 amplificavons and SMAD4 aberravons are characterisvc of extrahepavc CCA. Moreover, Perihilar subtypes are the most common type (50-60%)
97
Which adjuvant treatment for resected cholangiocarcinoma is reported improve overall survival? A. Gemcitabine B. Gemcitabine-oxaliplatin C. Capecitabine D. Capecitabine-oxaliplatin
Answer: C. Capecitabine Explanation: Capecitabine, according to the BILCAP trial, can be given in the adjuvant se|ng for in all types of cholangiocarcinoma for improved overall survival Other agents have no proven efficacy in the adjuvant setting
98
Which second line treatment for metastavc cholangiocarcinoma is your preferred opvon for pavents without any targetable driver mutavons? A. Gemcitabine and cisplatin B. Leucovorin, fluorouracil and oxaliplavn C. Capecitabine and oxaliplatin D. Pembrolizumab
Answer: B. Leucovorin, fluorouracil and oxaliplavn (mFOLFOX) Explanatio: In the second-line se|ng, a phase 3 study randomized pavents who had progressed on cisplavn and gemcitabine (preferred first line for metastavc cholangiocarcinoma) to mFOLFOX (leucovorin, fluorouracil, and oxaliplavn) versus best supporvve care. The chemotherapy regimen showed an improvement in median OS. Meanwhile, two molecular targeted therapies have been approved in the second-line se|ng in iCCA pavents with IDH1/2 mutavons (ivosidenib) or FGFR2 aberravons (pemigavnib).
99
Examples of highly emetogenic chemo drug
Dacarbazine Cisplatin Cylophosphamide> 1500 mg/m2 Steptozocin Doxo-Cyclophosphamide Prevention: Dexa, 5HT3 antagonist, neurokinin receptor antagonit
100
Baseline lab test to be requested to monitor pneumonitis before giving bleomycin
PFT with DLCO since most feared complication: pulmonary fibrosis (inc incidence if > 300 cumulative units) must stop if with dec DLCO and inc coughing
101
Age to start screening for mammography
40-provide opportunity
102
How frequent should mammography be done for screening breast CA
yearly but biennial starting 50 (IJPSTF) or at least 55 (ACS)
103
How frequent should you screen patients for cervical CA using pap smear
104
When can you stop screening for cervical CA using pap smear
if more than 65 yrs and with negative prior screening
105
Age to start screening for colon CA
IJPSTF (50) ACS: 45- qualified recommendation; at least 50- strong recommendation
106
How frequent should you screen for colon CA using the ff: Sigmoidoscopy FOBT Colonoscopy Fecal DNA testing FIT CT colonography
Sigmoidoscopy - 5 yrs (5igmoidoscopy) FOBT- every yr Colonoscopy - 10 yrs Fecal DNA testing- 3 yrs FIT - every yr CT colonography- 5 yrs
107
When should you screen for lung CA and what modality should you use?
108
What screening should be used to screen for ovarian CA
Currently no reliable screening test for the early detection of ovarian CA
109
When should you start screening for prostate CA
110
Relationship of high BMI and prostate and pre-menopausal breast CA
inverse
110
Vinyl chloride is a suspected carcinogen in the devt of what CA
Angiosarcoma of the liver
111
Chromium is a carcinogen associated with what CA
Lung CA
112
Phenacetin is a carcinogen associated with what CA
Cancer of the renal pelvis and bladder
113
Diethylstilbestrol is a carcinogen associated with what CA
clear cell vaginal CA
114
Benzene is a carcinogen associated with what CA
AML
115
Aromatic amines is a carcinogen associated with what CA
bladder CA
116
Imaging modality with has a good sensitivity in visualizing LN and assessing local dse extent for surgery or RT planning for prostate CA
MRI
117
After radical prostatectomy, PSA should become undetectable in the blood within ___ weeks
6 If PSA remains or becomes detectable after, patient is considered to have persistent or recurrent dse
118
MOA of Abiraterone
Antiandrogen ; CYP17 inhibitor
119
Risk factors of breast CA
Risk of developing breast cancer is higher in women with early menarche (<12 years) and late first fullterm pregnancy (>35 years), and it is increased by exogenous hormone replacement therapy
120
Indications for testing for BRCA1/2 mutations
Any breast CA with triple negative breast CA < 40 yrs old Synchronous and metachronous contralateral breast CA First degree relative with breast or ovarian CA Personal hx of ovarian CA
121
Breast MRI should be done for px with high genetic risk and for those with hx of RT to the chest between ages _____
10-30
122
In premenopausal women, lesions that are nonsuspicious on PE should be reexamined in ____ weeks during the FOLLICULAR phase of menstrual cycle
2-4 weeks Day 5-7 of cycle --> best time for breast PE
123
Diagnostic test recommended to evaluate cardiotoxicity of Trastuzumab
2d echo every 3 months but NOT after it is discontinued
124
When should you give endocrine therapy in an ER PR + patient who is also pregnant
Delayed after the delivery
125
Which has higher risk of becoming malignant? villous or tubular adenoma?
Villous = 3x as often as tubular
126
Lynch syndrome is associated with what germline mutation
hMSH2 or hMLH1
127
Gene implicated in Familial adenomatous polyposis
APC gene; there is deletion in the long arm of chromosome 5
128
Which has higher risk of developing colon CA? ulcerative colitis or chron's?
Ulcerative colitis
129
Stage of colon CA invading muscularis propria but no LN metastasis
Stage II 70-85% survival rate if meron na lymph node mets, Stage III
130
Predictors of poorer outcomes following total surgical resection of Colon CA
131
Location of colon CA that may spread systemically to lungs or supraclavicular LN WITHOUT hepatic involvement
Distal rectum- tumor mays pread through paravertebral venous plexus --> lungs/ supraclavicular LN without hepatic involvement
132
What should be added to antibiotics for febrile neutropenia if there is no obv infectious site identified and patient remained febrile despite 4-7 days of abx?
Broad spectrum antifungal eg.amp b or newer azoles
133
Vaccines required priorto splenectomy
PCV 13, PPSV13 , meningococcal , Hib vaccines
134
Needed FEV 1 if for pneumonectomy for lung CA
> 2 L or greater than 80% of predicted if for lobectomy, adequate na and > 1.5L
135
Examples of ROS 1 inhibitors
Crizotinib, Lorlatinib , Entrecitinib Si Criz and si Lor nagorder ng Entre-e sa ROStaurant ** Crizotinib and Lorlatinib also inhibit ALK
136
When is surgery followed by adjuvant chemo indicated in Lung adenoCA
Stage IB >4 cm and stage II and III
137
Tx of choice for N2 nodes in Lung CA
Combined chemoRT + Durvalumab N2 Metastasis in ipsilateral mediastinal and/or subcarinal lymph nodes
138
TX for choice for Lung SCCA or non SCCA with PDL 1>= 50%
Pembrolizumab OR Atezolizumab
139
Most effective regimen for SCLCA confined to ipsilateral hemothorax
Concurrent chemoRT
140
Recommended method of screening for px at risk of HCC
Ultrasound every 6 months with or withou AFP At risk > Cirrhosis of any cause > FMHx of HCC > Chronic HBV (with or without cirrhosis) > Asian and > 40 yrs old > African and > 20 yrs old
141
Hallmark of HCC on 4 phase contrast enhanced CT scan
Contrast uptake in arterial phase and washout in venous or delayed phase
142
When is biopsy required for HCC
if without cirrhosis and if imaging is not typical in at least one of 2 imaging techniques (CT and MRI)
143
Criteria for transplant criteria for HCC
Single nodule <= 5 cm or <= 3 nodules each <= 3cm no macrovascular invasion no extrahepatic dse or comorbidities AFP level <=1000 ng/mL
144
Risk factors for cholangiocarcinoma
Primary sclerosing cholangitis Biliary duct cysts/ Caroli's dse Hepatolithiasis Parastic infection (Opisthorchis viverrini, Clonorchis sinensis) HBV, HCV Cirrhosis
145
Preferred first line tx for a px with metastatic gallbladder CA with ECOG 1 status
Gemicitabine + Cisplatin
146
For px with SCCA of the upper esophagus < 5cm from cricopharyngeus, what is the standard of care
Definitive chemoRT
147
Molecular diagnostics impt for working up Stage IV gastric CA
HER2, PDL1, MSI, dMMR should be part of the pathology work up of metastatic gastric CA
148
Preferred tx option for Stage 2 gastric carcinoma
preoperative systemic chemotx followed by resection and if tolerable postop chemo is a standard of care for stage ii - iii gastric ca if did not undergo, preop chemo, may do post op chemoRT instead
149
Most appropriate systemic tx for HER 2 + gastric and esophageal CA
Platinum based + Trastuzumab
150
Treatment for stage III gastic MALToma positive for H.pylori and t (11;18)
abx for H.pylori + RT if cannot be given RT, Rituximab if noted progression , may give RCHOP
151
Tx of choice for high risk GITS with positive cKIT mutation
Imatinib
152
Best initial management for known px with cancer with suspected myelopathy
High dose dexamethasone
153
most common cause of seizure in cancer patients
direct tumoral effect Metastatic dse to CNS = most common in px with cancer esp with primary brain tumors
154
First line definitive tx for massive hemoptysis in lung ca
Bronchial artery embolization
155
Medication that may be given to decrease risk of developing hemorrhagic cystitis if given ifosfamide
MESNA or 2 mercaptoethanesulfonate
156
Causes of Bone marrow transplant hemorrhagic cystitis
Early- usually tx related eg cyclophosphamde Late- infection eg. Polyoma BKV or Adenovirus Type 11
157
Chemotherapeutic agents that may reactivate chronic infection eg. chronic hepa B and C
Anti B cell antibodies (eg rituximab)
158
Ipilimumab is an anti ____ agent
Anti CTLA4
159
treatment for irinotecan associated diarrhea
If early- due to acetylcholine release, may give atropine if late >24 hrs due to direct mucosal cytotoxicity from intestinal SN 38 ; tx with loperamide but may also be given atropine or octerotide for severe diarrhea
160
Effect of Leucoverin on Methotrexate and 5FU
Methotrexate- side effects are lessened 5FU- exacerbates side effects
161
MOA of Afatinib
anti EGFR
162
Hormone directed therapy that requires pre tx with flutamide or bicalutamide to avoid initial surge in testosterone
LHRH agonists (goserelin and leuprolide)
163
Indications for primary GCSF administration (preventive)
for first cycle of chemotx with: >Probability of febrile neutropenia >= 20% >preexisting neutropenia or active infection >Age > 65 tx for lymphoma with curative intent or other tumors tx with similar regimen >poor performance status > dose dense regimen > with extensive prior chemotherapy
164
Indications for SECONDARY GCSF administration (preventive)
>febrile neutropenia in the previous cycle >if prolonged neutropenia (expected neutropenia > 7-10days) (even without fever) delays therapy
165
An 80-year-old with metastatic prostate cancer is brought to the ER for bone pains. Upon consult with the palliative medicine service, the patient is prescribed oxycodone and he decides to spend his remaining time at home with his family. Which of the following is an anticipated side effect of this medication? A. Addiction B. Nausea C. Constipation D. Respiratory depression
C. Constipation
166
A 28-year-old with refractory acute leukemia is admitted for increasing dyspnea. He has undergone multiple cycles of chemotherapy with no improvement. He is febrile, hypotensive, with crackles in bilateral lung fields on auscultation. Upon discussion with his doctor, he decides on a “do not intubate/ do not resuscitate” advance directive, since he feels that he is a burden to his family. Which of the following is being practiced in this scenario? A. Voluntary active euthanasia B. Involuntary active euthanasia C. Passive euthanasia D. Physician-assisted suicide
C. Passive euthanasia Active if giving a drug Passive since withholding only
167
Which of the following cancer preventive measures has the strongest evidence? A. High fiber diet B. Reduction of dietary fat C. Physical activity D. Smoking cessation
D. Smoking cessation
168
A 55-year-old woman comes in for a wellness check. She has no personal or family history of malignancy. She inquires about breast cancer screening. What will you advise? A. Clinical breast examination B. Mammogram C. Self-examination D. Breast cancer screening is not indicated at this time
B. Mammogram
169
She is admitted to the medicine wards, and over the next several days her fever persists. She remains hemodynamically stable. You decide to administer G-CSF, but a repeat CBC after 2 doses now reveals: Hgb 7.0 g/dL WBC 750/uL (N0% L98%) Plt 18,000/uL. Aside from blood transfusion, you decide to order antibiotics. Which of the following is appropriate empiric therapy? (C70 P509) A. Aztreonam B. Ciprofloxacin C. Gentamicin D. Meropenem
D. Meropenem if prolonged neutropenia >7 days, may give any TZP FEP or CAZ MEM/ Imipinem/Cilastatin
170
Which of the following malignancies predispose to infection through disruption in humoral immunity and lack of antibodies? A. Acute lymphocytic leukemia B. Acute myeloid leukemia C. Hodgkin’s disease D. Multiple myeloma
D. Multiple myeloma CLL and MM = antibodies
171
A 78-year-old man is admitted for a 1-week history of progressive back pain and weakness in both legs. He has multiple myeloma that has been followed with periodic examinations; his last assessment was 3 months ago and was stable. On PE, there is point tenderness over the T10 and T11 vertebral bodies, decreased lower extremity muscle strength (3+/5), increased reflexes isolated to both lower extremities, and bilateral extensor plantar responses. MRI of the thoracic and lumbar spine shows a vertebral body mass with extension into the epidural space at T12 and compression of the spinal cord. Which of the following is the next step in the management of this case? A. Bisphophonates +/- denosumab B. Decompressive surgery followed by radiation therapy C. Multiagent chemotherapy D. Symptomatic therapy +/- radiation therapy
B. Decompressive surgery followed by radiation therapy Since may epidural mets --> surg + RT if no epidural mets --> letter D
172
A 19-year-old patient with Burkitt’s lymphoma undergoes a cycle of a chemotherapy regimen that includes rituximab. 4 days later, he develops oliguria, and a repeat metabolic panel reveals: Na 131 mmol/L, K 6.6 mmol/L, crea 2.7 mg/dL, Ca 6.89 mg/dL, P 4.40 mmol/L, Uric acid 12.0 mg/dL. What is the most likely diagnosis? (Actual PSBIM question; C71 P519) A. Hemolytic uremic syndrome B. Human antibody infusion reaction C. Tumor lysis syndrome D. Urate nephropathy
C. Tumor lysis syndrome
173
Which of the following types of cutaneous melanoma does not have a recognizable radial growth phase and usually presents as a deeply invasive lesion? A. Acral lentiginous B. Lentigo maligna C. Nodular D. Superficial spreading
C. Nodular
174
Which of the following, when present in patients with metastatic melanoma, is a poor prognostic factor and places the patient in stage M1c regardless of the site of the metastasis? A. Elevated serum LDH B. Low serum albumin C. Microcytic anemia D. Visual changes with no other explanation
A. Elevated serum LDH
175
Regardless of symptoms, what investigation is recommended in the staging of all patients with small-cell lung cancer? A. Bone marrow aspiration and biopsy B. Bone scintigraphy C. Brain MRI D. Sputum cytology
C. Brain MRI
175
A 64-year-old man is evaluated for left-sided pleuritic chest pain, localized to the upper left chest and supraclavicular region. He is a 35-pack-year smoker. On PE, there are multiple firm, enlarged, nonmobile lymph nodes in the left supraclavicular space. The lungs are clear on auscultation. A plain chest radiograph shows a left upper lobe opacity and bilateral hilar lymphadenopathy. A chest CT scan reveals a left apical mass. Which of the following is the most appropriate diagnostic test to perform next? A. Bronchoscopy with needle aspiration of mediastinal lymph nodes B. Bronchoscopy with transbronchial biopsy of the left apical mass C. Core biopsy of the left supraclavicular lymph nodes D. CT-guided biopsy of the left apical mass
C. Core biopsy of the left supraclavicular lymph nodes for lung ca with suspected mets, biopsy of distant site preferred
176
Which of the following is associated with a decreased risk for breast cancer? A. Early menarche B. Late menopause C. Late first pregnancy D. Prolonged breastfeeding
D. Prolonged breastfeeding **interrupted estrogen exposure
177
A 38-year-old comes in for consult. She has received cycles of chest radiotherapy for non-Hodgkin lymphoma at age 19. She is well and her surveillance last year shows no recurrence. She is concerned about breast cancer due to prior radiation exposure. Physical examination, including breast exam, is normal. According to the American Cancer Society (ACS), what is the next step? A. Annual mammogram at age 40 B. Annual mammogram starting now C. Annual mammogram and breast MRI starting now D. Mammogram every 2 years at age 50
C. Annual mammogram and breast MRI starting now
178
A 24-year-old woman comes to your clinic due to a palpable breast mass she recently noted. She is currently on her period. When is the best time to perform a breast examination? A. Days 1-4 during the menstrual phase B. Days 5-7 during the follicular phase C. Days 14-16 during the ovulation phase D. Days 16-28 during the luteal phase
B. Days 5-7 during the follicular phase
179
What was historically called the “internist’s tumor,” since it was often discovered from the initial presentation of a paraneoplastic syndrome?
Renal CA
180
Majority of women with ovarian cancer will present at what stage?
Stage III (70%0
181
Pathologic examination of the most accessible biopsied tissue specimen in patients with cancer of unknown primary will most likely yield what histology?
Well to moderately diffrentiated adenoCA (60%A
182
A 57-year-old postmenopausal woman is recently diagnosed with breast cancer after her screening mammogram. She undergoes breast- conserving surgery, and the histology shows ductal carcinoma in situ expressing estrogen receptors (ER). A decision to start tamoxifen is made. She asks about possible side effects, and you advise her to discontinue the drug when she develops which of the following? A. Deep vein thrombosis B. Hot flashes C. Osteoporosis D. Renal insufficiency
A. Deep vein thrombosis contraindications: past hx of thrombosis high risk for cvd
183
Barring any contraindications, what is the appropriate adjuvant endocrine therapy in a pre-menopausal patient with node-positive, ER (+), HER2 (-) breast cancer? A. Aromatase inhibitors B. Ovarian ablation + aromatase inhibitors C. Tamoxifen D. Trastuzamab
B. Ovarian ablation + aromatase inhibitors
184
A 40-year-old man consults for a palpable breast mass. He has a history of chronic hepatitis B infection, alcohol abuse, and is recently diagnosed with liver cirrhosis. Which of the following explains his risk for breast cancer? A. Age B. High estrogen C. Low testosterone D. Viral hepatitis
B. High estrogen hyperestrogenism assoc with inc risk for male breast CA
185
A 58-year-old man is recently diagnosed with esophageal cancer. He has no other co-morbid illnesses. He is a 40-pack year smoker and a chronic alcoholic drinker. His laboratory investigations are pertinent for anemia and hypercalcemia. What is the most likely histology of his cancer? A. Adenocarcinoma B. Carcinoid C. Small cell D. Squamous cell
D. Squamous cell Hypercalcemia of malignancy common in SCCA
186
T/F Esophagoscopy should be performed in ALL px suspected to have esophageal abnormality
True
187
Which of the following is TRUE of the diffuse type of gastric adenocarcinoma? A. They are highly associated with Epstein-Barr virus infections. B. They are more commonly localized in the antrum and lesser curvature of the stomach. C. They are often initiated by H. pylori infection. D. They usually develop throughout the stomach and carry a poorer prognosis compared to the intestinal type.
D. They usually develop throughout the stomach and carry a poorer prognosis compared to the intestinal type.
188
strongest risk factor for developing pancreatic CA
smoking
189
Most common histologic subtype of RCCA
clear cell (70%)
190
A 77-year-old comes for a wellness check. He has a history of hypertension and diabetes and is compliant to losartan and long-acting insulin. He has a family history of prostate cancer in his paternal uncle. He reports infrequent urinary retention. A digital rectal exam (DRE) reveals a large, smooth prostate. He asks about measuring his PSA. What will be the indication to check his PSA? A. Age B. DRE findings C. Family history of prostate cancer D. Testing is not indicated at this time
D. Testing is not indicated at this time >70 na
191
A patient with metastatic breast cancer is brought to the ER for mental status changes. Pertinent in the diagnostics is hypercalcemia (Ca 15.2 mg/dL) and hypophosphatemia (P 0.8 mmol/L). Which of the following is the BEST next step in management? A. Aggressive hydration plus allopurinol B. Aggressive hydration plus bisphosphonates C. Aggressive hydration plus calcitonin D. Aggressive hydration plus glucocorticoids
C. Lowering of serum calcium can be achieved with bisphosphonate and calcitonin. Calcitonin is rapid acting while bisphosphonate effect will take days
192
most common cause of ectopic ACTH production?
Small cell lung CA
193
The occurrence of breast cancer, lung cancer, and melanoma are seen as long-term treatment effects of which malignancy? A. Head and neck cancer B. Hodgkin’s lymphoma C. Non-Hodgkin’s lymphoma D. Thyroid cancer
B. Hodgkin’s lymphoma
194
158. Which of the following carcinogens is most related to increased incidence of lung cancer? A. Benzene B. Chromium C. H. Pylori D. Vinyl Chloride
B. Chromium
195
What specific chromosomal deletion in colorectal cancer predicts poorer prognosis? A. Mutation in the APC gene B. Mutation in the b-raf gene C. Mutation in the DCC gene D. Mutation in the K-ras gene
B. Mutation in the b-raf gene BRAF =BAD
196
A 55/M with hepatocellular carcinoma has single liver tumor <5cm, portal hypertension and Child Pugh B. Which of the following is the most appropriate treatment? A.Ablation B.Atezolizumab + Bevacizumab C.Liver transplantation D.Surgical resection
C.Liver transplantation Satisfies Milan criteria D is for those CP A
197
Which of the following is a predictor of liver cancer development among cirrhotic patients? A. Anemia B. Eosinophilia C. Leukocytosis D. Thrombocytopenia
C. Leukocytosis
198
Mr. Divinagracia, 62/M, presenting with lower urinary tract symptoms, prostate enlargement and elevated baseline PSA underwent 12-core biopsy however had negative results. What would be the next appropriate plan? A. Active surveillance B. Finasteride C. Repeat biopsy D. Repeat PSA after 3 months
C. Repeat biopsy
199
Mr. Tonog, 30/M, presented with thrombotic thrombocytopenic purpura after receiving Bevacizumab as treatment for his metastatic colon cancer. He will be receiving Eculizumab as treatment for his TTP. What vaccination will you give prior to therapy? A. Hepatitis B B. Human papilloma virus C. Neisseria meningitidis D. Streptococcus pneumoniae
C. Neisseria meningitidis Eculizumab is a monoclonal antibody that inhibits complement protein C5, preventing the formation of the membrane attack complex (MAC). While effective in treating complement-mediated diseases such as thrombotic thrombocytopenic purpura (TTP), atypical hemolytic uremic syndrome (aHUS), and paroxysmal nocturnal hemoglobinuria (PNH), it significantly increases the risk of infections caused by encapsulated bacteria, particularly Neisseria meningitidis.
200
Mrs. Vinson was treated a week ago with Doxorubicin and high dose Ifosfamide for her metastaic soft tissue sarcoma. She developed fever and pyuria. Absolute neutrophil count is 200/uL. Culture returned coagulase negative staphylococci. What would be the best antibiotic to give? A. Cefipime B. Meropenem C. Piperacillin Tazobactam D. Vancomycin
D. Vancomycin The patient has febrile neutropenia with a culture confirming coagulase-negative Staphylococci (CoNS), which is a common cause of bloodstream infections in neutropenic patients, particularly those with indwelling catheters or devices. CoNS are often resistant to beta-lactams, and the treatment of choice in this setting is vancomycin to cover for methicillin-resistant CoNS (MRCoNS).
201
Tamoxifen are selective estrogen receptor modulators (SERM) used to treat hormonal-positive breast cancer. Which among the following is NOT a side effect among postmenopausal women? a. Myalgias b. Osteoporosis c. Thrombosis d. Vaginal Dryness
B. osteoporosis
202
When do you screen for lung CA with low dose chest ct scan?
203
Regardless of symptoms, what investigation is recommended in the staging of all patients with small cell lung cancer?cancer? A. Bone marrow aspiration and biopsy B. Bone scintigraphy C. Brain MRI D. Sputum cytology
C. Brain MRI
204
A 70-year-old is evaluated for flank pain. An abdominopelvic CT reveals a right upper pole kidney mass with no evident distant metastases. The patient is referred to surgery and the lesion is resected with negative margins. The histopathology shows clear cell carcinoma with evidence of renal vein involvement. What is the most appropriate next step? A. Adjuvant bevacizumab B. Adjuvant sorafenib C. Radiation therapy D. Observation
D. Observation
205
For patients with prostate cancer who undergo radical surgery to remove all prostate tissue, PSA should become undetectable in the blood within how many weeks? A. 2 weeks B. 4 weeks C. 6 weeks D. PSA does not become undetectable because remaining nonmalignant elements continue to produce PSA
C. 6 weeks If PSA remains or becomes detectable after radical prostatectomy, the patient is considered to have persistent or recurrent disease.
206
basic pathologic lesion of chemotherapy induced HUS
The basic pathologic lesion appears to be deposition of fibrin in the walls of capillaries and arterioles, and these deposits are similar to those seen in HUS due to other causes. basically endothelial wall injury
207
Treatment for localized prostate CA
Patients with clinically localized disease are managed by radical prostatectomy, radiation therapy, or active surveillance
208
Prostate cancer stage if positive for LN
Automatic Stage IV
209
Which of the following therapeutic interventions renders the prostate-specific antigen (PSA) undetectable on subsequent laboratory investigation? A. Hormonal blockade B. Radiation therapy C. Radical prostatectomy D. Systemic chemotherapy
C. Radical prostatectomy
210
Upon extensive evaluation, the patient in the previous case was eventually seen by a specialist, and endoscopy examination revealed colonic polyps. Which of the following statements is accurate? A. Adenomatous polyps may be found in the colon of about 30% of the middle-aged population, but only less than 5% undergo malignant transformation. B. Among the molecular changes during malignant transformation of a polyp is the loss of DNA at the site of the APC gene on the long arm of chromosome 5. C. Lesions less than 2.5 cm in widest diameter often have less than 2% likelihood of being malignant. D. Tubular adenomas have a three-fold increase in malignant degeneration compared to villous adenomas
B. Among the molecular changes during malignant transformation of a polyp is the loss of DNA at the site of the APC gene on the long arm of chromosome 5. Why other choices are wrong A - Adenomatous polyps may be found in the colons of ~30% of middle-aged and ~50% of elderly people; however, <1% (NOT less than 5) of polyps ever become malignant C - The likelihood that any polypoid lesion in the large bowel contains invasive cancer is related to the size of the polyp: negligible (<2%) in lesions <1.5 cm (NOT less than 2.5) , intermediate (2–10%) in lesions 1.5–2.5 cm, and substantial (10%) in lesions >2.5 cm D - Villous (NOT tubular) adenomas, most of which are sessile, become malignant more than three times as often as tubular adenomas
211
BM, a 68-year-old female, consulted in the clinic for a palpable right supraclavicular mass. There were no other systemic complaints and manifestations. Her initial chest radiograph was normal. An excision biopsy was performed which eventually showed metastatic adenocarcinoma. A search for a primary tumor eventually revealed a subcentimeter pulmonary nodule at the apical region of the left lung. The patient has never smoked, and has not been regularly exposed to second- or third-hand smoke. Based on the aforementioned clinical data, how would you classify the previous patient based on the nodal staging system? A. N0 B. N1 C. N2 D. N3
D.
212
A healthy, 60y/o, asymptomatic female comes for her yearly check-up. She is not sexually active. All previous annual tests for the past 10 yrs up to 2 yrs ago – mammography and Paps’ smear – have been normal. She has had no previous tests for endometrial or ovarian cancer screening. Based on the American Society guidelines, which of the following is the most clearly indicated cancer screening evaluation at this time? A. Bilateral mammography B. CA 125 C. Endometrial tissue sampling D. Pap smear
213
HPV testing as screening test may not be done if px is < __ yrs old
30
214
Sensitivity of colonoscopy and CT colonography is same if size of polym >=
6 mm
215
Recommended molecular testing for lung CA
EGFR, ALK, BRAF, PDL 1
216
Recommended molecular testing for colon CA
KRAS BRAF
217
MOA of pembrolizumab
PDL-1 inhibitor
218
Hypertrophic pulmonary osteoarthropathy and digital clubbing are paraneoplastic syndromes associated with what CA
Hypertrophic pulmonary osteoarthropathy and digital clubbing: adenocarcinoma
219
Susceptibility locus on chromosome ___ greatly increases risk lung cancer risk among light and never smokers
6q
220
Which of the following histologic subtypes is most likely to have extrathoracic spread of the disease at diagnosis or on autopsy?
SCLC 95% have extrathoracic spread during autopsy
221
The most common histologic type of lung cancer in all sexes and races combined is
Adenocarcinoma
222
What is the primary curative treatment for limited-stage Small cell carcinoma?
chemo + RT
223
Two reliable predictors of a benign nature in solitary pulmonary nodule :
lack of growth ≥ 2 years, certain characteristic paerns of calcications (dense central nidus, multiple punctuate foci, “bull’s eye” (granuloma), “popcorn ball” (hamartoma)
224
What is the most common subgroup of gastric carcinoma based on genomic proling?
Chromosomally unstable tumors but worst prognosis MSI unstable with hypermutation
225
T/F Monoclonal antibodies against the EGF receptor, such as Cetuximab and Panitumumab are eective only against colonic CA that do not have mutations in the K-ras
True
226
Pioglitazone is associated with what CA
bladder CA
226
Initial diagnostic test for suspected bladder CA
urine cytology and cystoscopy
227
Standard therapy of metastatic bladder CA is chemotherapy with
cisplatin, paclitaxel, and gemcitabine, given as single agents or in combination
228
What is the most common morphologic type of epithelial ovarian cancer?
serous
229
Difference with type 1 and type 2 epithelial ovarian CA
Type 1: low-grade histology and more indolent behavior – Low malignant potential tumors: low-grade endometrial and mucinous histologies, clear cell cancers – Common genetic alterations: KRAS, BRAF, PTEN, PIK3CA Type 2: more aggressive, more common – Probably involves serial genetic changes in the fallopian tube as the actual site of origin for most type 2 serous epithelial ovarian cancers. – Genetic alterations: losses in TP53 and DNA repair capacity
230
radioresistant organs
most radio resistant: bone others: heart, skeletal muscle, nerve
231
treatment to reduce cardiotoxicity caused by doxorubicin
dexrazoxane
232
tyrosine kinase antagonist effective against T790M resistance mutation
Osimertinib
233
Chemo drugs that present with early maximal neutropenia (6-14 days)
anthracyclines, antifolates, antimetabolites late: alkylating --> 6 weeks (alkyLATE-ing)
234
Most common cancer etiologies of pericardial effusion
Lung, breast, leukemia, lymphomas most cases are asymptomatic
235
Most common metastatic tumors causing biliary obstruction
gastric, colon, breast, lung
236
Most common cancers causing metastatic spinal cord compression
lung, breast, prostate CA most common sx: localized back pain/ tenderness ; worsened by movement/ coughing/sneezing or lying supine
237
earliest radio finding of vertebral tumor
erosion of pedicles (winking owl sign)
238
cancers that most commonly metastasize to the brain
lung (most common) breast , melanoma
239
most common cause of neoplastic meningitis
melanoma, breast, lung, lymphoma, acute leukemia
240
Most commonly affected organs of hyperleukocytosis/ leukostasis syndrome
brain and lungs tx: hydroxyurea while dx work up in progress definitive tx: induction chemo
241
1st line definitive tx for massive hemoptysis
bronchial artery embolization
242
Most common cause of malignant airway obstruction
lung ca
243
Most common paraneoplastic syndrome
hypercalcemia
244
indications for postmastectomy radiation
tumors >= 5 cm >= 4 axillary LN positive post op margin 1-3 axillary LN --> recommended, not indicated
245
When do you give adjuvant trastuzumab if HER2 positive
if IHC +3 or IHC +2 and FISH positive
246
1st line targeted agent for ER + metastatic breast CA
CDK 4/6 inhibitor eg. palbociclib, ribociclib, abemaciclib
247
In px with SVC syndrome, occurence of seizure should point to the possibility of
The occurrence of seizure should point to the possibility of brain metastases rather than cerebral edema from venous occlusion
248
A 54-year-old male, non-smoker, comes to your clinic asking about genetic predisposition to lung cancer as one of his maternal cousins was recently diagnosed with lung cancer. What will you tell him about his genetic predisposition for lung cancer? a. He may be at two-fold increased risk of lung cancer b. Suggest to him screening for established inherited gene mutations associated with lung cancer c. Being a non-smoker, his susceptibility to lung cancer is increased presence of a germline mutation called T790Ma d. His risk of inherited lung cancer can be determined using established molecular criteria
c. Being a non-smoker, his susceptibility to lung cancer is increased presence of a germline mutation called T790Ma osimertinib is tx for this germline mutation
249
A 50-year-old female, non-smoker patient diagnosed with NSCLC who underwent chemotherapy and radiation therapy the previous year presented with disease progression. The patient turned out to be positive with anaplastic lymphoma kinase translocation. Which of the following can be given to the patient? a. Alectinib b. Dabrafenib c. Osimertinib d. Erlotinib
a. Alectinib ALK translocation ALKtinib
250
When evaluating the significance of this elevated PSA in pursuing further diagnostic modalities, which is considered the foremost consideration?
estimated life expectancy
251
The diagnosis of a castrate-resistant metastatic prostate cancer is based on disease progression despite: a. Serum testosterone not more than 50ng/mL b. Docetaxel chemotherapy c. Bicalutamide and Abiraterone therapy d. Multiple lines of treatment
a. Serum testosterone not more than 50ng/mL
252
survival rate for DCIS px
99%
253
After undergoing colonoscopy due to a positive FOBT, a 35/M was diagnosed with polyposis coli. Surgery was strongly recommended; however, he was still hesitant due to cost and substantial morbidity. In the meantime, what medication can we give as a temporizing strategy that may decrease polyp number and size? a. Dexamethasone b. Celecoxib c. Rifaximin d. Psyllium
Celecoxib
254
158. Which of the following carcinogens is most related to increased incidence of lung cancer? A. Benzene B. Chromium C. H. Pylori D. Vinyl Chloride
B. Chromium Others Benzene = AML H. pylori = gastric CA Vinyl chloride = Liver CA (angiosarcoma
255
Mrs. Mendoza presented in the ER with anemia, thrombocytopenia and renal failure. Coombs test is negative, serum bilirubin is slightly elevated and LDH is decreased. You note on the history that the patient has chemotherapy 3 months prior due to an ovarian germ cell tumor including Bleomycin, Etoposide and Cisplatin. What is the most likely diagnosis? A. Carcinoid syndrome B. Cytokine release syndrome C. Hemolytic uremic syndrome D. Tumor lysis syndrome
C. Hemolytic uremic syndrome common in mitomycin, gemcitabine others: cisplatin, bleomycin and VEGF ihibitors triad: MAHA dec plt, renal failure Tx: rituximab
256
A 36-year-old female who is 18weeks pregnant noted a 3cm movable mass at the upper outer quadrant of her left breast. Ultrasound showed the same round hypoechoic mass. What is next appropriate test? A. Biopsy B. Mastectomy C. Reassure the patient that mass may be benign D. Re-evaluation after delivery of baby
A. Biopsy Breast mass during pregnancy should have dx work up
257
AM, 48/M who works as a call-center agent came to your clinic for consult. He is generally healthy with no known comorbidities and no intake of maintenance medications. He recently noted episodes of blood-tinged stool, he denies constipation, weight loss and abdominal pain. He occasionally smokes cigarettes around 3 sticks per day and also drinks alcoholic beverages. Family history is significant for a paternal uncle with colon cancer. What will be your initial recommendation? A. Perform a digital rectal examination B. Reassure patient C. Refer him for colonoscopy D. Request for fecal occult blood
A. Perform a digital rectal examination ALL should undergo DRE during consult if with suspicion of colon CA question asks for INITIAL hence DRE una
258
A 55/M with hepatocellular carcinoma has single liver tumor <5cm, portal hypertension and Child Pugh B. Which of the following is the most appropriate treatment? A. Ablation B. Atezolizumab + Bevacizumab C. Liver transplantation D. Surgical resection
C. Liver transplantation BCLC A since solitary tumor. However, since with portal hypertension, not a good surgical candidate hence liver transplantation A if not a transplant candidate however since solitary <5 , can undergo transplant B is for BCLC C
259
Treatment of choice for very early stage esophageal CA
Endoscopic mucosal resection T <= 2cm Well to moderately dfferentiated does not invade deep submucosa No LV1 or LN mets
260
Most common extranodal NHL site
GIT esp gastric
261
Most common gastric lymphoma
Marginal zone B cell lymphoma No role for surgery if with t11;18 mutation --> less likely to respond to H.pylori eradication
262
MOA of abiraterone
CYP 17 inhibitor used in prostate CA