What are the 4 main divisions of pathology and what do they do?
Histology and Cytology
Tissue diagnosis – malignancy, infection, auto-immune
Bacteriology and Virology
Causes of infection – culture, antigen and antibody testing and increasingly PCR
Antibiotic use, public health, environmental testing
Haematology
Diseases of the blood
Transfusion
Coagulation
Biochemistry and Immunology
Measurement of analytes in blood, urine, CSF etc
What type of samples are analysed in clinical biochemistry?
Serum
Whole blood
Urine
Faeces
Sweat
Cerebrospinal fluid
Renal stones
Post-mortem samples
Miscellaneous fluids
What are the 5 groups of tests?
How are reference ranges generated?
take a large number of (healthy) individuals
measure the substance of interest
calculate the mean and standard deviation of the results
the reference range is
mean - 2sd to mean + 2sd
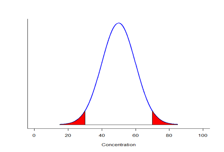
What is the reference range for this graph?

mean = 50
sd = 10
reference range = 30 - 70
What percentage of the populatation is within the reference range?
95% of results (for the population) are within the reference range
Why are reference ranges not 100% accurate?
Results outside the reference range
do not necessarily imply disease – they may be a chance finding in a healthy individual.
the more extreme the value the more likely that an abnormality / disease is present
Results inside the reference range
do not necessarily exclude disease
Name a hormone that men and women have different reference ranges for?
Testosterone
What are the 5 sources in the body of alkaline phosphatase?
Placenta
Which enzyme varies depending on bone growth?
Bone alkaline phosphatase
Which molecule varies during pregnancy?
Serum thyroid hormone
Complete the table
Complete the table
What happens to TSH and free T4 in hypothyroidism?
TSH - increase
Free T4 - decrease
What happens to TSH and free T4 in hyperthyroidism?
TSH - decrease
Free T4 - increase
What do these thyroid results show?
The TSH is in the reference range, but it is inappropriately low.
The TSH should be very much higher
The pattern of results points to a pituitary failure.
Interpret these results with the following clinical information -
How can you tell whether a raised ALP is due to liver disease or bone disease?
The problem is that alkaline phosphatase can be elevated in both liver disease and also bone disease
so we could now measure gGT (gamma glutamyl transferase)
an elevated result – liver dysfunction likely
a “normal” result – liver dysfunction unlikely, ALP more likely to be related to bone disease
Interpret these creatinine results
Both creatinine results are within the reference range
The difference between them is 32 umol/L and this is significant
A change in creatinine of more than 26 umol/L indicates that acute kidney injury (AKI) may be a possibility.
How are NSTEMI’s ruled in or out?
If initial blood test shows a troponin <5 ng/L then MI ruled out
If initial blood test shows a troponin >52 ng/L then MI ruled in
A further test can be done one hour later:
IF this result shows a change o f <3 ng/L then MI rule out
IF this result shows a change of ≥ 5ng/L then MI ruled in
Other result – grey area – observe
Why are small changes in results not necessarily important?
Depends on Biological variation but also laboratory precision