C19 - Genetics Flashcards

(41 cards)

1
Q

What is a mutation?

A

Change in the sequence of bases in DNA which may affect the phenotype of the organisms

How well did you know this?
1
Not at all
2
3
4
5
Perfectly
2
Q

What is a mutagen?

A

Chemical or physical agents which cause a mutation

How well did you know this?
1
Not at all
2
3
4
5
Perfectly
3
Q

Examples of mutagens

A

Ionisation radiation (X-Rays)
Deaminating agents
Alkylating agents
Base analogs
Viruses

How well did you know this?
1
Not at all
2
3
4
5
Perfectly
4
Q

What are the types of mutations?

A

Substitution / deletion / insertion of one or more nucleotides within a gene

How well did you know this?
1
Not at all
2
3
4
5
Perfectly
5
Q

What are point mutations?

A

When only one nucleotide is affected by mutation

How well did you know this?
1
Not at all
2
3
4
5
Perfectly
6
Q

What is substitution?

A

Mutation where one or more nucleotides are substituted for another in a DNA strand

How well did you know this?
1
Not at all
2
3
4
5
Perfectly
7
Q

What is insertion?

A

Mutation where one or more extra nucleotides are inserted into a DNA strand

How well did you know this?
1
Not at all
2
3
4
5
Perfectly
8
Q

What is deletion?

A

Mutation where one or more nucleotides are deleted and lost from the DNA strand

How well did you know this?
1
Not at all
2
3
4
5
Perfectly
9
Q

What is a frameshift mutation?

A

Caused by insertion or deletion of a nucleotide
It causes the reading frame to move (read in triplets)
If a multiple of 3 added or deleted

How well did you know this?
1
Not at all
2
3
4
5
Perfectly
10
Q

What effects can mutations have?

A

No effect - doesn’t change phenotype BC normally function proteins still synthesised
Damaging - changes phenotype negatively BC proteins no longer synthesised or are non-functional
Beneficial - rare

How well did you know this?
1
Not at all
2
3
4
5
Perfectly
11
Q

What is a chromosome mutation?

A

Affects whole chromosomes / a number of chromosomes in a cell

How well did you know this?
1
Not at all
2
3
4
5
Perfectly
12
Q

Types of chromosome mutations?

A

Deletion - section of chromosome breaks off and is lost within cell
Duplication - sections are duplicated on a chromosome
Translocation - section of a chromosome breaks off and joins another non-homologous chromosome
Inversion - section of chromosome breaks off, is reversed, joins back onto chromosome

How well did you know this?
1
Not at all
2
3
4
5
Perfectly
13
Q

What is a silent mutation?

A

Does not change any proteins or the structure of proteins synthesised
Could change primary structure, not overall
Have no effect on the phenotype
Occur in non-coding regions of DNA / code for same amino acid (degenerate code)

How well did you know this?
1
Not at all
2
3
4
5
Perfectly
14
Q

What are non-sense mutations?

A

Cause codon to become stop codon rather than amino acid
Shortens protein
Usually make it non-functional
Usually have negative/harmful phenotypes

How well did you know this?
1
Not at all
2
3
4
5
Perfectly
15
Q

What are missense mutations?

A

Cause incorporation of incorrect amino acid into primary structure when protein is synthesised
Mutation could be silent, beneficial or harmful

How well did you know this?
1
Not at all
2
3
4
5
Perfectly
16
Q

What is a conservative mutation?

A

Occurs when new amino acid has similar properties to original

How well did you know this?
1
Not at all
2
3
4
5
Perfectly
17
Q

What is a non-conservative mutation?

A

Occur when new amino acid has different properties to original so more likely to have effect on protein structure

18
Q

How are genes regulated?

A

Transcriptional - genes turned on or off
Post-transcriptional - mRNA modified regulating translation + types of proteins produced
Translational - translation stopped or started
Post-translational - proteins modified after synthesis changing their functions

19
Q

What factors affect the transcription of genes?

A

Chromatin remodelling
Histone modification
Lac operon
Cyclic AMP

20
Q

How does chromatin remodelling affect the transcription of genes?

A

Heterochromatin is tightly wound DNA causing chromosomes to be visible during cell division
Euchromatin is loosely wound DNA present during interphase

Transcription not possible when when DNA tightly wound
BC RNA polymerase cannot access genes in heterochromatin
SO protein synthesis cannot occur during cell division but occurs in interphase
ENSURES proteins necessary for cell division are synthesised in time AND prevents energy consuming process of protein synthesis occurring during cell division

21
Q

How does histone modification affect the transcription of genes?

A

DNA coils around histones as they are +vely charged and DNA is -ve

Histone scan be modifies to inc/dec packing

Addition of acetyl groups/phosphate groups reduces +ve charge on histones causing DNA to coil less tightly, allowing certain genes to be transcribed

Addition of methyl groups makes histones more hydrophobic, bind tightly to each other, DNA coils more tightly, prevents transcription of genes

Epigenetics describes this control of gene expression by modification of DNA

22
Q

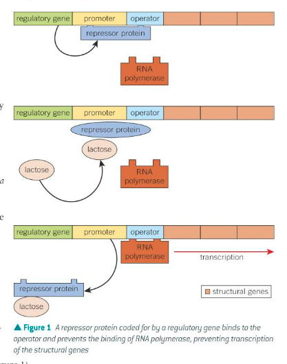
How does lac operon affect the transcription of genes?

A

Operon - group of genes that are under control of same regulatory mechanism and are expressed at the same time

Glucose easier to metabolise + preferred respiratory substrate of many bacteria
If glucose in short supply, lactose used as respiratory substrate which need dif enzymes to metabolise it

Lac operon is group of 3 genes (lacZ,lacY,lacA) involved in metabolism of lactose
Is a structural protein coding for 3 enzymes which are transcribed onto a single long molecule of mRNA

Regulatory gene (lac I) prevents transcription of structural gene in absence of lactose
Repressor protein constantly produced and binds to operator area, close to structural genes
Binding prevents RNA polymerase binding to DNA at the promoter, preventing transcription
Down regulation

When lactose is present it binds to repressor protein changing its shape so it can no long bind to operator
RNA polymerase can bind to promoter, 3 structural genes transcribed, enzymes synthesised

Efficient way of saving resources as if certain gene products not needed, all genes involved in production switched off
(more common in prokaryotes than eukaryotes - simpler, smaller structure of genomes)

23
Q

How does cyclic AMP affect the transcription of genes?

A

Binding of RNA polymerase results in relatively slow rate of transcription
Needs to be up-regulated to produce required quantity of enzymes to metabolise lactose
cAMP receptor protein (CRP) binds, CRP bound to cAMP
Transport of glucose into bacteria decreases levels of cAMP, reducing transcription of genes responsible for metabolism of glucose

24
Q

What is epigenetics

A

External control of genetic regulation

25
What is a regulatory and a structural gene
Gene that codes for protein involved in DNA regulation Genes that code for structural proteins/enzymes not involved in DNA regulation
26
Examples of post-transcriptional/pre-translational control
RNA processing -Product of transcription is precursor molecule (pre-mRNA) Modified forming mature mRNA before it binds to ribosome and code for synthesis of protein -Cap (modified nucleotide) added to 5' end and tail (long chain of adenine nucleotides) added to 3' end Stabilise mRNA and delay degradation in cytoplasm Aids binding of mRNA to ribosomes -Splicing occurs where RNA cut at specific points, introns removed and exons joined (within nucleus) RNA editing -Nucleotide sequence of mRNA molecules can be changed thru base addition, deletion, substitution Same effect as point mutations Result in synthesis of proteins which may have different functions Inc range of proteins that can be produced by single mRNA molecule or gene
27
What are examples of translational control?
Regulate protein synthesis -Degradation of mRNA: more resistant molecule, longer it will last in cytoplasm, greater quantity of protein synthesised -Binding of inhibitory proteins to mRNA prevents it binding to ribosomes, preventing protein synth -Activation of initiation factors aid binding of mRNA to ribosomes Protein kinases -Enzymes that catalyse the addition of phosphate groups to proteins changing its tertiary structure and function -Many enzymes activated by phosphorylation -Activated themselves by cAMP
28
What are examples of post translational control
Modifications to proteins that have been synthesised -Addition of non protein groups -modifying amino acids and formations of bonds eg disulfide bridges -folding/shortening of proteins -modification by cAMP
29
What is a homeobox gene?
/Hox genes Genes responsible for development of body plan Control mitosis and apoptosis
30
What is a homeobox
Section of DNA 180 base pairs long coding for a part of the protein 60 amino acids long that is highly conserved in plants, animals and fungi
31
What is a homeodomain
Part of the protein coded for by the homeobox genes, binds to DNA and switches other genes on/off
32
What type of genes are homeobox genes?
Regulatory genes
33
What are hox genes
One group of homeobox genes that are only present in animals Responsible for correct positioning of body parts
34
How are Hox genes found in mammals
Gene clusters Mammals have 4 clusters on each chromosome Order in which genes appear along chromosome is order in which effects are expressed
35
How many Hox genes do humans have
39
36
How are body plans usually represented?
Cross section showing fundamental arrangement of tissue layers
37
What is a diploblastic and triblastic animal
2 and 3 primary tissue layers
38
How do Hox genes and segmentation work together in animal development?
Many animals have segmented bodies In embryos segments are called somites, become specialised body parts (eg ribs, limbs, mouthparts) Hox genes control what each segment turns into based on its position
39
How is symmetry shown in animals
Radial symmetry seen in diploblastic animals - no left/right just top + bottom Bilateral symmetry seen in most animals - left + right, head + tail Asymmetry seen in sponges - no line of symmetry
40
What is the role of mitosis and apoptosis in shaping organisms
Mitosis inc number of cells leading to growth Apoptosis shapes different body parts by removing unwanted cells and tissues -cells undergoing apoptosis can release chemical signals stimulating mitosis and cell proliferation, remodelling tissues
41
What factors affect the expression of regulatory genes?
Internal + external factors Stress - condition produced when homeostatic balance in organism is disrupted External -temp -light intensity Internal -hormones -psychological stress -drugs