COURS 12 - COLON IRRITABLE Flashcards

(48 cards)

1
Q

généralités - définir (3)

A
  • maladie chronique non dégénérative caractérisée par un trouble fonctionnel qui occasionne des douleurs abdominales et des anomalies des selles (selles variables), sans toutefois etre due a des lésions organiques
  • ce n’est pas une maladie psychiatrique (les Sx ressentis sont réels)
  • ce n’est pas un Dx d’exclusion
How well did you know this?
1
Not at all
2
3
4
5
Perfectly
2
Q

étiologies - nommer les causes (5)

A
  • prédisposition génétique telle que des cas de SCI dans la famille
  • traumatisme dans l’enfance/abus sexuel
  • SCI post-infectieux (ex : gatro-entérite, colite a C difficile…)
  • facteurs environnementaux
  • stress et alimentation
How well did you know this?
1
Not at all
2
3
4
5
Perfectly
3
Q

étiologies - en quoi est-ce que le stress et l’alimentation entrent en jeu

A
  • se sont des facteurs déclencheurs : la prise d’aliment et le stress sont des stimulants physiologiques de la motilité intestinale, donc la rxn a ces stimulants est exacerbées chez les Px avec SCI
How well did you know this?
1
Not at all
2
3
4
5
Perfectly
4
Q

physiopathologie - nommer les 2 théories

A
  • théorie motrice
  • théorie d’hypersensibilité
How well did you know this?
1
Not at all
2
3
4
5
Perfectly
5
Q

physiopathologie - a théorie motrice est en cause chez quel % des patients

A

10-15%

How well did you know this?
1
Not at all
2
3
4
5
Perfectly
6
Q

physiopathologie - décrire la théorie motrice

A

altération de la motilité digestive occasionnant des contractions de grande amplitude et de la douleur crampiforme

How well did you know this?
1
Not at all
2
3
4
5
Perfectly
7
Q

physiopathologie - la théorie d’hypersensibilité est en jeu chez quel % des patients

A

50-90%

How well did you know this?
1
Not at all
2
3
4
5
Perfectly
8
Q

physiopathologie - décrire la théorie d’hypersensibilité

A
  • hypersensibilité a la distension des parois coliques due a un signal intestinal élevé causé par :
    • amplification corticale ou médullaire
    • absence d’une inhibition descendante
  • conséquemment, il y a une diminution du seuil de la douleur et le mouvement péristaltique normal est ressenti de manière amplifiée par le cerveau (hypersensibilité viscérale)
How well did you know this?
1
Not at all
2
3
4
5
Perfectly
9
Q

physiopathologie - dans la théorie d’hypersensibilité, de quoi peut résulter la douleur (4)

A
  • (a) signal intestinal élevé (intestin hypersensible)
  • (b) signal normal, mais amplifié lors du trajet dans la moelle
  • (c) signal normal, mais amplifié lors de son arrivée au cerveau
  • (d) signal initial normal, mais non compensé par une inhibition descendante, donc amplifié
How well did you know this?
1
Not at all
2
3
4
5
Perfectly
10
Q

types de SCI : nommer les 3 types

A
  • SCI-constipation
  • SCI-diarrhée
  • SCI mixte
How well did you know this?
1
Not at all
2
3
4
5
Perfectly
11
Q

types de SCI - est-ce que les types restent stables au cours de la vie d’un Px

A

non, un Px peut changer de type, puisque les Sx du SCI peuvent varier

How well did you know this?
1
Not at all
2
3
4
5
Perfectly
12
Q

Dx - histoire compatible : quels critères utilise-t-on (2)

A
  • les critères de Rome sont plus utilisés que les critères de Manning
  • les critères de Manning peuvent venir compléter le Dx en abordant des pts un peu plus collatéraux
How well did you know this?
1
Not at all
2
3
4
5
Perfectly
13
Q

Dx - histoire compatible : nommer les critères de rome (4)

A
  • inconfort/douleur abdo évoluant depuis > 6 mois, récurrent au moins 3 jours/mois dans les 3 derniers mois et associé a 2 ou plus des éléments suivants :
    • amélioration par la défécation
    • début associé a un chang dans la fréquence des selles
    • début associé a un changement dans la forme des selles
How well did you know this?
1
Not at all
2
3
4
5
Perfectly
14
Q

Dx - histoire compatible : nommer les critères de manning (7)

A
  • douleur abdo + 2 des suivants :
    • douleur diminuée post-défécation
    • douleur avec selles + molles
    • douleur avec selles + fréquentes
    • ballonnement abdo
    • sensation de vidange incomplète
    • mucus dans les selles
How well did you know this?
1
Not at all
2
3
4
5
Perfectly
15
Q

Dx - histoire compatible : nommer les signes accompagnateurs possibles (3)

A
  • comorbidité digestive (ex: dyspepsie fonctionnelle)
  • comorbidité somatique (ex : migraine, cystite interstitielle)
  • comorbidité psychogénique (ex : anxiété, dépression)
How well did you know this?
1
Not at all
2
3
4
5
Perfectly
16
Q

Dx - histoire compatible : à quels drapeaux rouges doit-on preter attention our rechercher des DDx (9)

A
  • fièvre
  • perte de poids
  • Sx nocturnes
  • Sx obstructifs ou de malabsorption
  • patient > 50 ans
  • ATCD fam de MII, néoplasie, maladie coeliaque
  • rectorragie
  • anémie
  • début récent
How well did you know this?
1
Not at all
2
3
4
5
Perfectly
17
Q

Dx - examen physique : que retrouve-t-on a l’EP

A

EP normal

How well did you know this?
1
Not at all
2
3
4
5
Perfectly
18
Q

Dx - examen bio et autres tests : quand les faire (2)

A
  • s’il y a présence de signaux d’alarme (ex : colonoscopie si perte de poids et/ou rectorragies)
  • si l’on doit réviser le Dx
How well did you know this?
1
Not at all
2
3
4
5
Perfectly
19
Q

Dx - examen bio et autres tests : quels tests peut-on faire (6)

A
  • colonoscopie
  • imagerie abdo
  • cultures de selles
  • recherche parasitaire
  • TSH…
  • consultation en gastrologie

on les choisit selon la présentation clinique

How well did you know this?
1
Not at all
2
3
4
5
Perfectly
20
Q

Dx - examen bio et autres tests : quand doit-on faire le test Dx de la maladie coeliaque

A

TOUJOURS si SCI-mixte ou SCI-diarrhée

21
Q

nommer les DDx (5)

A
  • maladie coeliaque
  • MII
  • infection entérique
  • néoplasie
  • colite microscopique
22
Q

Tx - nommer les étapes générales (4)

A
  1. rassurer et informer le patient
  2. conseils diétéiques
  3. Tx pharmaco selon le Sx principal du Px
  4. psychoTx au besoin
23
Q

Tx - rassurer et informer le Px : décrire (3)

A
  • savoir qu’une accumulation de tests negatifs n’a pas d’effet bénéfique pour le Px (sert à rien de faire des tests pour rien)
  • le Px doit comprendre le Dx et les mesures suggérées pour réduire/controler les Sx
  • primordial d’expliquer au Px que le SCI n’est pas une maladie dégénérative
24
Q

Tx - conseils diététiques : que suggérer (4)

A
  • essayer un retrait du lactose
  • régime pauvre en FODMAP (voir image)
  • consommer avec modération (selon la tolérance du Px) :
    • fibres insolubles
    • fibres solubles
  • éviter :
    • fermentescibles
    • gras
25
Tx - conseils diététiques : nommer des fibres insolubles (4)
* son de blé * cérébrales a grain entier * graines * noix
26
Tx - conseils diététiques : nommer des fibres solubles (3)
* pectine * psyllium * graines de lin
27
Tx - conseils diététiques : nommer des fermentescibles (4)
* fibres * légumineuses * brocolis * fruits séchés
28
Tx - Tx pharmaco : sur quoi est-il basé
sur le Sx prédominant du Px *voir image : connaitre les noms gen mais pas les doses/freq*
29
Tx - pharmaco : quoi donner pour SCI-D (5)
* lopéramide * amitriptyline * cholestyramine * rifaximine * eluxadoline ## Footnote **L A C R E**
30
Tx - pharmaco : quoi donner pour SCI-C (4)
* fibre (psyllium) * laxatif osmotique * linaclotide * prucalopride
31
Tx - pharmaco : quoi donner pour douleur (7)
* dicyclomine * pinaverium * trimébutine * amitryptiline * duloxétine * linaclotide * eluxadonine
32
Tx - pharmaco : décrire les probiotiques a base de bifidobactéries (3)
* parfois utiles chez certaines personne * on peut les prescrire 1 ou 2 mois surtout si diarrhées et/ou ballonnement * a cesser si inefficace
33
Tx - psychoTx : quand est-ce que cest pratique
si le stress est un facteur déclenchant
34
Tx - psychoTx : nommer des modalités de Tx (7)
* hypnose * yoga * méditation pleine conscience * Tx cognitivo-comportemental * Tx interpersonnel * counseling * journal personnel…
35
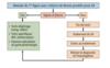
Dx - décrire l'algorithme diagnostique
voir schéma
36
dyspepsie fonctionnelle - autre nom
dyspepsie non-ulcéreuse
37
dyspepsie fonctionnelle - définir
douleur épigatsrique chronique (\> 3 mois) SANS anomalie organique
38
dyspepsie fonctionnelle - nommer les types (2)
* type ulcéreux * type moteur
39
dyspepsie fonctionnelle - causes (2)
* hypersensibilité viscérale * défaut de relaxation gastrique du fundus
40
dyspepsie fonctionnelle - décrire l'efficacité du test and treat H pylori dans le Tx
a faire mais bénéfice marginal uniquement
41
dyspepsie fonctionnelle - quand y a-t-il gastroparésie?
rare en l'absence de facteurs de risque
42
dyspepsie fonctionnelle - sur quoi est basé le Dx
historique clinique de Sx chroniques
43
dyspepsie fonctionnelle - décrire l'EP
normal
44
dyspepsie fonctionnelle - décrire les labos
normaux
45
dyspepsie fonctionnelle - y a-t-il des Sx d'alarme
non
46
dyspepsie fonctionnelle - quels exams faire et quand (4)
* gastroduodénoscopie si \> 60 ans (ou si Sx d'alarme) * sérologie H Pylori (test and treat) * écho abdo si doute de prob biliaire ou pancréatique * éliminer gastroparésie seulement **si** facteurs de risque par test de vidagne gastrioque aux solides (exam de med nucléaire)
47
dyspepsie fonctionnelle - Tx (6)
* mesures generales (réduction du stress, conseils nutritionnels) * éradication H Pylori si + * essai IPP (surtout si type ulcéreux) * augmenter la relaxation fundique avec dicyclomycine * analgésiques viscéraux (amitryptiline) * prise en charge psychoTx au besoin
48
dyspepsie fonctionnelle - nommer les facteurs de risque de la gastroparésie (7)
* diabète multicompliqué * sclérodermie * pseudo-obstruction intestinale chronique * post-vagotomie * maladies neuro (sclérose en plaques, parkinson) * _prise chronique d'opiacée ou d'anti-cholinergiques_ * prob métaboliques/ioniques